设为首页
收藏本站
搜索
热搜:
活动
交友
discuz
本版
帖子
用户
登陆
注册
财经
优好知识网
BBS
快速发布
个人中心
今日签到
私信列表
消息中心
搜索全站
扫码关注官方微信
扫码下载APP
返回顶部
优好知识网(uhzs.com)
›
资讯
›
财经
›
2026香港保险新规落地,香港分红险酬劳结构改革!PI身份能 ...
热门问答
更多热门问答
2025年福建省龙岩市政建设集团有限公司招聘
2025海南省文昌中学校园招聘4人公告(10号
2024天津市冬季和水上运动管理中心招聘工作
2024莆田市总工会工会专干招聘网络初审情况
2025内蒙古航开城市建设投资有限责任公司及
2025云南省红河州弥勒市庆来学校招聘公告(
2025河北医科大学第一医院科聘医生招聘3人
2025北京印刷学院招聘青年教师25人公告
南昌市劳动保障事务代理中心招聘劳务派遣人
2025江苏无锡市中医医院招聘编外人员23人公
技术文章
更多技术文章
RafaelIdorb
2025年福建省龙岩市政建设集团有限公司招聘
Tracyrat
2025海南省文昌中学校园招聘4人公告(10号
Tracyrat
2024天津市冬季和水上运动管理中心招聘工作
Tracyrat
2024莆田市总工会工会专干招聘网络初审情况
RafaelIdorb
2025内蒙古航开城市建设投资有限责任公司及
Tracyrat
2025云南省红河州弥勒市庆来学校招聘公告(
RafaelIdorb
2025河北医科大学第一医院科聘医生招聘3人
KevinUnani
2025北京印刷学院招聘青年教师25人公告
Tracyrat
南昌市劳动保障事务代理中心招聘劳务派遣人
Tracyrat
2025江苏无锡市中医医院招聘编外人员23人公
友情链接
返回列表
2026香港保险新规落地,香港分红险酬劳结构改革!PI身份能豁免?一文教你如何认证!
0
回复
23254
查看
[复制链接]
RafaelIdorb
当前离线
积分
218570
RafaelIdorb
7万
主题
7万
帖子
21万
积分
论坛元老
论坛元老, 积分 218570, 距离下一级还需 9781429 积分
论坛元老, 积分 218570, 距离下一级还需 9781429 积分
积分
218570
发消息
RafaelIdorb
Lv.8
显示全部楼层
发表于 2026-1-29 21:11:30
|
阅读模式
大家好,这里是帮大家打破信息差的小好。
2025年对香港保险业来说,是充满变化的一年。
从7月分红保单演示收益设下6.5%的上限,到10月调整非持牌人士的转介费用,
再到如今正式落地的持牌人士酬劳结构调整——这一连串的更新,其实正悄悄推动市场走向更规范、更可持续的阶段。
每一次调整都像一块拼图,逐步拼出更清晰的行业未来。
而眼下,最受关注的就是从2026年1月1日起实施的酬劳新规。
它不只关系到从业者,更关系到每一位投保人的服务体验。
这次调整,会给我们带来什么变化呢?
首年酬劳不超过70%,剩余分期发放
今年7月30日,香港保监局发布了针对分红保单酬劳结构的改革细则,明确要求:
保险中介的首年酬劳不得超过总酬劳的70%,剩余部分必须平均分摊到后续至少5年发放。
这份文件其实是对《承保长期保险业务指引》的重要补充,旨在平衡保单持有人权益与中介人报酬,鼓励销售完成后依然提供长期、持续的服务。
新规于2026年1月1日正式生效,所有经营长期业务的授权保险公司、持牌经纪公司及代理机构都需按要求调整酬劳结构。
对投保人来说,这无疑是个好消息——未来保单售后会更受重视,你有问题需要协助时,中介人也更有动力为你跟进。
而从行业角度看,这也是香港保险业走向长期稳健发展的重要一步。
拥有PI身份,即可豁免限制
值得注意的是,考虑到市场多样性,新规也在设定量化标准的时候,留了一扇窗:以“专业投资者”(PI)身份投保的客户,可不受到“首年70%+至少5年分期”限制。
这也让“PI”成了近期行业里的热门词。
事实上,已有保险公司在2026年启动大会上明确提到要“深化专业投资者(PI)渗透”这一目标,可见PI这一身份认证在未来香港金融市场中将扮演越来越重要的角色。
那么,到底什么是PI呢?如何获取?
什么是香港PI身份?
根据香港《证券及期货条例》(SFO),专业投资者(PI)是主要面向高净值人群的身份认定,获得该身份后,可参与普通投资者无法触及的更多元的投资类别,比如特定债券、加密货币、衍生品货币等,同时享有更高的服务灵活度。
目前保险公司对PI的认定主要分两类:
个人:需在规定时间提供最近三个月内800万港币(或等值外币)的流动资产证明文件。
法团:需在规定时间提供最近三个月内800万港币(或等值外币)的流动资产证明文件,或总资产不低于4000万港币(或等值外币)。
那么,哪些资产证明受认可?
有效文件:活期存款账户结单、定期存款证明、证券类账户结单、核数师或会计师出具的证明文件等;
无效文件:房产证(属于固定资产)、保单(依赖分红达成率的长期收益类金融产品);
需预审核文件:内地私募、信托相关证明(需提前提交保司审核,以保司最终回复为准)。
PI认证流程其实没有想象中复杂,尤其是开具资产证明麻烦。
接下来,小好会给大家总结内地5大银行资产证明开具攻略及14家主流保司PI认证核心差异。
内地五大行存款证明线上开具攻略
内地主流银行的电子资产证明已广泛被香港金融机构认可,全程用手机操作,最快只要3分钟。
下面咱们一步步来看:
1、中国银行
登录中国银行手机APP → 首页点击“存款管理”
→选择“存款证明”
→按提示选择账户、填写用户名,选择用途、类型与期限
→可选电子版或纸质版
→点击“下一步”,支付手续费后即可生成。
2、工商银行
登录工商银行手机银行APP,
首页搜索“存款证明”→进入“资信证明”服务,按个人需求选择对应的资信证明
→填写信息,提交信息
→提交后可在“办理进度”中查看并下载
3、农业银行
登录农业银行手机银行APP,首页点击最上方的搜索,搜索“存款证明”
→进入功能页,点击功能中的“存款证明”
→选择“非冻结资金存款证明” ,点击“申请开立”
→填写姓名拼音与金额,选择账户并填写金额,点击“提交”
→提交后立即获得电子证明
3、建设银行
登录建设银行手机银行APP,首页点击最上方的搜索
→搜索“存款证明”,点击功能中的“个人资信证明”
→选择“时点证明”,点击“申请”
→勾选存款证明并选定账户
→确认信息后即可生成
个人资信证明书
4、招商银行
登录招商银行手机银行APP,首页上面搜索“开立存款证明”
→点击“开立存款证明”,选“非冻结资金”类型,点击“申请”
→选择账户、填写金额,点击“选好了”
→填写接收邮箱
→提交后电子证明将发送至邮箱
温馨提示:各行手续费通常在10–20元/份,电子版即时获取,纸质版需另付邮费,具体以银行最新公告为准。
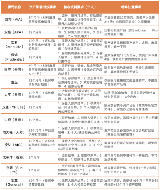
14家主流保司PI认证核心差异一览
目前除苏黎世、立桥人寿外,大多数保险公司已公布PI认证指引。
以下为已公布指引的14家保司核心要点,表格清晰呈现,方便对比参考:
需要注意的是:
PI身份须在保单缮发前完成认证,除保诚与中银人寿等个别公司外,一般不允许事后补交材料。
所以如果你计划以PI身份投保,务必提前准备好资产证明,待认证完成后再缴费,以免影响酬劳结构的豁免申请。
写在最后
变化之中,往往藏着新的机会。
2026年的香港保险市场,依然会是机遇与挑战并存的一年。
而眼下,无论是出于投资需求,还是为了获得更灵活的服务安排,提前准备PI认证都不失为一步好棋。
好在,如今开资产证明早已不再是一件奔波排队的事——拿起手机,几分钟就能办好。
希望这篇梳理能帮你更从容地迎接即将到来的新阶段。
如果你对具体操作还有疑问,不妨留言告诉我,我们可以一起交流讨论。
扫描文末二维码,可以免费领取《香港储蓄险对比》一整套+1v1资深精算师财富规划咨询!
如果你也觉得这篇文章不错的话,记得点赞、爱心这篇文章,并分享给身边有需要的朋友哦~
关注小好,持续获取保险相关产品推荐及科普哦~
任何问题,欢迎扫码咨询:
市场有风险,操作需谨慎。
往期推荐:
>>安盛保险正式完成改名,已迁册至香港!爆款“盛利II-至尊版”值得买吗?
>>2,645亿!香港保险2025年第三季度保费出炉,同比飙升56%!公司最新排名来了,第一还是它!
>>买了太平颐年乐享怎么查?最新太平保险公众号+网页保单查询等功能最新操作指南,建议收藏!
天涯海角也要找到Ni:
2026香港保险新规落地,香港分红险酬劳结构改革!PI身份能豁免?一文教你如何认证!
中发现Ni:
2026香港保险新规落地,香港分红险酬劳结构改革!PI身份能豁免?一文教你如何认证!
中发现Ni:
2026香港保险新规落地,香港分红险酬劳结构改革!PI身份能豁免?一文教你如何认证!
中发现Ni:
2026香港保险新规落地,香港分红险酬劳结构改革!PI身份能豁免?一文教你如何认证!
中发现Ni:
2026香港保险新规落地,香港分红险酬劳结构改革!PI身份能豁免?一文教你如何认证!
中发现Ni:
2026香港保险新规落地,香港分红险酬劳结构改革!PI身份能豁免?一文教你如何认证!
中发现Ni:
2026香港保险新规落地,香港分红险酬劳结构改革!PI身份能豁免?一文教你如何认证!
回复
使用道具
举报
发布主题
返回列表
高级模式
B
Color
Image
Link
Quote
Code
Smilies
您需要登录后才可以回帖
登录
|
立即注册
本版积分规则
发表回复
回帖后跳转到最后一页
浏览过的版块
教育
返回顶部
返回列表