返回顶部
友情链接

2025云南省红河州弥勒市庆来学校招聘公告(6人)

0
回复
64
查看
[复制链接]

7万

主题

7万

帖子

21万

积分

论坛元老

Rank: 8Rank: 8

积分
218663
TracyratLv.8 显示全部楼层 发表于 昨天 20:26 |阅读模式
庆来学校于2004年创办,累计投资4.72亿元,现为云南合和(集团)股份有限公司控股,系公有主体全资举办,学校坚持教育的公益性和办学的公有属性,集小学、初中、高中、职业教育于一体,目前在校学生6300余人,教职工409人。总占地面积2200亩,绿化覆盖率达80%,水域面积8.3万平方米,享有“最美校园”之誉,是一所高标准、国际化、园林式的学校。
学校以弥勒籍著名教育家、数学家熊庆来先生之名字命名。举办者秉持“兴资办学、回馈社会”的办学宗旨,坚持“教因学而生,学因心而成,有心者难也不难,无心者不难也难”的教育观,倡导“面向未来,全面育人,让每个学生都健康成长”的教育理念,坚持全面发展、因材施教及个性培养,实施现代、开放、自主、启发的培养模式,通过科学得法而富有成效的特色教育教学保持并满足学生求知成人的好奇与乐学向上的欲望,教给学生终生受用的生存智慧、学习智慧和创新智慧,培养学生的自我发展能力,让每个学生获得德智体美劳的全面锻炼和成长。
学校办学效果凸显并取得优异的成绩:小学全面推行素质教育领跑弥勒市,红河州知名;初中教育挺进全州前列,尖子生多次全州单科第一,学业提升率全市第一;高中2020年以来2名同学高考成绩被屏蔽(进入云南省文理科前50名),分别位列红河州高考文、理科第1名,包揽弥勒市文理科第1名,数百名同学考入985、211、双一流院校,高考一本上线率连续多年保持全市第一。先后培养北大、清华等红河州最高荣誉“红烟桃李奖”学子16人,一本上线率快速提高,受到北京大学、国防科技大学、东南大学、河海大学、南京航空航天大学、中国矿业大学等高校招生办的关注。职业教育立足提质扩规,优化专业结构,同时积极探索综合高中体育特长班的办学模式,增设职教高考班,拓宽办学层次,满足学生多元化发展需求。
学校连年荣获教育工作先进单位:2024年被评为“红河州教育先进集体”;2023年获“红河州高中教学质量综合奖二等奖”“弥勒市2022-2023学年教育教学质量奖一等奖”;2022年被评为“云南省一级三等普通高完中”、获“红河州高中教学质量第三名”,作为云南省城乡绿美行动规划“绿美校园”典型,在全省示范推广;2021年获“红河州高考质量综合考核第二名”“高中质量综合评价理科特别贡献奖”“红河州教育系统先进集体”;2020年获“红河州高考质量综合考核第二名”;2019年获“红河州教育系统先进集体”。荣获云南省绿色学校、云南省青少年思想道德教育研究实验基地、云南省语言文字规范化示范学校、云南省文明学校、弥勒市民族团结进步示范学校,被阿里巴巴授予“绿色公益校园”。学校被教育部授予“全国青少年校园足球特色学校”“全国青少年校园排球特色学校”“全国青少年校园篮球特色校园”;被云南省教育厅授予“青少年校园羽毛球特色学校”“云南省校园跆拳道高水平运动员训练基地”;被红河州教育体育局授予“田径特色学校”。
根据学校发展规划,结合实际,现面向社会公开招聘教职工,具体如下:
一、招聘原则
(一)坚持“公开、公平、竞争、择优”的原则;
(二)坚持尊重知识、尊重人才、学以致用、专业对口的原则;
(三)坚持招聘紧缺专业课教师的原则;
(四)坚持自觉接受纪检监察、社会舆论和群众监督的原则;
(五)坚持回避原则。
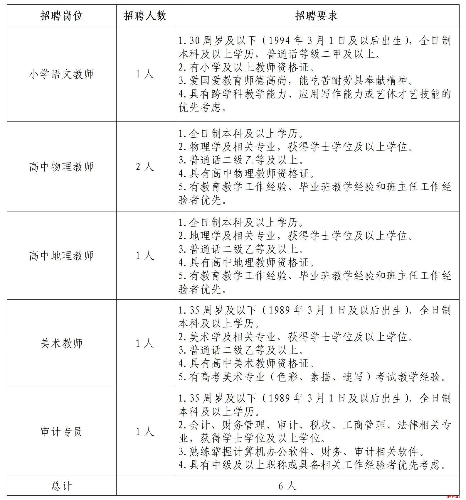
二、招聘计划
2025云南省红河州弥勒市庆来学校招聘公告(6人)-1.jpg


三、招聘工作程序
(一)报名与资格审查
1.报名时间
2025年3月4日18:00—2025年3月12日17:00。
2.报名方式
(1)扫描指定二维码填写相关信息,形成个人简历。
(2)不设现场报名。
3.应聘者应当具备下列资格条件
(1)拥护中华人民共和国宪法,拥护中国共产党领导和社会主义制度;
(2)具有良好的政治素质和道德品行;
(3)具有正常履行职责的身体条件和心理素质;
(4)具有符合拟任岗位所要求的学历、专业和工作能力;
(5)具有符合拟任岗位所要求的其他资格条件。
4.下列人员不得参加应聘
(1)因犯罪受过刑事处罚的;
(2)被开除中国共产党党籍的;
(3)受过开除处分的;
(4)被依法列为失信联合惩戒对象的;
(5)有其他不适宜招录的违法情形。
5.资格审查
学校根据报考资格条件对报考申请进行审查,确认应聘者是否具有报考资格。资格审查应贯穿招聘全过程。
(二)考试
1.笔试
笔试以闭卷方式进行,主要测查报考人员所报岗位专业能力等,满分100分。实际参加笔试人数与岗位招聘人数比例不低于3:1,低于3:1的将根据实际参加笔试的人数相应裁减招聘计划直至取消本批次岗位招聘。
2.试讲(实际操作)
教师主要采用现场授课和现场答题的形式开展,主要测试报考人员授课水平、板书设计、课程设计、学科专业等能力。行政人员考察实际操作,主要测试报考人员专业技能,满分100分。
3.面试
根据笔试、试讲(实际操作)成绩从高到低排序,按照岗位招聘人数不低于3:1的比例确定进入面试人员。若进入面试最后一名成绩相同,可同时进入面试,面试成绩满分100分。实际参加面试人数与岗位招聘人数比例低于2:1的,将根据实际参加面试的人数相应裁减招聘计划直至取消本批次岗位招聘。
(三)考察和体检
1.根据学校确定的拟聘人员名单,进行报考资格复审和考察。
2.资格复审主要核实应聘者是否符合规定的报考资格条件,确认其报名时提交的信息和材料是否真实、准确、完整。招聘校园毕业生可将资格复审程序调整至办理录用手续前,资格复审不合格者,取消录用资格。
3.考察主要了解报考人员的政治素养、思想品质、工作实绩、工作能力、现实表现、人岗匹配、廉洁自律等方面情况,考察情况作为确定拟录用人选的重要参考。根据《关于建立教职员工准入查询性侵违法犯罪信息制度的意见》按照第十二条规定,对经查询发现有性侵等违法犯罪信息的,取消录用资格。
4.人力资源职能组织应聘人员体检,体检标准参照公务员录用通用标准执行。学校或者应聘者对体检结果有疑问的,可以按照规定提出复检。体检结果以复检结论为准。必要时,可以要求体检对象重新体检。体检不合格的,取消录用资格。
(四)公示拟录用人员名单
1.根据应聘者的考试成绩、考察情况和体检结果等,择优确定拟录用人员,招聘结果需经学校党政班子会审定。经过考试、考察环节无合适人选的岗位,经党政班子会研究后,本批次招聘岗位可以空缺并作为下一批次招聘依据。
2.招聘结果一定范围内进行公示,公示信息不得缺少拟录用人员姓名、性别、毕业院校等内容,并同时公布监督电话与通讯地址,公示期不少于7天。
3.公示期满,对没有问题或者反映问题不影响录用的,按照规定程序办理录用手续;对有严重问题并查有实据的,不予录用;对反映有严重问题,但一时难以查实的,暂缓录用,待查实并做出结论后再决定是否录用。
4.公示后若出现拟录用人员主动放弃录用资格情况或因其他情况无法实际录用的,可根据招聘方案规则进行补录,补录人员需经学校党政班子会议审定后进行公示。同一批次拟录用人员办理入职手续后,不再进行补录。
5.人力资源职能持新招聘教职工的身份证、毕业证、学位证复印件等材料办理有关手续后,及时签订劳动合同。
四、试用期考核
实行试用期制度,新招聘员工可按《劳动合同法》规定约定试用期,由用工部门对其试用期间综合表现作出评价,将转正书面意见反馈人力资源职能。针对不符合岗位条件、考核不合格者,学校有权进行调岗或解除劳动关系。
五、回避要求
(一)严格落实行业及合和集团、云南中烟招聘回避管理相关规定,加强领导干部和重点岗位回避管理。学校干部职工近亲属招聘回避管理要求按照《招聘回避管理对照表》执行。
(二)应聘者不得应聘录用后即构成干部任职回避情形的岗位,也不得应聘与本人有夫妻关系、直系血亲关系、三代以内旁系血亲关系以及近姻亲关系的人员担任领导班子成员及同级非领导干部所在部(室)的岗位。
(三)参与招聘工作的人员,凡与应聘者有夫妻关系、直系血亲关系、三代以内旁系血亲或近姻亲关系的及有其他可能影响招聘工作情形的,应当回避。
六、纪律与监督
(一)严格落实招聘工作纪实有关规定,实行“谁招聘、谁纪实、谁负责 ”。学校根据职责分工,对招聘环节的主要工作及招聘过程中的重要事项和特殊情况,必须如实记录,及时归档、永久保存,确保整个招聘过程可追溯、可倒查。
(二)在招聘工作中,必须严格执行招聘工作各项规定,坚决抵制招聘工作中的不正之风,遵守下列纪律:不得以划定专门指标、突破资格条件、“萝卜招聘 ”等方式违规招录招聘;不得利用职权或职务影响力,违规干预招聘招录工作或进行交叉安排、利益互换;不得违反任职回避、公务回避规定;不得阻挠、制止对有关问题调查核实和依规依纪处理。人力资源职能对违反纪律的情况要记录在案,作为倒查追责的重要依据。
七、责任追究
从严查处招聘工作违纪违规行为,对违反公开招聘纪律的,按照《中国共产党纪律处分条例》《云南中烟工业有限责任公司关于印发人员违法违纪行为处理规定(试行)的通知》(滇烟工纪检〔2014〕469号)追究相关责任人的责任,坚决防止和杜绝招聘工作中的不正之风。
八、联系方式
(一)咨询电话
联 系 人:梁老师
联系电话:0873-6385111
(二)联系地址:弥勒市上清路玉皇阁旁庆来学校
如有未尽事宜由庆来学校人力资源职能负责解释。
社会招聘二维码↓
2025云南省红河州弥勒市庆来学校招聘公告(6人)-2.png


原标题:庆来学校2025年招聘公告(第一批)
文章来源:https://mp.weixin.qq.com/s/S5RUB3h2ozNsOhKuW4f2Dw


考公考编人不要错过中公领航计划,一站式多项目备考!
还在为考编竞争激烈发愁?一次只备考一个项目太冒险?试试多项目备考吧!国考、省考、事业单位、选调生、国企……机会翻倍!
中公教育【全流程领航计划】

正在热卖

点击下方立即咨询详情


2025云南省红河州弥勒市庆来学校招聘公告(6人)-3.gif



2025云南省红河州弥勒市庆来学校招聘公告(6人)-4.png


回复

使用道具 举报

您需要登录后才可以回帖 登录 | 立即注册

本版积分规则

优好知识网 是一个聚焦知识付费的平台,包括在线教育、文档下载、作业答案、网课答案、考试资料、形考任务答案、行业资料、毕业论文、同时还包括问答平台、资料文库、课件下载等,是一个综合在线学习知识分享交流平台。
  • 官方手机版

  • 微信公众号

  • 商务合作