设为首页
收藏本站
搜索
热搜:
活动
交友
discuz
本版
帖子
用户
登陆
注册
财经
优好知识网
BBS
快速发布
个人中心
今日签到
私信列表
消息中心
搜索全站
扫码关注官方微信
扫码下载APP
返回顶部
优好知识网(uhzs.com)
›
资讯
›
财经
›
香港保险爆火!有人9个月亏了1.6W刀……
热门问答
更多热门问答
2024新疆兵团第六师五家渠市事业单位招聘核
2025迪庆州香格里拉市医疗保障局招聘中心工
2025四川绵阳市招聘工程技术经理岗位测试成
2025浙江衢州市常山县高层次、紧缺医疗卫生
2025年河北邯郸学院公开选聘博硕人才70人公
2024年荆州监利市事业单位公开选聘28人公告
2025年宁德东侨经济技术开发区中小学幼儿园
2025四川安和精密电子电器股份有限公司关于
2025年许昌市特招医学院校毕业生和特岗全科
2024广东珠海高新技术产业开发区党政办公室
技术文章
更多技术文章
Tracyrat
2024新疆兵团第六师五家渠市事业单位招聘核
RafaelIdorb
2025迪庆州香格里拉市医疗保障局招聘中心工
RafaelIdorb
2025四川绵阳市招聘工程技术经理岗位测试成
RafaelIdorb
2025浙江衢州市常山县高层次、紧缺医疗卫生
RafaelIdorb
2025年河北邯郸学院公开选聘博硕人才70人公
KevinUnani
2024年荆州监利市事业单位公开选聘28人公告
Tracyrat
2025年宁德东侨经济技术开发区中小学幼儿园
RafaelIdorb
2025四川安和精密电子电器股份有限公司关于
KevinUnani
2025年许昌市特招医学院校毕业生和特岗全科
KevinUnani
2024广东珠海高新技术产业开发区党政办公室
友情链接
返回列表
香港保险爆火!有人9个月亏了1.6W刀……
0
回复
72498
查看
[复制链接]
KevinUnani
当前离线
积分
218933
KevinUnani
7万
主题
7万
帖子
21万
积分
论坛元老
论坛元老, 积分 218933, 距离下一级还需 9781066 积分
论坛元老, 积分 218933, 距离下一级还需 9781066 积分
积分
218933
发消息
KevinUnani
Lv.8
显示全部楼层
发表于 2026-1-14 17:10:05
|
阅读模式
哈喽,我是探长~开屏暴击!冲浪刷到了 投港险亏了1.6万刀 的案例。说是:“一次性交了 32 万美元,不到一年时间(9 个月),特别红利从 5.4 万掉到了 3.8 万美元。”这还不是个案,买了这家产品的朋友,都碰上了“红利回撤”。 你肯定纳闷:“不是说港险很香吗?怎么还亏了?”与此同时,香港保险今年也是爆火了一波,无数人用真金白银投票啊。保监局公布的25 年上半年的新造保费 就有1737亿港元,同比大涨50.3%。一边是 “千亿市场的火热” ,一边是 “9 个月就亏 1.6 万” 的真实体验。这反差,才是港险最容易把人坑哭的地方:你以为你在买“高收益”,其实是在买“长期金融合约”。今天就给大家盘点下香港保险的3大坑点。
01
香港保险的3大坑点
坑 1:“复利7% 高收益”
很多业务员喜欢说一句话:“这款产品,20-30年长期 IRR 可以到 7%哦,亲”你听到的“7%”,通常来自演示利益里的“非保证部分”。而港险(尤其分红险)天然分两层:
划重点:终期红利“可回撤”。监管在解释 “Fulfillment Ratio(分红实现率)” 时,就写得很直白:比如“复归红利”一旦宣布,面值固定,但现金价值并不保证;终期红利/终期分红更是典型的非保证项。保险公司的官方口径是:“终期红利增加或减少,以我为准!”
来源:某产品关于终期分红的说明探长前面提到 “32 万美元保单9个月缩水 1.6万 ” 的案例,原因无非就这3类:
前期费用/退保成本,导致“可退金额”本就低于已交保费;非保证部分(尤其终期红利)调整,短期显示的“可退金额”就会跟着波动;汇率差,你用人民币的视角去看美元保单,还可能叠加汇率折算错觉。
你以为自己买的是 “7%理财” ,实际上买的是“保证打底 + 非保证弹性”的长期分红账户。看收益、听方案之前,咱们自己先把“保证/非保证”分清楚了。
坑 2:持有 5 年就想取钱?大概率“越取越亏”。
“我先放 3-5 年,差不多就取出来。”——钱放那不领取,这操作本来就很“反人性”了。你把它当“短期存款替代”,它就会用“短期难看”教育你。因为分红险的底层逻辑是:前期成本高、后期靠时间把复利摊出来。为了让你把“非保证收益”真正落袋,会设置红利锁定/锁入账户之类的机制。而它往往要到第 10 个保单年度之后才开放。这背后传递的信号其实很直白——保险公司自己都默认,想要把“潜在回报”做稳、做厚,需要足够长的持有周期。所以“5 年内就取钱”的常见结局是:
你以为在“灵活”,实际在“提前把复利掐断”;你越着急变现,越容易在“可退金额 < 已交保费”的阶段离场;
最后得到一句话:“港险不行。”(其实是用法不行)。分红险不是不能取,是“越早取越伤”。想吃到分红的肉,通常得按“10 年+”的节奏来配。
坑 3:选错公司,等于一脚踩进“雷区”。
你以为你在选产品,其实除了产品本身,你还爱选保险公司。保险公司=公司治理 + 分红纪律 + 投资风格。很多人买的时候,业务员只讲:“历史演示多漂亮、回报多高。”却很少把下面两件事讲透:① 偿付能力/资本充足率香港在2024 年 7 月 1 日已经正式实施 风险为本资本制度(RBC)。翻译一下,就是管好风险,划定几个参考线对保险公司进行动态监管。底层逻辑就是:让资本要求更贴近公司风险画像。保险公司也得做到“知行合一”。
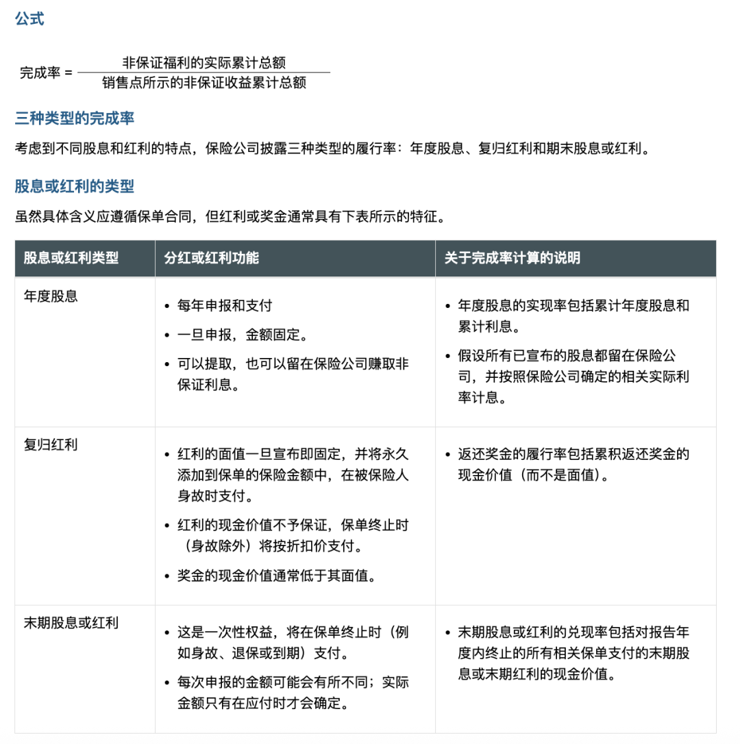
偿付能力充足率这个指标,简单来说,就是保险公司提前为赔付准备了多少资金。150% 是香港保监局定调的“安全线”,比如需赔付100亿,保险公司账面上至少要有150亿。100%—150% 保监局要求提交整改计划;低于 100% 立即限制新业务、强制增资或接管(比如,泰禾人寿接管的情况)。作为消费者,我们至少要知道:资本越稳,分红实现越熬得住市场波动。② 分红实现率透明化香港产品的分红形态有很多种,这个探长会单独开一篇说明。分红实现率怎么算,终期红利/复归红利的差异可以看这儿,做个基础的了解:
来源:香港保险监管局关于分红实现率的说明现在在保险公司的官网,都可以查到分红实现率的情况。探长也提前整理过,看结尾拿。
虽然数据只是过去的纪录,不代表未来的表现。至少,我们有个参考的基准。
02
实操指南:如何避开港险的大坑?
按下面4步走,至少能帮你避开 80% 的大坑!
第 1 步:看股东背景
香港保险公司都来头不小,有很多都是百年以上的“老店”,跨国/中资/本土怎么挑呢?这里探长盘点了不同股东背景的特征:
跨国/区域龙头:通常资产与地区更分散,抗波动能力更强,但产品设计偏“稳健+长期”。中资背景:相对更贴近内地客户需求,渠道强,但你要更认真看其资产配置与风险偏好。本土/专注型:机制灵活、产品可能更激进,但你更需要用数据去验证它的分红纪律与资本管理。
关键是:别迷信出身,出身只决定“风格”,不决定“好坏”。
第 2 步:看信贷/财务实力评级
香港保险公司的评级,直接对齐国际标准。采用得比较多的是三大权威机构的标准:分别是 标准普尔、穆迪、惠誉。现实一点:保险公司拿到 AAA 的很少很少,多数优秀公司集中在A 到 AA区间。出挑一点的公司,友邦、保诚、汇丰人寿这三家,评级都在AA-。下面也直接给大家整理好了截止目前为止各家保险公司的评级。
第 3 步:看投资策略
这一步很关键!内行这么多弯弯绕绕,我们怎么判断一款产品的投资策略呢?有一个简单的标准:看合同里头,固收(债券等)的占比就行了。固收占比越高,分红波动通常越小。举个例子,像下面这款产品,固收最少占比是20%:
来源:某产品计划书对投资资产类别的说明简单来说,你要的不是“哪家更高”,而是“哪家更适合你”:
你怕波动、要确定感:倾向固收占比更高、分红更平滑的风格;你能拿很久、能忍波动:才有资格谈更高权益占比带来的长期潜力。
第 4 步:匹配自身需求
同样的港险产品,很有可能就是 “此之蜜糖,彼之砒霜”。很多人在选产品的时候,感觉自己能做长期,实际用到的时候,放个三五年就想拿出来。明确下你是选① 、还是选②。① 短期要用钱(≤5-8 年) → 选“高保证”你得找到这样的核心字眼:保证现金价值占比高、回本更早、少靠终期红利。提前把“短期变现风险”压到最低。② 长期储蓄(≥15 年) → 选“高分红 + 周年红利占比高”关键找那些:红利结构更偏“可逐年累积/可锁定”,而不是把收益都押在最后的终期红利。提前整理好自己的预期,也更不容易被一次波动打崩心态。
03
探长的提醒
最后,探长说点儿扎心的,话不中听,但也是希望能给你一丢丢启发。投资收益是长期“涌现”的结果,我们投入资金和时间,当然希望是希望收益越高越好啦。不同的资产类别和投资品,在不同时期表现很不一样。我们无法预测未来的走向,但可以提前管控风险。真担心高波动,就要有低收益的预期。作为常驻大湾区的“前线”保险人,我绝不唱空港险,也不会鼓吹港险“稳赚”。港险能买,前提是你要买对、拿得住、看得懂。
如果你刚开始看港险,或者感觉懂了又没那么懂,强烈建议你码住这份《港险超全攻略》。
你想了解的保险公司信息、产品测评和榜单、投保前中后注意事项、避坑要点、测算计划书,我们都提前做好功课啦~
可以点↓关注,发【666】领取一份。
港探
关于我们
带你搞懂关于港险的一切!
天涯海角也要找到Ni:
香港保险爆火!有人9个月亏了1.6W刀……
中发现Ni:
香港保险爆火!有人9个月亏了1.6W刀……
中发现Ni:
香港保险爆火!有人9个月亏了1.6W刀……
中发现Ni:
香港保险爆火!有人9个月亏了1.6W刀……
中发现Ni:
香港保险爆火!有人9个月亏了1.6W刀……
中发现Ni:
香港保险爆火!有人9个月亏了1.6W刀……
中发现Ni:
香港保险爆火!有人9个月亏了1.6W刀……
回复
使用道具
举报
发布主题
返回列表
高级模式
B
Color
Image
Link
Quote
Code
Smilies
您需要登录后才可以回帖
登录
|
立即注册
本版积分规则
发表回复
回帖后跳转到最后一页
浏览过的版块
国开电大开放大学形考作业
返回顶部
返回列表