返回顶部
友情链接

2025年西安航空学院招聘公告(84人)

0
回复
116
查看
[复制链接]

6万

主题

6万

帖子

19万

积分

论坛元老

Rank: 8Rank: 8

积分
199058
KevinUnaniLv.8 显示全部楼层 发表于 4 天前 |阅读模式
一、学校概况
西安航空学院是一所以工科为主、多学科协调发展的全日制普通高等学校。学校创建于1955年,现有莲湖、阎良两个校区,16个教学科研单位,39个本科专业,覆盖航空航天、机械、材料、电气、交通运输、工商管理等19个专业大类,涉及工学、理学、管理学等6个学科门类。
二、公开招聘人员基本条件
(一)具有中华人民共和国国籍,享有公民的政治权利;遵守宪法和法律,无违法犯罪记录,具有良好的品行;具有较高的思想素质、良好的职业道德以及较强的工作能力,安心本职工作,团队协作精神好。
(二)身心健康,具有适应岗位要求的身体及心理条件。
(三)专任教师岗位应聘者原则上应具有博士研究生学历学位,或具有正高级高校教师、工程技术系列职称。博士研究生年龄一般不超过35岁;正高级高校教师、工程技术系列职称应为地市级以上人社部门或高校授予,年龄一般不超过40岁。航空服务艺术与管理、飞行签派类、民航机务类、数学类专任教师在引进博士研究生有困难时,可适当放宽到硕士研究生,年龄一般不超过30岁。有较丰富的与申报岗位相关实际工作经验者或有岗位特殊需求者,年龄可适当放宽。
(四)其他岗位应聘者,原则上应具有硕士研究生及以上学历学位,或具有与申报岗位相一致的高级职称,其中具有丰富本类岗位工作经验者优先。
(五)应聘者各教育阶段所学专业应相同或相近。
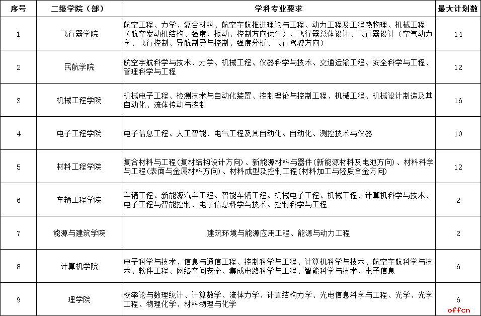
三、公开招聘计划
2025年公开招聘具体计划如下:
2025年度专任教师岗位公开招聘计划
2025年西安航空学院招聘公告(84人)-1.png


2025年度其他专业技术岗位公开招聘计划

2025年西安航空学院招聘公告(84人)-2.png


四、招聘待遇
(一)博士教师
2025年西安航空学院招聘公告(84人)-3.png


(二)其他岗位人员
专任教师中非博士人员和其他岗位人员实行人事代理,与编制内人员同工同酬,具体按照《西安航空学院人事代理工作暂行办法》执行。
五、公开招聘程序
  (一)报名
应聘者通过学校人事处网站(rsc.xaau.edu.cn)的人才招聘系统进行注册登录,填写个人基本信息,上传求职简历、相关学历、学位、职称及反映本人学术水平和科研能力的证明材料等。
2025年度招聘报名工作从发布公告起开始。专任教师招聘工作常年进行,学校根据报名情况开展不同批次招聘,原则上年度计划数招满截止招聘工作。其他专业技术岗位的报名时间截止到2025年2月28日。
(二)资格审核
学校根据当年公开招聘公告要求,对应聘人员的资格条件进行初审,通过资格初审的应聘者进入考察程序。资格审查贯穿公开招聘全过程。
(三)分类考察推荐
学校常年开展招聘的专任教师人员,由二级学院(部)组织实施考察工作。并根据考察结果向学校推荐。其他专业技术岗位由业务所在单位组织实施考察推荐工作。
(四)学校综合考察
根据分类考察推荐意见、当年招聘计划数等,学校组织校级综合考察。
(五)体检与考察
经学校综合考察通过后的拟聘人员,按照1:1的比例,在规定时间、指定医院参加体检,体检标准参照《公务员录用体检通用标准(试行)》执行。对体检合格的应聘人员再次进行考察,重点考察应聘人员的现实表现、思想政治、道德品质等方面的情况,同时,在教育部“教职员工准入查询信息平台”对拟聘人员进行相关不良行为信息查询并对拟聘人员的资格、专业等条件进行复审。
(六)公示
通过体检与考察的拟聘人员名单在学校人事处网站进行公示,公示时间不少于5个工作日。
(七)签约聘用
公示期满后,对没有异议或者反映问题经查失实、不影响聘用的,由人事处与拟聘人员签订聘用合同(就业协议、入职协议等),确立人事关系。
六、联系方式
联系人:孙老师、李老师
联系电话:029-84238935
地址:西安市西二环259号西安航空学院人事处
邮编:710077
热忱欢迎各类优秀人才来我校工作!
原标题:西安航空学院2025年公开招聘公告
文章来源:https://rsc.xaau.edu.cn/info/1025/1953.htm

回复

使用道具 举报

您需要登录后才可以回帖 登录 | 立即注册

本版积分规则

优好知识网 是一个聚焦知识付费的平台,包括在线教育、文档下载、作业答案、网课答案、考试资料、形考任务答案、行业资料、毕业论文、同时还包括问答平台、资料文库、课件下载等,是一个综合在线学习知识分享交流平台。
  • 官方手机版

  • 微信公众号

  • 商务合作