返回顶部
友情链接

2026香港保险开门红,多家保险公司预缴利率持续维持高位

0
回复
84328
查看
[复制链接]

7万

主题

7万

帖子

21万

积分

论坛元老

Rank: 8Rank: 8

积分
218849
KevinUnaniLv.8 显示全部楼层 发表于 2026-1-8 18:45:18 |阅读模式
w1.jpg
新年伊始,万象更新,香港保险市场迎来了一年一度的「开门红」优惠期!多家保险公司推出重磅优惠,其中预缴利率高达 3.8%-5.5%,持续维持市场高位水平,为全球投资者提供了难得的资产配置良机。
w2.jpg
为在“开门红”阶段抢占市场,部分保险公司展现出充分的让利诚意。以万通保险为例,其推出的5年交产品首年预缴利率设定为 7.2%,这一数字在同期市场中位居前列,竞争力显著。
w3.jpg
保诚 ▶ 「信守明天」保诚保险的预缴利率规则,金额分档及对应利率如下:10万美元及以上可享4.5%,不足10万美元则为3.8%,该优惠活动截止至1月30日。
国寿海外 ▶ 「傲L盛世」
新增整付及5年缴保单,2年期保单享4.5%预缴利率、5年期享3.5%预缴利率。
太平 ▶ 「新品颐N乐享(尊享)」
预缴可享 4.5% 保证利率,优惠截止至2026年3月31日。

万通 ▶ 「富饶千秋」
预缴利率高达7.2%,第2至4年为3.2%,活动截至2026年1月30日。

周D福 ▶ 「匠心传承2」(限时)
周大福人寿的预缴利率根据金额分档:8万美元及以上为4.5%,不足8万美元为4.0%,活动截止至1月30日。
富卫 ▶ 「盈聚天下2」预缴利率 4.75% ,延长至1月31日。
宏利 ▶ 「宏挚传承」宏利的预缴利率根据金额分档:8万美元及以上为4.5%,不足8万美元为4.0%,(截至2026年1月4日)。若同时投保危疾或人寿保险,可额外增加0.5%,最高可达5.0%。
永明 ▶ 「万年青·星河传承II」预缴首年利率5.5%,后续4.3%;年缴保费回赠高达30%,叠加预缴优惠42%,合计可达年缴费用的72%。
友邦 ▶ 「环宇盈活」预缴1年可享4.3%优惠利率;预缴4年,则根据金额分档:20万美元以下利率为3.8%,20万美元及以上可享4.0%。活动截止日期为1月31日。

友邦
w4.jpg

w5.jpg

w6.jpg
1  环宇盈活/盈聚多元3保费回赠

w7.jpg

【限时保费回赠活动】

活动时间:2026年1月1日至3月31日(须于2026年5月31日或之前完成签发)

活动内容:

    盈御多元货币计划3(盈御3):5年缴或10年缴,可享基本保费回赠18%;若组合指定保险计划,回赠最高可达21%。

    环宇盈活储蓄保险计划:5年缴,可享基本保费回赠18%;若组合指定保险计划,回赠最高可达21%。
2  环宇盈活/盈聚多元3预缴优惠
w8.jpg

w9.jpg

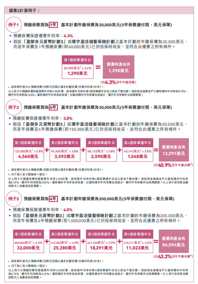
【限时预缴优惠】

活动时间:2026年1月1日至1月31日
优惠内容:活动期间预缴保费,可享以下保证利率:

    方案一:预缴1年
    投保时缴纳前2年保费,保证利率 4.3%。

    方案二:预缴4年
    投保时缴纳5年保费:

      20万美元以下,保证利率 3.8%;

      20万美元及以上,保证利率 4.0%。

3  危疾【爱伴航】保费回赠
w10.jpg

w11.jpg

限时保费回赠活动
活动时间:2026年1月1日至3月31日
优惠内容:

    基本优惠:可享 3个月 保费回赠。

    组合优惠:满足相应条件,回赠 最高可达8个月。


宏利


w13.jpg
1  宏挚传承保费折扣
w14.jpg

限时保费折扣活动
活动时间:2026年1月1日至3月31日
①趸交保费折扣:
    保费低于100万美元(或等值其他货币):享5%折扣。保费介于100万至300万美元之间:享6%折扣。
    保费达到300万美元或以上:享7%折扣。

w15.jpg

②2年交保费折扣:

    5,000 – 少于50,000 美元:享2%折扣

    50,000 – 少于100,000 美元:享3%折扣

    100,000 – 少于250,000 美元:  享4%折扣

    250,000 美元 或以上:  享5%折扣

w16.jpg

③3年交保费折扣:

    5,000 – 少于10,000 美元:享3%折扣

    10,000 – 少于50,000 美元:享5%折扣

    50,000 – 少于100,000 美元:享7%折扣

    100,000 – 少于250,000 美元:享9%折扣

    250,000 美元或以上:享11%折扣

w17.jpg

⑤5年交保费折扣:

    5,000 – 少于10,000 美元:享3%折扣

    10,000 – 少于50,000 美元:享8%折扣

    50,000 – 少于100,000 美元:首年享8%折扣,次年4%折扣

    100,000 – 少于250,000 美元:首年享8%折扣,次年8%折扣

    250,000 美元 或以上:首年享8%折扣,次年10%折扣

2  宏挚传承预缴利率
w18.jpg

限时预缴优惠 | 2025年12月1日至2026年1月4日

活动期间预缴5年保费,即可享受以下保证利息优惠:

    预缴金额 ≥ 8万美元:保证利率 4.8%

    预缴金额 < 8万美元:保证利率 4.5%

叠加优惠:若同一投保人同时投保指定危疾或人寿保险,预缴利率可再 额外提升0.5%,最高可达5.0%。

保诚


w20.jpg
1  信守明天保费回赠
w21.jpg

限时保费回赠活动|保诚「信守明天」多元货币计划

活动期间:2026年1月1日至3月31日
参与条件:成功投保「信守明天」多元货币计划,并达指定首年年度化保费
支持币种:美元、港元、人民币、澳元、加元、英镑
保费供款年期:5年

保费回赠比例表(按首年年度化保费美元等值计算):

    5,000 – 19,999 美元:2%

    20,000 – 39,999 美元:7%

    40,000 – 59,999 美元:11%

    60,000 – 149,999 美元:15%

    150,000 美元或以上:17%
2  信守明天预缴优惠
w22.jpg

活动期限:2026年1月1日至31日
适用产品:保诚「信守明天」多元货币计划(5年缴费期)
优惠内容:选择一次性预缴全部5年保费,可享保证特惠利率:

    年度保费 < 10万美元:年利率3.8%,相当于首年保费减免 35%。

    年度保费 ≥ 10万美元:年利率4.5%,相当于首年保费减免 41%。
3  世誉财富保费折扣
w23.jpg

世誉财富|限时整付保费折扣活动

活动期间:2026年1月1日至3月31日
适用产品:世誉财富(整付保费)
优惠内容:成功投保并达到指定整付保费金额,可享最高3%保费折扣。

折扣分档(按整付保费美元计算):

    25,000 – 499,999 美元:0.5%

    500,000 – 999,999 美元:1%

    1,000,000 – 2,999,999 美元:2%

    3,000,000 美元或以上:3%
4  【诚保一生】危疾保 保费回赠
w24.jpg

投保指定危疾计划|限时二选一优惠

活动时间:2026年1月1日至3月31日
参与方式:成功投保以下指定危疾计划,您可任选其一:

    选项一:获享高达20%的保费回赠

    选项二:于首10个保单年度内,获享高达250%特级保障(无需额外保费)


安盛


w26.jpg
1  盛利2储蓄计划 保费回赠
w27.jpg

“盛利II”储蓄保险系列|限时保费回赠活动

活动期间:2026年1月1日至3月31日
核心产品:盛利II储蓄保险-至尊(主险及附加契约)
组合产品:指定的AXA医疗及危疾保障计划

优惠机制:

    基本保费回赠:成功投保核心产品,根据首年总保费可享 10%-28% 不等的回赠。

    额外保费回赠:若同一保单持有人于活动期内加投指定医疗或危疾计划,核心产品可再获 +3% 的额外回赠。

    总回赠:基本回赠 + 额外回赠(如适用),合计最高可达31%。
2  盛利2储蓄计划 预缴优惠
w28.jpg

“盛利II”储蓄保险系列|预缴保费享保证优惠利率

活动期间:2026年1月1日至31日
适用产品:盛利II储蓄保险-至尊(仅限5年缴费期)
适用货币:美元保单
优惠内容:投保时选择一次性预缴相当于5倍首年年缴保费的金额,即可就该笔预缴保费享高达年利率4.5%的保证优惠利率,利率保障至第4个保单年度结束。

运作方式:预缴保费将存入保费储备金账户,第2至第5个保单年度的应缴保费,将自动从该账户余额中扣付。

利率分档(基于首次年缴保费):

    首次年缴保费 80,000美元以下:享4.0%保证优惠利率

    首次年缴保费 80,000美元或以上:享最高4.5%保证优惠利率
3  【尊尚盈家】保费折扣
w29.jpg

“尊尚盈家2寿险计划”|整付保费折扣优惠

活动产品:尊尚盈家2寿险计划
优惠形式:一次性缴付保费,享对应折扣
适用币种:美元、人民币、港元

折扣分档(按整付保费金额):

w30.jpg
4  指定危疾保障产品保费回赠
w31.jpg

“爱唯守”危疾保障系列|保费回赠活动

适用产品:

    爱唯守危疾保障

    爱唯守危疾保障 - 爱宝保

    爱唯守危疾保障 (升级版)

    爱唯守危疾保障 (升级版) - 爱宝保

优惠内容:成功投保上述指定危疾保障计划,可享首年保费回赠,回赠月数依据所选缴费年期确定。

回赠详情:
缴费年期保费回赠(相当于月数)
10年2个月
15年2个月
20年3个月
25年3个月

富卫


w33.jpg
1  【盈聚-天下2】保费折扣
w34.jpg

限时保费折扣活动
活动时间:2026年1月1日至3月31日
①2年交保费折扣:
    保费低于5万美元以下:享1%折扣。保费介于5万至9.99万美元之间:享2%折扣。
    保费达到10万美元或以上:享3.25%折扣。

w35.jpg
②5年交保费折扣:
产品在5年保费供款年期的缴费方式下,首两个保单年度可享受的保费折扣。

具体如下:

    首年保费折扣:无论年缴保费金额多少,均享受 5% 的统一折扣。

    次年保费折扣:根据年缴保费金额分为三档,保费越高,折扣越高:

      30,000美元或以下:12%

      30,000 – 99,999美元:14%

      100,000美元或以上:16%

2  【盈聚-天下2】预缴优惠
w36.jpg

富卫保险「盈聚·天下 II」计划|预缴享保证利率优惠

推广期:2026年1月1日至1月31日(保单须于2026年2月28日前签发)
适用产品:盈聚·天下 II 保险计划
适用条件:

    保费供款年期:2年 或 5年

    保单货币及缴费方式:美元、年缴

    支付方式:投保时一笔过缴付首年保费及指定预缴金额

核心优惠:存放于保费储备户口内的预缴金额,可享 4.75% 的保证年利率。
3  富卫危疾应援保费折扣
w37.jpg

富卫保险「危疾应援保系列」|续保保费折扣优惠

推广期:2026年1月1日至3月31日(保单须于2026年5月31日前签发)
适用产品:危疾应援保系列(含标准版、升级版及“重步守护”附加版)
核心优惠:以年缴方式投保,可享 相当于3个月保费的折扣。
折扣兑现:该折扣将于第二个保单年度续保时,直接用于扣减当期应缴保费。

周大福


w39.jpg
1  匠心传承2保费折扣
w40.jpg

周大福人寿「匠心・传承」储蓄寿险计划2(尊尚版)|限时保费折扣

推广期:投保申请须于2026年1月1日至3月31日递交,最后批核日期为2026年5月29日。
适用产品:「匠心・传承」储蓄寿险计划2(尊尚版)
缴费年期:5年
适用货币:美元、港元、人民币
核心优惠:成功投保可尊享首两年保费折扣,总折扣率最高可达24%。

折扣详情(以美元保单为例):

w41.jpg
2  匠心传承2预缴优惠
w42.jpg
周大福人寿「匠心・传承」2(尊尚版)限时推出预缴优惠:2026年1月1日至3月31日期间投保,若选择一次性预缴保费,可享最高4.5%的保证利率(8万美元以下为4%),同时更可享首两年保费折扣,总优惠最高可达24%。 3  【守护家倍198】危疾保优惠
w43.jpg

周大福人寿「守护家倍198」危疾保障计划|限时保费回赠活动

推广期:投保申请须于2026年1月1日至3月31日递交,最后批核日期为2026年5月29日。
适用产品:「守护家倍198」危疾保障计划及其「孕期保宝」附加版本。
核心优惠:可叠加享受高达4个月的首年保费回赠。

回赠构成:

    基础回赠:成功投保即享 2个月 首年保费回赠。

    组合加赠:若同一持有人同期投保指定其他主险或附加险,可再获 1个月 额外回赠。

    家庭加赠:若与挚爱(同一持有人)一同投保本计划,所有相关保单可再获 1个月 额外回赠。

总计:满足全部条件,最高可享4个月(2+1+1)首年保费回赠。

万通


w45.jpg
1  富饶万家保费折扣
w46.jpg

万通保险「富饶万家储蓄保险计划」2026年首季保费折扣优惠

优惠期:2026年1月3日至3月31日
适用产品:富饶万家储蓄保险计划
核心优惠:根据所选缴费年期及年化保费,可享首两年不同程度的保费折扣,总折扣率最高可达28%。

优惠详情:

    2年缴费期:仅首年享单次折扣,最高为 6%(年化保费≥25万美元)。

    5年缴费期:折扣由首年与次年部分叠加,总折扣率最高为 26%(年化保费≥50万美元)。

    10年缴费期:折扣由首年与次年部分叠加,总折扣率最高为 28%(年化保费≥10万美元)。

w47.jpg
2  富饶万家预缴优惠
w48.jpg
预缴5年美元保单保费,即可锁定重磅保证利率:首年高达7.2%(后续年度享非保证利率3.2%),这笔利息收益相当于直接减免44%的首年保费。 3  【危疾加护保(优越版/标准版)保费折扣
w49.jpg

w50.jpg

限时活动:2025年10月1日 - 2026年1月2日(须于2026年3月31日前成功批核)
多重优惠:

    长达 3年 保费折扣,累计折扣高达 20%

    保单首 15年 额外保障高达 80%

    搭配危疾 + 储蓄组合,综合优惠高达 50%


永明


w52.jpg
1  永明星河尊享2/星河传承2保费回赠
w53.jpg

万年青·星河系列保险计划(2年缴)|限时保费回赠活动

推广期:2026年1月1日至2月28日
保单签发截止:2026年3月31日或之前
适用产品:万年青·星河尊享保险计划II / 万年青·星河传承保险计划II(2年缴费期)
核心优惠:根据首年年度化保费金额,可享相应基本保费回赠,最高可达5.0%。

回赠比例表(以美元保单为例):
首年年度化保费(美元)基本保费回赠
100,000 或以上5.0%
20,000 – 99,9992.2%

注:加元、英镑、人民币、澳元、港元保单设有对应金额门槛,享受同等比例回赠。

w54.jpg

万年青·星河系列保险计划(5年缴)|限时保费回赠活动

推广期:2026年1月1日至2月28日(保单须于2026年3月31日前签发)
适用产品:万年青·星河尊享保险计划II / 万年青·星河传承保险计划II(5年缴费期)
核心优惠:根据首年年度化保费(美元)金额,可享相应比例的基本保费回赠,最高可达30%。

回赠比例表(以美元保单为准):

w55.jpg
2  永明星河尊享2/星河传承2预缴优惠
w56.jpg

万年青·星河系列保险计划(2年缴)|预缴享保证利率优惠

优惠内容:在2年交预缴的情况下,美元保单可享 每年5.0%的保证预缴息率。

适用条件:

    推广期:2026年1月1日至2月28日成功投保。

    服务方式:使用电子保单和电子通知服务。

    缴费方式:在保单缮发时预缴全部保费。

    适用产品:

      万年青·星河尊享保险计划II (2年缴)

      万年青·星河传承保险计划II (2年缴)

    保单签发截止:2026年3月31日或之前。

w57.jpg
预缴5年美元保单保费,可锁定阶梯式保证利率:首年高达 5.0%,后续年度 4.3%,累计收益相当于直接减免 42% 的首年保费。 3  永誉传承保费折扣
w58.jpg

永誉传承储蓄计划|限时整付保费折扣

推广期:2025年9月1日至2026年2月28日
保单缮发截止:2026年3月31日或之前
核心优惠:投保时选择一次性缴付保费(整付),即可享 4.5% 保费折扣。
4  合格储蓄计划的专属医疗服务
w59.jpg

w60.jpg

w61.jpg

永明保险“合格储蓄计划专属医疗服务”

一、 概述与服务理念
永明保险为符合条件的储蓄计划保单持有人及其家人提供超越传统保险的健康管理服务,旨在客户及家人面对疾病时,提供从初步诊断到治疗支持的全方位医疗协助,减轻压力,共渡难关。

二、 服务资格与期限

    适用计划:万年青·星河尊享保险计划II等指定储蓄计划。

    推广期:新保单需在 2025年7月1日至2026年2月28日 期间投保。

    保单生效:保单须在 2026年3月31日或之前 成功签发。

    服务对象:保单主权人、受保人及其符合条款规定的直系亲属。

三、 六大专属医疗服务内容

    尊尚医疗服务:在香港优质医疗网络中安排专科咨询、医生转介、日间手术及住院。

    医疗咨询会诊(第二医疗意见):针对合资格病症,提供一次免费的面对面或远程专家会诊。

    尊贵客户中国内地陪诊服务:在内地贵宾医院网络提供医生转介及预约协助。

    绿色医疗通道:便捷预约中国内地超过2,000家三甲公立及优质私立医院的门诊或住院。

    海外就医转介及支援服务:当身处港澳或内地并患有合资格病症时,提供一站式海外就医支援。

    全面癌症基因检测:若确诊实体肿瘤,每份保单提供一次免费血液基因检测,助力个性化治疗。

四、 服务资格细则与保费要求
服务的具体项目、覆盖年限及可享人员数量,取决于所投合资格储蓄计划及达到的首年年度化保费档位。

保费要求档位示例(以美元/人民币保单为例):

w62.jpg

五、 使用与咨询

    服务热线:提供24小时客户服务热线及中国境内免付费专线。

    获取详情:可通过扫描二维码下载详细的《医疗服务指南》、内地医院网络名单,或联系理财顾问了解具体服务使用方法、条款及限制。

太平


w64.jpg

1  太平【颐年-乐享2】保费回赠
w65.jpg

太平人寿(香港)「颐年・乐享」储蓄保险计划Ⅱ|限时保费回赠

推广期:即日起至2026年3月31日
适用产品:「颐年・乐享」储蓄保险计划2(3年缴费期)
产品定位:旨在累积财富、安享退休,并实现财富传承的储蓄保险计划。
核心优惠:成功投保可享首年保费回赠,回赠比例根据年缴保费金额分为两档。

回赠细则(3年缴):
年缴保费首年保费回赠
81,250美元 或以上(或等值 650,000港元)18%
81,250美元 以下(或等值 650,000港元 以下)12%

w66.jpg

太平人寿「颐年・乐享」储蓄保险计划2|5年期组合投保回赠优惠

优惠机制:于推广期内,同时投保本储蓄计划(5年缴)及指定危疾计划,除可获基本首年保费回赠外,还可叠加额外首年保费回赠,总回赠率最高可达 28%。

回赠细则表(以美元保单为例):

w67.jpg
2  太平【颐年-乐享2】预缴优惠
w68.jpg

太平人寿相关计划|预付保费享保证利率优惠

优惠内容:如在投保时选择一次性缴付全部保费(即首年保费及余下所有保费年期的保费),该笔预付保费将按 每年4.5%的保证利率 累积生息,助力财富稳健增值。
3  太平养老社区对接门槛
w69.jpg

w70.jpg

w71.jpg

限时专享 | 投保达额即赠养老社区入住权益

活动时间:即日起至2026年3月31日(含首尾两日)
参与条件:投保指定合资格保险产品,累计总保费达标即可获得对应养老社区入住权益。
权益门槛:

    一般客户:累计总保费达 180万港币

    港澳永久居民:累计总保费达 144万港币(享专属优惠)

权益内容:符合条件者可获得合作高端养老社区的保证入住资格,享优先安排、长期照护及康乐生活等综合服务,为晚年生活提供安心保障。

国寿海外


w73.jpg
1  国寿海外【傲珑盛世】保费折扣
w74.jpg

中国人寿(海外)|「傲珑盛世」储蓄保险计划整付保费限时折扣

推广期:2026年1月1日至2026年3月31日
适用产品:「傲珑盛世」储蓄保险计划
参与方式:于推广期内成功投保,并选择整付(一次性缴付) 保费
核心优惠:根据整付保费金额,可享 4% 或 5% 的保费折扣。

折扣分档(按首年基本金额计算):

w75.jpg

w76.jpg

中国人寿(海外)「傲珑盛世储蓄保险计划」|五年期年缴保费折扣优惠

适用产品:傲珑盛世储蓄保险计划
缴费方式:年缴
缴费年期:5年
核心优惠:根据首年年缴保费金额,可享受相应的保费折扣,总折扣最高可达首年保费的24%(由首年折扣与次年折扣叠加构成)。

折扣结构说明:

    首年折扣:统一为 6%,适用于所有符合资格的保费档位。

    次年折扣:根据首年保费所在区间,额外享受 4% 至 18% 不等的折扣(于第二个保单年度抵扣)。

    总折扣 = 首年折扣 (6%) + 次年折扣。

折扣档位详情(以美元保单为例):

w77.jpg
2  国寿海外【傲珑盛世】预缴优惠
w78.jpg

中国人寿(海外)「傲珑盛世储蓄保险计划」|预缴保费享保证利率

优惠内容:于推广期内成功投保本计划,并在投保时选择预缴全部保费,该笔预缴资金可享受保证优惠利率。利率根据缴费年期不同而有所区别。

保证利率详情:

w79.jpg
3  国寿海外【智裕世代】保费折扣
w80.jpg

智裕世代多元货币保险计划(卓越)|首年保费折扣优惠

核心优惠:于推广期内成功投保本计划,即可享受首年保费折扣,最高可达15%。

折扣规则:根据首年年缴保费(不含保费徵费)金额,享受相应折扣,具体分档如下:

w81.jpg
4  国寿海外【智裕世代】预缴优惠
w82.jpg

智裕世代多元货币保险计划(卓越)|预缴享保证利率

优惠内容:于推广期内成功投保本计划(5年缴费期),并在投保时选择预缴全部保费,即可就该笔预缴资金享受 年利率3.5%的保证优惠利率。

适用条件:

    产品:智裕世代多元货币保险计划(卓越)

    缴费年期:5年

    缴费模式:按年缴交及保费预缴(即一次性预缴全期保费)

    适用货币:港元 / 美元

保证利率:预缴保费在整个预缴期间,均可享受 3.5% 的保证年利率。
5  国寿海外【万里优悠】预缴优惠
w83.jpg

万里优悠储蓄保险计划|预缴保费享保证利率优惠

优惠内容:于推广期内成功投保「万里优悠储蓄保险计划」并选择预缴保费,可享 年利率3.5% 的保证优惠利率。

适用条件:

    产品:万里优悠储蓄保险计划

    缴费年期:5年

    缴费方式:按年缴交并预缴全期保费

    适用货币:港元 / 美元
6  卫你守护危疾多重保 保费折扣
w84.jpg

卫您守护危疾多重保系列|首年保费折扣优惠

核心优惠:于推广期内成功投保本系列产品,即可享 首年保费8% 的折扣优惠。

适用产品:卫您守护危疾多重保系列
缴费方式:年缴

✨ 优惠虽多,时机不等人
大部分推广将于 2026年1月至3月 陆续截止,部分预缴优惠更仅限1月抢购。无论是注重短期高收益,还是追求长期稳健增值,总有一款计划能与您的需求契合。


回复

使用道具 举报

您需要登录后才可以回帖 登录 | 立即注册

本版积分规则

优好知识网 是一个聚焦知识付费的平台,包括在线教育、文档下载、作业答案、网课答案、考试资料、形考任务答案、行业资料、毕业论文、同时还包括问答平台、资料文库、课件下载等,是一个综合在线学习知识分享交流平台。
  • 官方手机版

  • 微信公众号

  • 商务合作