设为首页
收藏本站
搜索
热搜:
活动
交友
discuz
本版
帖子
用户
登陆
注册
财经
优好知识网
BBS
快速发布
个人中心
今日签到
私信列表
消息中心
搜索全站
扫码关注官方微信
扫码下载APP
返回顶部
优好知识网(uhzs.com)
›
资讯
›
财经
›
2026年1月1日,香港友邦保险公司停售意外险(丰逸行) ...
热门问答
更多热门问答
2025年烟台市长岛综合试验区教育和卫生健康
2024北京经济技术开发区教育领域事业单位招
2025四川长虹新网科技有限责任公司关于招聘
2025四川长虹物业服务有限责任公司绵阳分公
2025湖北恩施供销集团招聘3人公告
2025年郑州新奇中学初中部招聘语文教师1-2
2024国务院发展研究中心信息中心招聘公告(
2025新疆红星城开公司市场化选聘副总经理任
2024广东广州市残疾人联合会直属事业单位第
2025年福建水利电力职业技术学院招聘总量控
技术文章
更多技术文章
RafaelIdorb
2025年烟台市长岛综合试验区教育和卫生健康
RafaelIdorb
2024北京经济技术开发区教育领域事业单位招
KevinUnani
2025四川长虹新网科技有限责任公司关于招聘
RafaelIdorb
2025四川长虹物业服务有限责任公司绵阳分公
KevinUnani
2025湖北恩施供销集团招聘3人公告
RafaelIdorb
2025年郑州新奇中学初中部招聘语文教师1-2
Tracyrat
2024国务院发展研究中心信息中心招聘公告(
KevinUnani
2025新疆红星城开公司市场化选聘副总经理任
KevinUnani
2024广东广州市残疾人联合会直属事业单位第
Tracyrat
2025年福建水利电力职业技术学院招聘总量控
友情链接
返回列表
2026年1月1日,香港友邦保险公司停售意外险(丰逸行)
0
回复
26700
查看
[复制链接]
KevinUnani
当前离线
积分
198821
KevinUnani
6万
主题
6万
帖子
19万
积分
论坛元老
论坛元老, 积分 198821, 距离下一级还需 9801178 积分
论坛元老, 积分 198821, 距离下一级还需 9801178 积分
积分
198821
发消息
KevinUnani
Lv.8
显示全部楼层
发表于 2025-12-31 10:23:53
|
阅读模式
内地及香港同行勿扰,谢谢!
2026年1月1日,香港友邦保险公司停售意外险——丰逸行。
图片来源:公司内部邮件
香港友邦保险公司官网
https://www.aia.com.hk
以下介绍【丰逸行】短暂的一生
2024年6月开始销售
2026年1月1日停售
【丰逸行】基本投保要求
图片来源:丰逸行的产品简介
缴费期:每年(消费型)
保单货币:美元
每年保费:计划1(750/930美元)
计划2(1500/1860美元)
投保年龄:18—70岁(适用于在职人士)
保障期:至受保人76岁
主要保障:
意外死亡及断肢赔偿/永久完全残废赔偿
双倍利益赔偿
身故体恤津贴
环球紧急支援服务
以下是4个保障详细介绍
1:意外死亡及断肢赔偿/永久完全残废赔偿
图片来源:丰逸行的产品简介
2:双倍利益赔偿
图片来源:丰逸行的产品简介
3:身故体恤津贴
图片来源:丰逸行的产品简介
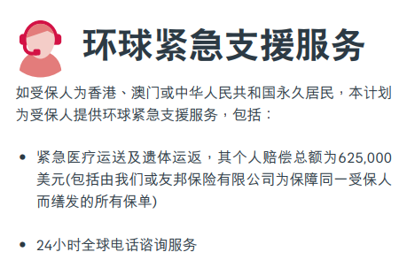
4:环球紧急支援服务
图片来源:丰逸行的产品简介
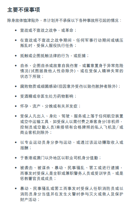
产品主要不保事项
图片来源:丰逸行的产品简介
更多产品资讯/出产品计划书请联系您的理财顾问。
END
扫码添加客服微信
免费提供专业的咨询服务
香港和澳门21家保险公司
天涯海角也要找到Ni:
2026年1月1日,香港友邦保险公司停售意外险(丰逸行)
中发现Ni:
2026年1月1日,香港友邦保险公司停售意外险(丰逸行)
中发现Ni:
2026年1月1日,香港友邦保险公司停售意外险(丰逸行)
中发现Ni:
2026年1月1日,香港友邦保险公司停售意外险(丰逸行)
中发现Ni:
2026年1月1日,香港友邦保险公司停售意外险(丰逸行)
中发现Ni:
2026年1月1日,香港友邦保险公司停售意外险(丰逸行)
中发现Ni:
2026年1月1日,香港友邦保险公司停售意外险(丰逸行)
回复
使用道具
举报
发布主题
返回列表
高级模式
B
Color
Image
Link
Quote
Code
Smilies
您需要登录后才可以回帖
登录
|
立即注册
本版积分规则
发表回复
回帖后跳转到最后一页
浏览过的版块
教育
国开电大开放大学形考作业
返回顶部
返回列表