设为首页
收藏本站
搜索
热搜:
活动
交友
discuz
本版
帖子
用户
登陆
注册
财经
优好知识网
BBS
快速发布
个人中心
今日签到
私信列表
消息中心
搜索全站
扫码关注官方微信
扫码下载APP
返回顶部
优好知识网(uhzs.com)
›
资讯
›
财经
›
香港保险顶流终极二选一!友邦「环宇盈活」vs安盛「盛利2 ...
热门问答
更多热门问答
2025西南石油大学校医院(成都校区)中医康
2025年河南通航机场管理有限公司社会招聘23
2025四川成都崇州市妇幼保健院招聘6人公告
2025浙江温州医科大学附属口腔医院消毒员招
2025河南南阳师范学院招聘高层次人才92人公
【香港保险】5年锁定4.75%保证单利,美宝回
2025年度河南省水务规划设计研究有限公司人
2025河北通用技工学校招聘教师87人公告
2025年合肥市行知实验中学教师招聘公告
2024年双鸭山市友谊县事业单位“市委书记进
技术文章
更多技术文章
RafaelIdorb
2025西南石油大学校医院(成都校区)中医康
KevinUnani
2025年河南通航机场管理有限公司社会招聘23
Tracyrat
2025四川成都崇州市妇幼保健院招聘6人公告
Tracyrat
2025浙江温州医科大学附属口腔医院消毒员招
Tracyrat
2025河南南阳师范学院招聘高层次人才92人公
Tracyrat
【香港保险】5年锁定4.75%保证单利,美宝回
RafaelIdorb
2025年度河南省水务规划设计研究有限公司人
Tracyrat
2025河北通用技工学校招聘教师87人公告
RafaelIdorb
2025年合肥市行知实验中学教师招聘公告
Tracyrat
2024年双鸭山市友谊县事业单位“市委书记进
友情链接
返回列表
香港保险顶流终极二选一!友邦「环宇盈活」vs安盛「盛利2」双王争霸,怎么选?
0
回复
18380
查看
[复制链接]
RafaelIdorb
当前离线
积分
199547
RafaelIdorb
6万
主题
6万
帖子
19万
积分
论坛元老
论坛元老, 积分 199547, 距离下一级还需 9800452 积分
论坛元老, 积分 199547, 距离下一级还需 9800452 积分
积分
199547
发消息
RafaelIdorb
Lv.8
显示全部楼层
发表于 2025-12-5 14:00:11
|
阅读模式
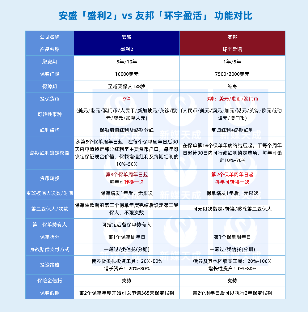
香港保险市场进入“神仙打架”模式,两款王炸产品 —— 友邦「环宇盈活」、安盛「盛利2」均凭借30年IRR 6.5%的预期收益和顶流保司背书,成为家庭资产配置的“优选项”。到底选谁更划算?短期提领选谁?长期传承谁更强?今天,我们直击产品核心,用客观数据和功能拆解,为你呈现这场顶级产品的深度对决,找到与你财富蓝图最匹配的那一个!
资深港险理财顾问,点击图片免费咨询
天涯海角也要找到Ni:
香港保险顶流终极二选一!友邦「环宇盈活」vs安盛「盛利2」双王争霸,怎么选?
中发现Ni:
香港保险顶流终极二选一!友邦「环宇盈活」vs安盛「盛利2」双王争霸,怎么选?
中发现Ni:
香港保险顶流终极二选一!友邦「环宇盈活」vs安盛「盛利2」双王争霸,怎么选?
中发现Ni:
香港保险顶流终极二选一!友邦「环宇盈活」vs安盛「盛利2」双王争霸,怎么选?
中发现Ni:
香港保险顶流终极二选一!友邦「环宇盈活」vs安盛「盛利2」双王争霸,怎么选?
中发现Ni:
香港保险顶流终极二选一!友邦「环宇盈活」vs安盛「盛利2」双王争霸,怎么选?
中发现Ni:
香港保险顶流终极二选一!友邦「环宇盈活」vs安盛「盛利2」双王争霸,怎么选?
回复
使用道具
举报
发布主题
返回列表
高级模式
B
Color
Image
Link
Quote
Code
Smilies
您需要登录后才可以回帖
登录
|
立即注册
本版积分规则
发表回复
回帖后跳转到最后一页
浏览过的版块
教育
返回顶部
返回列表