返回顶部
友情链接

2025年安徽理工大学第一附属医院第三批紧缺岗位招聘公告

0
回复
87
查看
[复制链接]

7万

主题

7万

帖子

21万

积分

论坛元老

Rank: 8Rank: 8

积分
219815
KevinUnaniLv.8 显示全部楼层 发表于 6 小时前 |阅读模式
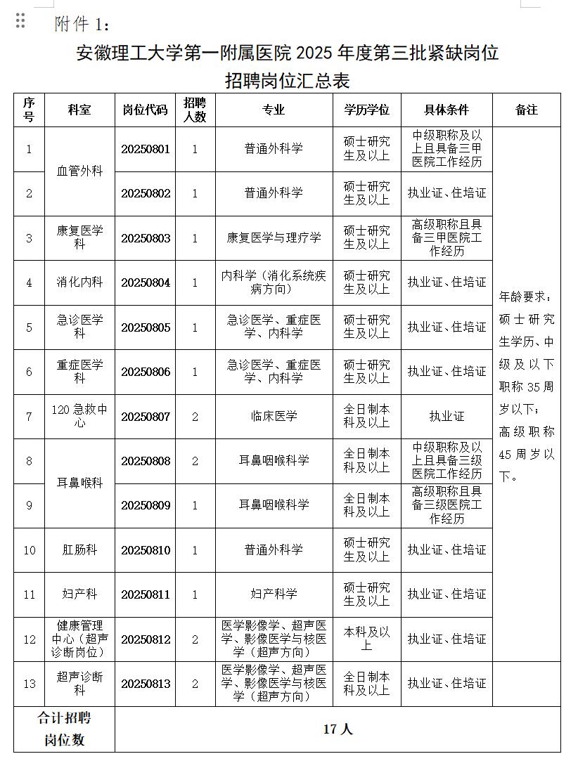
根据医院工作需要,经院部研究,现招聘紧缺岗位医疗专业技术人员17名。
一、招聘原则:热爱医疗卫生事业,遵守国家法律法规,遵守职业道德,爱岗敬业,身体健康,有良好的服务理念和奉献精神。
二、学历要求:具体要求见附件1。
三、年龄要求:
硕士研究生学历、中级及以下职称35周岁以下;高级职称45周岁以下。
公开招聘人员岗位表中涉及年龄计算方式如下,如35周岁以下即为1990年1月1日以后出生(含)。
四、具体条件、岗位和人数:(见附件1)
五、报名要求:
(一)报名方式:网络报名。
安徽理工大学人才招聘系统:https://rczp.aust.edu.cn。
应聘者需实名注册,并在规定期限内报名,每位应聘者限报本批次一个岗位,多报者所报各岗位均视为无效申报。
(二)报名起止时间:2025年8月11日零时至8月18日16时。
(三)报名者需要提交的材料:
1.安徽理工大学第一附属医院公开招聘报名表(附件2);
2.一寸免冠照片(电子版,300×420像素,300DPI,以本人姓名命名);
3.本人身份证(正反面电子版);
4.毕业证书和学位证书(扫描件);其中2025年应届毕业生须确保于2025年8月31日前提供招聘岗位所要求的学历、学位证书。
5.执业证、资格证、住院医师规范化培训合格证书或住院医师规范化培训成绩合格证明、学籍在线验证报告、英语四六级证书和获奖证书等其它材料。
须住培证岗位的应聘人员须在2025年12月31日之前取得住院医师规范化培训合格证书,届时未通过规培结业考试人员单位将解除劳动关系。已取得岗位所需专业主治医师及以上专业技术资格的报名人员对住院医师规范化培训证书不做要求。
考生所填信息必须真实无误,凡因弄虚作假或虽通过资格审查但实际与报考条件规定不符的,一经查实,即取消考试、录聘资格。
(四)联系电话:安徽理工大学第一附属医院人力资源部0554-3320707。
(五)监督电话:安徽理工大学第一附属医院纪委办公室0554-3320728。
六、笔试
笔试范围:专业理论知识
七、面试
采用笔试和面试相结合的方式。在笔试人员中原则上按1:3比例从高分到低分确定面试人选,若笔试人数不足开考比例的,按实际人数确定面试人选。
八、综合成绩计算方法
(一)专业理论知识笔试成绩占考试总成绩的比例为50%,面试成绩占总成绩的比例为50%。
(二)综合成绩低于60分的考生不予录用,笔试、面试中有作弊行为的不予录用,并纳入征信记录。
九、体检与考察
招聘体检由我院统一组织实施。根据考生综合成绩,按照招聘岗位计划数1:1的比例从高分到低分确定参加体检人选。体检标准参照录用公务员的通用体检标准执行,体检费考生自理。体检不合格者不予录用。
考察工作根据拟聘用岗位的要求,采取多种形式,全面了解掌握考察对象在政治思想、道德品质、能力素质、遵纪守法、廉洁自律、岗位匹配等方面的情况以及学习工作和报考期间的表现,同时核实考察对象是否符合规定的报考资格条件,提供的报考信息和相关材料是否真实、准确,是否具有报考回避情形等方面的情况。根据《关于加快推进失信被执行人信用监督、警示和惩戒机制建设的实施意见》(皖办发〔2017〕24号)等文件精神,考察结束时考察对象仍属于失信被执行人的,考察环节不予合格。
根据《关于进一步做好事业单位公开招聘工作的通知》(人社部发〔2024〕57号)文件规定,应聘人员的资格审查贯穿公开招聘全过程,任何环节发现应聘人员不符合资格条件的,我单位有权取消应聘者聘用资格。
十、公示
体检、考察合格者,院部将拟录用人员名单在医院官方网站公示5个工作日。拟录用人员名单公示前,因弃权、取消资格造成的空缺,按综合成绩依次进行一次递补。公示期满无异议后,办理聘用手续。录用人员待遇参照院内同类聘用制人员工资及福利待遇。
安徽理工大学第一附属医院

2025年8月6日

附件:1.安徽理工大学第一附属医院2025年度第三批紧缺岗位招聘岗位汇总表
2025年安徽理工大学第一附属医院第三批紧缺岗位招聘公告-1.jpg

2.安徽理工大学第一附属医院公开招聘报名表.docx
原标题:安徽理工大学第一附属医院2025年度第三批紧缺岗位招聘公告
文章来源:https://www.hnfph.com.cn/ywgk_zpgs/010014800009592.html


考公考编人不要错过中公领航计划,一站式多项目备考!
还在为考编竞争激烈发愁?一次只备考一个项目太冒险?试试多项目备考吧!国考、省考、事业单位、选调生、国企……机会翻倍!
中公教育【全流程领航计划】

正在热卖

点击下方立即咨询详情


2025年安徽理工大学第一附属医院第三批紧缺岗位招聘公告-2.gif



2025年安徽理工大学第一附属医院第三批紧缺岗位招聘公告-3.png


回复

使用道具 举报

您需要登录后才可以回帖 登录 | 立即注册

本版积分规则

优好知识网 是一个聚焦知识付费的平台,包括在线教育、文档下载、作业答案、网课答案、考试资料、形考任务答案、行业资料、毕业论文、同时还包括问答平台、资料文库、课件下载等,是一个综合在线学习知识分享交流平台。
  • 官方手机版

  • 微信公众号

  • 商务合作