返回顶部
友情链接

成都市司法局关于所属事业单位2025年上半年公开考试招聘工作人员公告(31人)

0
回复
68
查看
[复制链接]

7万

主题

7万

帖子

22万

积分

论坛元老

Rank: 8Rank: 8

积分
220193
KevinUnaniLv.8 显示全部楼层 发表于 2 小时前 |阅读模式
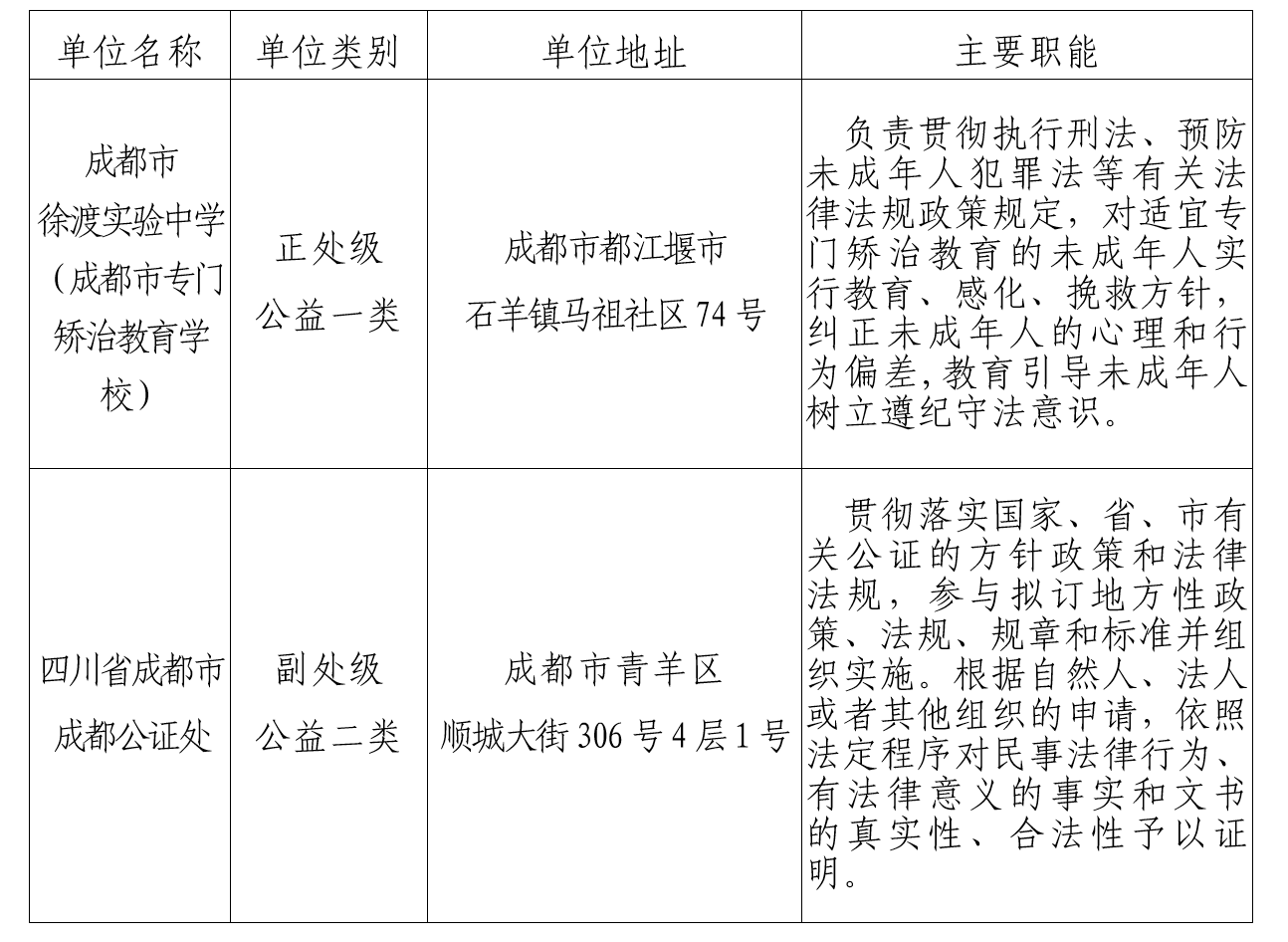
因工作需要,根据国家、省公开招聘事业单位工作人员相关规定,按照“公开、平等、竞争、择优”原则,在四川省人社厅统一安排下,成都市司法局所属2家事业单位面向社会公开招聘工作人员共31名,其中,成都市徐渡实验中学(成都市专门矫治教育学校)公开招聘工作人员29名,四川省成都市成都公证处公开招聘工作人员2名。本次公开招聘进入事业单位的为编制内正式工作人员,招聘的工作人员按《事业单位人事管理条例》及相关规定实行事业单位聘用制管理。现将公开招聘有关事项公告如下。
一、 招聘单位基本情况

成都市司法局关于所属事业单位2025年上半年公开考试招聘工作人员公告(31人)-1.jpg



二、 招聘对象、范围及基本条件
(一)招聘对象和范围
2025年高校应届毕业生和符合职位要求的社会在职、非在职人员。其中,2025年高校应届毕业生应当于2025年7月31日前毕业并取得相应学历学位证书,其他人员应当在面试资格审查截止前取得相应学历学位证书。未在规定时间内取得有关证书的,不得进入下一环节或不得聘用,责任由应聘人员承担。
(二)招聘条件
1.应聘人员应具备以下条件:
(1)具有中华人民共和国国籍;
(2)遵守宪法和法律,拥护中国共产党领导和社会主义制度;
(3)具有良好的政治素质和道德品行;
(4)身体健康,适应岗位要求的身体条件;
(5)四川省成都市成都公证处招聘岗位的报考者,如有参加2024年国家统一法律职业资格考试且暂未取得法律职业资格证书的,须提供考试成绩合格证明;
(6)具备本公告具体招聘岗位要求的条件和资格(详见《岗位和条件要求一览表》)。
2.不得报考情形:
(1)受过各类刑事处罚的人员;
(2)被开除公职的人员;
(3)被开除中国共产党党籍的人员;
(4)尚未解除党纪、政务处分或正接受纪律审查、监察调查的人员;
(5)最高人民法院公布的失信被执行人,国家有关部委联合签署备忘录明确的失信情形人员,其他政策法规明确不得招聘为事业单位工作人员的失信人员;
(6)按照《事业单位人事管理回避规定》《事业单位公开招聘人员暂行规定》《四川省事业单位公开招聘工作人员实施办法》等相关规定应当回避的人员;
(7)按国家和我省规定的尚处于最低服务期和试用期内的公务员、事业单位人员;
(8)现役军人,在读的非应届毕业生,法律法规规定不得聘用为事业单位工作人员的其他情形人员。
三、 招聘名额
共计招聘31名。具体岗位和条件见《岗位和条件要求一览表》。
四、 报名
本次招聘实行网络报名,报名网站为四川省人力资源和社会保障厅官网“人事考试”专栏,报名时间为2025年3月11日10∶00至3月17日18∶00。
应聘人员报名时应签署诚信承诺书,承诺所提供的信息真实准确,并承担不实承诺责任。
报名按以下程序进行:
(一)网上报名
1.填报信息。应聘人员登录报名网站,认真查阅公告,详细了解基本政策、招聘对象、范围、条件和有关要求(报名须知),选择与自己条件相符的招聘岗位,使用本人有效居民身份证有关信息进行报名,并且只能选择报名系统中一个单位的一个岗位;如实、准确、完整填写《2025年上半年四川省事业单位公开招聘工作人员报考信息表》(以下简称《报考信息表》)的各项内容。如因填写错误、不完整、不准确造成资格审查不通过的,由此产生的后果由应聘人员自行承担。
2.上传相片。应聘人员须下载照片审核处理工具(在《报考信息表》上传照片处下载)进行照片处理,并按网络提示上传照片。报名照片将用于准考证、考场座次表等,请上传时慎重选用。上传照片与本人不符的,将不能参加本次考试。
(二)资格初审
应聘人员请在2025年3月11日10∶00至3月18日18∶00期间,登录报名网站查询资格初审结果(如对资格初审结果有异议,可咨询招聘单位或主管部门,咨询电话见《岗位和条件要求一览表》)。如因信息填报错误而未通过审核的,可于报名时间截止前改报其他符合条件的职位,重新提交资格初审信息。考生应慎重选择报考单位及岗位,资格审查通过后,不得更改报考单位及岗位。
(三)网上缴费
资格初审合格后,应聘人员应于2025年3月19日18:00前完成网上缴费(按照四川省发展和改革委员会、四川省财政厅《关于全省人力资源社会保障部门行政事业性收费的通知》川发改价格规〔2023〕473号规定笔试1科缴费50元,共100元)。未在规定时间缴费的,视为自动放弃。
符合申请办理减免考务费用的应聘人员,在规定时间内到成都市人事考试中心,按照附件《报考须知》(附件2)要求进行办理,未在规定时间内办理减免手续的,视为自动放弃考务费减免。
(四)岗位调整
实际报名缴费人数与拟招聘岗位名额之比未达到本公告规定的笔试开考比例的,由成都市司法局调减该岗位招聘名额或取消该招聘岗位,调减招聘名额后,该岗位报考人数与调减后的招聘名额之比应达到该岗位规定的开考比例。
调减或取消的情况,由我局于3月25日16:00前在四川省人力资源和社会保障厅官网“人事考试”专栏、成都人事考试网向社会公布。
取消岗位的,所缴费用按照原支付路径退回。
(五)打印报名表、准考证
报名资格初审合格并缴费成功(含减免费用)的应聘人员,应于2025年4月15日09:00至4月18日24:00登录四川省人力资源和社会保障厅官网“人事考试”专栏打印本人准考证(保证字迹、照片清晰)、《报考信息表》各二份,供面试资格审查时使用。
考试当天,应聘人员须持本人准考证和有效身份证件按准考证指定的时间和考场参加考试。逾期未打印准考证以及相关证件不符合规定要求而影响考试的,责任由应聘人员自负。
(六)提醒
资格审查工作由招聘单位及其主管部门负责,贯穿招聘全过程。网络报名成功不代表应聘人员最终资格审查合格。在任何时候、任何环节发现应聘人员有不符合报考资格条件、弄虚作假、违反回避制度等,取消考试、聘用资格,所产生的后果由应聘人员本人承担。
应聘人员报名时所留联系方式必须准确无误,在公开招聘期间应保持通讯畅通。联系方式变更后,请主动告知招聘单位。因无法与应聘人员取得联系所造成的后果,由应聘人员本人承担。
五、 考试
考试包括笔试和面试。
考试总成绩=笔试总成绩×(50%)+面试成绩×(50%)
(一)笔试
1.笔试科目
公共科目笔试为《公共基础知识》和《综合能力测试》两科,每科卷面满分100分。
考试成绩按以下原则计算:
笔试总成绩=(《公共基础知识》×50%+《综合能力测试》×50%)+政策性加分
考试总成绩=笔试总成绩×(50%)+面试成绩×(50%)
2.考试大纲
公共科目笔试《公共基础知识》和《综合能力测试》的考试内容详见2024年2月8日发布的《四川省事业单位公开招聘工作人员〈综合知识〉笔试考试大纲》;请登录四川省人力资源和社会保障厅官网“人事考试”专栏“政策法规”条目查阅或下载考试大纲。
3.笔试开考比例
笔试开考比例为实际报名缴费人数与招聘岗位的招聘人数之比不低于3∶1。
4.笔试时间和地点
笔试时间为2025年4月20日。具体笔试时间及地点详见本人准考证。
5.笔试原始成绩查询
公共科目笔试原始成绩于2025年5月20日左右在四川省人力资源和社会保障厅官网“人事考试”专栏公布。
对公共科目笔试缺考、0分等特殊情况有疑问的,可于成绩公布之日起2日内登录四川省人力资源和社会保障厅官网“人事考试”专栏申请核查,逾期不再受理,核查结果于申请结束后2个工作日内在该网站公布。
此次笔试将设置笔试成绩合格分数线。合格分数线为此次参加成都市事业单位公招考试相同科目所有参考人员有效笔试成绩的平均分*100%(计算结果保留小数点后两位,四舍五入)。应聘人员笔试总成绩(含政策性加分)低于合格分数线的不能进入下一环节。此次参加成都市事业单位公招考试所有参考人员有效的笔试成绩平均分将于5月23日左右在四川省人力资源和社会保障厅官网“人事考试”专栏、成都人事考试网适时公布。
6.政策性加分
符合加分条件的应聘人员,应于2025年5月22日前在工作时间(09:00-12:00;13:00-17:00)将以下材料交成都市司法局1A331办公室(地址:成都市高新区锦悦西路2号,联系电话028-61527151),并现场签订《考生诚信承诺书》。经审查符合条件的,按规定加分。材料不齐或逾期未交材料的,不予受理、责任自负。
具体加分条件、提交资料详见附件《报考须知》。
7.公布面试入围人员名单
按照确定的面试人员比例,在达到笔试总成绩合格分数线以上的应聘人员中由高分到低分依次确定进入面试资格审查的人员名单。应聘人员笔试总成绩、笔试总成绩的合格分数线及岗位排名由我局于2025年5月28日前在成都人事考试网、我局官网(http://cdjustice.chengdu.gov.cn/)公布。
(二)资格审查
资格审查由我局和招聘单位负责进行。笔试有违规违纪情况或有缺考、0分科目的人员,不得进入资格审查。进入资格审查人数达不到面试规定比例的岗位,该岗位符合条件的笔试人员全部进入面试资格审查。
面试资格审查具体时间、地点及人员名单于2025年5月28日前由我局在成都人事考试网、我局官网(http://cdjustice.chengdu.gov.cn/)公布,不再另行通知,请应聘人员注意查阅。
应聘人员应在规定时间内到指定地点进行资格审查。资格审查相关手续见附件《报考须知》,报考四川省成都市成都公证处的人员如有参加2024年国家统一法律职业资格考试的报考者,在资格审查时暂未取得法律职业资格证书的,可先提供考试成绩合格证明并承诺后参加资格审查。不能按要求提供相关证件和证明以及未在规定时限内参加面试资格审查的,视为报考者自动放弃面试资格。
在面试当天之前,因资格审查不合格或报考者自动放弃出现的缺额,在报考同一岗位且达到笔试总成绩(含政策性加分)合格分数线以上的应聘人员中按笔试成绩由高到低的顺序依次确定递补人员,递补次数不超过2次,递补人员及时间以我局和招聘单位官网公布为准。最后一名笔试成绩相同的,可一并递补。递补人员,由招聘单位根据应聘人员在《报考信息表》上所留联系电话直接通知其在规定的时间、地点进行资格审查。
通过面试资格审查的面试人员,由招聘单位发给面试通知书。
(三)面试
经资格审查合格的应聘人员,凭面试通知书、本人有效身份证件参加面试。面试的时间及地点详见面试通知书。
面试成绩满分为100分,合格分数线为70分,面试成绩低于该分数线,不得进入公招下一环节。
未按规定的时间和要求到面试考场候考的视为自动放弃面试资格。由此出现的面试名额空缺不再递补面试人选。如因面试入围资格审查、考生放弃或缺考出现空缺而造成实际参加面试人数与招聘人数之比低于规定的面试入围比例时,面试正常进行。
应聘人员的面试成绩当场公布并由本人签字确认。
(四)公布考试总成绩、体检人员名单
面试工作结束后,由我局于面试后3个工作日内在成都人事考试网、我局官网(http://cdjustice.chengdu.gov.cn/)上公告面试人员的考试总成绩(含笔试成绩、加分、面试成绩、总成绩及排名),并按照从高到低的顺序确定进入体检环节的人员。(含通过面试资格审查,但未参加面试的人员,并在面试成绩栏注明“缺考”)
六、 体检、考察及公示
(一)体检
各招聘岗位在达到面试合格分数线的人员中按考试总成绩由高到低的顺序,等额确定体检人员。考试总成绩相同的,政策规定同等条件下优先的人员确定为体检人选,其他应聘人员依次按学历层次、面试成绩、公共科目笔试成绩(如笔试成绩再相同,按《公共基础知识》科目成绩排序)从高到低确定体检人员;若以上要素均相同,则加试一轮结构化面试,以加试成绩高者优先。
体检由我局和招聘单位组织在指定的二级甲等及以上综合性医院进行。体检时间、集合地点及人员名单随面试人员考试总成绩公布。
体检的项目和标准参照人力资源社会保障部、国家卫生计生委、国家公务员局《关于修订<公务员录用体检通用标准(试行)>及<公务员录用体检操作手册(试行)>有关内容的通知》(人社部发〔2016〕140号)执行。如有残疾应聘人员进入体检环节,以是否能正常履职作为参考标准。其中,乙肝检测项目按国家人社部、教育部和卫生部《关于进一步规范入学和就业体检项目维护乙肝表面抗原携带者入学和就业权利的通知》的要求执行。
体检所产生的一切费用由进入体检人员本人承担。
除按规定应当场或当天复检并确认体检结果的项目外,招聘单位或体检人员对体检结论有异议的,可在接到体检结论通知之日起7日内提出复检申请。复检只进行1次,只复检对体检结论有影响的项目,由我局和招聘单位指定到除原体检医院以外的二级甲等及以上综合性医院进行。体检结论以复检结论为准。
因体检人员弃权或体检不合格而出现的空额,按照体检人员的确定规则依次等额递补体检人员。递补次数不超过2次,递补人员及时间以我局和招聘单位官网公布为准。
(二)考察
考察由主管部门和招聘单位组织开展,考察工作参照中央组织部《公务员录用考察办法(试行)》(中组发〔2021〕11号)有关规定进行。由2名以上在编正式工作人员组成考察组,对拟聘人员政治思想素质、道德品质修养、能力素质、遵纪守法、日常学习工作、是否需要回避等情况进行全面考察。
考察组应查阅考生的干部(人事)档案,查询个人诚信记录、违法犯罪记录,审核拟聘人员提供的报名材料及其他有关材料是否属实,并采取实地考察、延伸考察、官方网站查询等方式进行查证,对其与报考相关的人事档案等材料的真实有效性和报考资格进行核实。考察结束后,考察组应据实作出考察情况说明和考察结论,并将有关情况提交用人单位或主管部门,作为确定拟聘人选的重要依据。考察人选达不到事业单位工作人员应当具备的条件或者不符合报考岗位要求的,不得确定为拟聘用人员。考察结论不合格的,应当向考生说明相关理由。
考察中取消报考资格以及通过考察的应聘人员在公示前自动放弃出现的空额,按照体检人员的确定规则依次等额递补,递补次数不超过2次,递补人员及时间以我局和招聘单位官网公布为准。
(三)公示
考试、体检、考察合格者由我局和招聘单位确定为拟聘用人员,并在我局官网上公示7个工作日。
公示内容包括招聘单位和招聘岗位、拟聘用人员姓名、准考证号、性别、出生年月、学历学位、专业、职称、考试总成绩、岗位排名、体检考察结论和监督举报电话。在公示期间反映有问题并查证属实、不符合应聘资格条件的,取消该拟聘人员的拟聘资格。
取消拟聘人员资格或公示后因本人原因自愿放弃出现的空额按照考试总成绩排名由高到低的顺序递补1次,1次后不再递补。递补人员及时间以我局官网公布为准。
七、 办理聘用手续
对反映有严重问题,但一时难以查实的,暂缓聘用,待查实后再决定是否聘用。经公示无异议或异议信息经核实不影响聘用的应聘人员,由招聘单位按照有关规定开展备案(核准),及时通知应聘人员在规定时间报到,签订事业单位人事聘用合同。未按规定时间报到的,视为自动放弃,取消其拟聘(聘用)人员资格。
八、 纪律与监督
本次公开考试招聘工作严格执行《事业单位公开招聘违纪违规行为处理规定》(人力资源和社会保障部令第35号)《事业单位人事管理回避规定》(人社部规〔2019〕1号)《四川省事业单位公开招聘工作人员实施办法》(川人社规〔2024〕3号)等规定,自觉接受纪检监察和社会监督,严禁徇私舞弊,若有违反规定或弄虚作假,一经查实,取消应聘资格,并对相关人员按照有关规定进行严肃处理。
九、 其他
1.公招过程中如有调整、补充等事项,由我局在四川省人力资源和社会保障厅官网“人事考试”专栏或成都人事考试网和我局官网上公告。因应聘人员不主动、不按要求登录相关网站查阅相关信息,导致本人未能按要求参加笔试、面试、体检、考察、递补、聘用的,责任由应聘人员自负。
2.请应聘人员确保联系方式正确、畅通。因无法与应聘人员取得联系所造成的后果,由应聘人员自负。
3.我局和招聘单位不举办、不委托任何机构举办考试辅导培训班。
4.本公告、招聘岗位的资格条件由招聘单位及主管部门负责解释。
十、 有关咨询、监督电话
1.报名条件及政策咨询电话:
028-61527151(工作日09:00-12:00;13:00-17:00)
2.网站技术咨询电话(主要解决报名网站技术问题):
028-86626583、028-60662620(四川省人事考试中心)
3.公共科目笔试考务咨询电话:
028-86623723(四川省人事考试中心)
028-61802812(成都市人事考试中心)
4.纪律监督电话:
028-61880710(成都市纪委监委驻市委政法委纪检监察组)
附件:1.成都市司法局所属事业单位2025年上半年公开招聘工作人员岗位和条件要求一览表
2.报考须知
成都市司法局

2025年3月7日

原标题:成都市司法局关于所属事业单位2025年上半年公开考试招聘工作人员公告
文章来源:https://cdpta.cdrsigc.com/netpage/noticecontent.jsp?typeid=60&contentid=/frt/frtuploadfile/uploadfile/bulletin/2025/250304135152653250304135152653ti0%5e.html


考公考编人不要错过中公领航计划,一站式多项目备考!
还在为考编竞争激烈发愁?一次只备考一个项目太冒险?试试多项目备考吧!国考、省考、事业单位、选调生、国企……机会翻倍!
中公教育【全流程领航计划】

正在热卖

点击下方立即咨询详情


成都市司法局关于所属事业单位2025年上半年公开考试招聘工作人员公告(31人)-2.gif



成都市司法局关于所属事业单位2025年上半年公开考试招聘工作人员公告(31人)-3.png


回复

使用道具 举报

您需要登录后才可以回帖 登录 | 立即注册

本版积分规则

优好知识网 是一个聚焦知识付费的平台,包括在线教育、文档下载、作业答案、网课答案、考试资料、形考任务答案、行业资料、毕业论文、同时还包括问答平台、资料文库、课件下载等,是一个综合在线学习知识分享交流平台。
  • 官方手机版

  • 微信公众号

  • 商务合作