返回顶部
友情链接

浙江国企招聘-2025台州玉环市招聘3名市直属国有企业副总经理(职业经理人)

0
回复
76
查看
[复制链接]

7万

主题

7万

帖子

21万

积分

论坛元老

Rank: 8Rank: 8

积分
218774
KevinUnaniLv.8 显示全部楼层 发表于 2026-4-11 13:56:44 |阅读模式
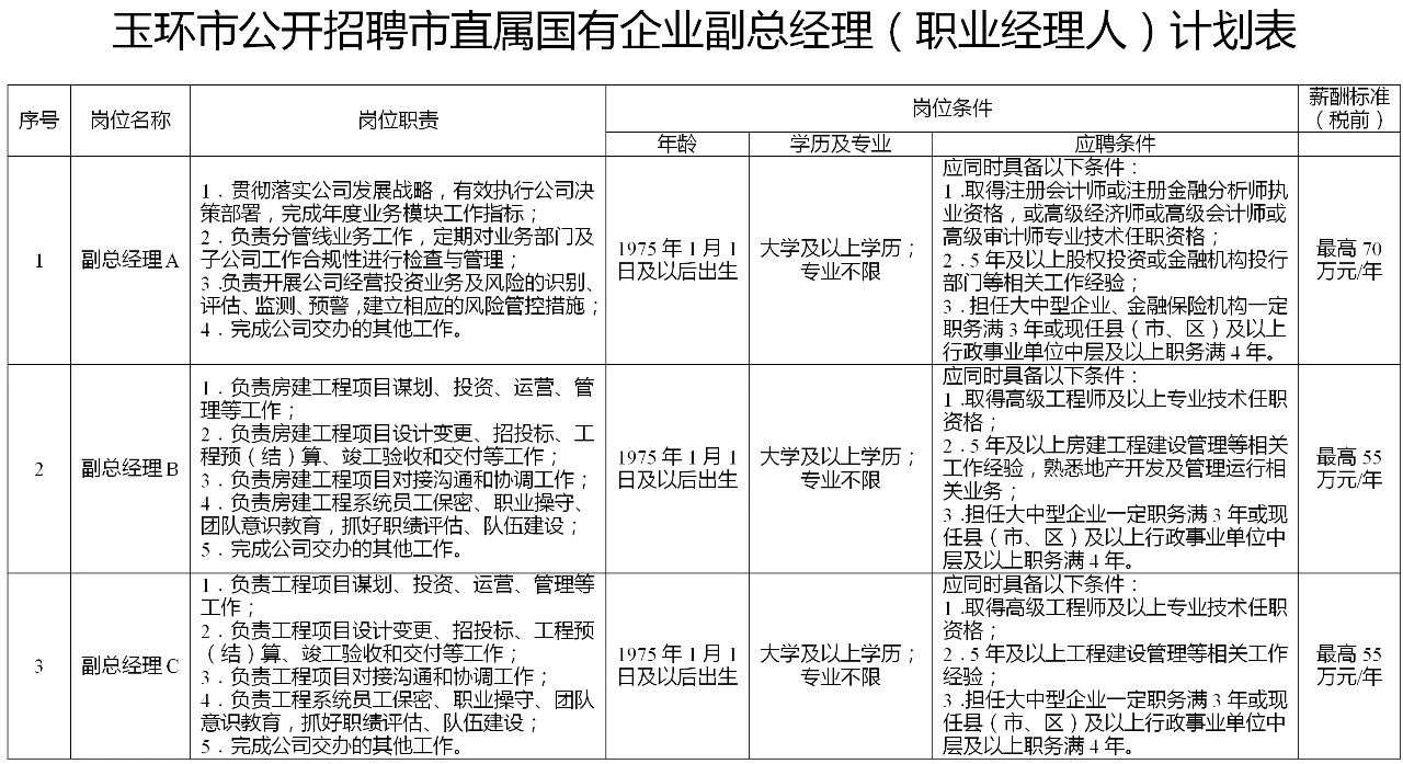
为进一步提升玉环市直属国有企业经营管理水平,增强市场竞争力和活力,构建高素质、专业化的经营管理团队,推动企业实现科学、健康、高质量发展。经研究决定,公开招聘玉环市直属国有企业副总经理(职业经理人)。
一、招聘职位及形式
公开招聘玉环市直属国有企业副总经理(职业经理人)3名,统筹研究确定受聘国企。
此次招聘涉及玉环市国有资产投资经营集团有限公司、玉环市城市建设集团有限公司、玉环市交通投资集团有限公司、玉环市文旅发展集团有限公司、玉环市未来新城投资有限公司等市直属国有企业。
浙江国企招聘-2025台州玉环市招聘3名市直属国有企业副总经理(职业经理人)-1.jpg


二、招聘条件
(一)基本条件
1.具有中华人民共和国国籍;
2.具有较高政治素质,拥护中国共产党的领导,坚决执行党的路线方针政策,具有强烈的事业心和责任感,认真履行政治责任、经济责任和社会责任;
3.遵纪守法、品行端正,勤勉尽责、廉洁从业,具备良好的职业道德和职业素养,作风形象和职业信誉好;
4.熟悉国家相关宏观经济政策及法律法规,熟悉现代企业管理;
5.具有较强的决策判断能力、经营管理能力、沟通协调能力、处理复杂问题和突发事件的能力,开拓创新精神和市场竞争意识强;
6.具有良好心理素质和正常履职身体条件。
(二)具体条件
1.学历要求:大学及以上学历,专业不限。
2.年龄要求:1975年1月1日及以后出生。
3.经历要求:担任大中型企业(根据《统计上大中小微型企业划分办法(2017)》)、金融保险机构一定职务满3年或现任县(市、区)及以上行政事业单位中层及以上职务满4年。具有履行岗位职责所需的相关工作经验和工作资历(详见附件1),近5年有年度考核的应为称职(合格)及以上等次。工作经历等截止时间为2025年4月。
(三)不得应聘情形
1.曾因犯罪受过刑事处罚或曾被开除公职的;
2.尚在党纪政务处分、诫勉、组织处理或其他处罚影响期内的;
3.涉嫌违纪违法或犯罪正在接受调查的;
4.与原单位有竞业禁止约定的;
5.个人所负债数额较大的债务到期未清偿的;
6.存在法律法规规定不适宜担任拟聘职务情形的。
三、招聘程序
(一)报名与资格审查
1.发布公告。在浙江人才网及微信公众号(浙江省人才市场)、台州市国资委网站及微信公众号(台州国资国企)、台州人才网及微信公众号、玉环发布微信公众号、玉环人才网及微信公众号发布招聘公告。后续相关信息发布,以玉环人才网及微信公众号为指定网站。
2.网上报名。2025年4月22日—5月11日。应聘人员通过电子邮件报名(邮箱:yhxgzb 126.com),每人限报一个岗位,报名时需上传填写完整的《玉环市公开招聘市直属国有企业副总经理(职业经理人)报名表》(详见附件2)扫描件(需本人签名)和电子版本,同时上传居民身份证、学历(学位)证书、专业技术任职资格(职业资格)等材料扫描件。
3.资格审查。2025年5月12日—5月13日。网上报名后,在指定网站公布现场资格审查确认的时间、地点及有关要求事项。应聘人员要在规定的时间、地点携带《玉环市公开招聘市直属国有企业副总经理(职业经理人)报名表》和相关资料参加资格审查。现场资格审查时,应聘人员需提供本人居民身份证、学历(学位)证书、专业技术任职资格(职业资格)、学信网电子注册备案表、社会保险缴纳记录等原件及复印件。应聘人员所提供的证书(证件、证明)不实或证书(证件、证明)与报考资格条件不相符的,视作不具备招聘资格条件,取消其面试、聘用资格。应聘人员未按规定时间、地点参加资格审查或确认不参加现场资格审查的,视作自动放弃;现场资格审查不合格的,不能参加面试。
同一岗位招聘计划人数与入围面试对象不低于1:2。未达到1:2的,取消相应招聘岗位。
同一岗位资格审查合格对象多于10人的,先进行量化赋分,按得分情况从高到低排序取前10名进入面试。
(二)综合比选
1.面试。重点测试应聘人员的经营决策水平、组织协调能力、专业知识水平以及对报考职位的适配程度。面试分数占总分的60%,根据面试成绩从高分到低分排序,按照不多于3人的原则确定考评对象。应聘人员凭本人居民身份证原件参加面试,面试时间、地点另行通知;不按规定时间参加面试的,视作自动放弃。面试合格分为60分,不合格者不列为考评对象。
2.考评。重点考察应聘人员的政治素质、工作能力、工作成效、成长潜力、工作作风、廉洁自律等。考评分数占总分的40%。考评合格分为60分,不合格者不列为体检对象。若相应岗位应聘人员的考评成绩均不合格,则取消该岗位的招聘计划。
(三)体检
综合比选总成绩第1名的应聘人员,进入体检环节。体检参照公务员录用考试体检标准执行。不按规定时间、地点参加体检的,视作自动放弃。
(四)研究聘用
根据应聘者综合比选和体检情况,结合玉环市直属国有企业岗位需求,综合考虑人岗相适、个人意愿等情况,提出拟聘用建议人选、拟受聘国企,提交市委常委会研究。
拟聘用人员名单在玉环发布微信公众号、玉环人才网及微信公众号公示,公示不少于5个工作日。经公示未发现有影响聘用问题的,依照有关规定办理聘用手续。
在考评、体检、公示等环节如发现不符合要求或自身原因放弃或在规定时间内不办理手续等产生空缺名额的,根据实际情况研究决定是否进行递补,如决定递补,递补人选在相应岗位面试、考评成绩合格人员中产生,按考试总成绩从高分到低分进行递补,后续流程同上。
四、管理方式
副总经理(职业经理人)实行聘任制和契约化管理。对初次聘用人员实行任职试用期制,试用期为6个月,试用期满经考核合格者正式聘用,聘期3年(含试用期)。聘期内,与聘用公司约定关键绩效指标、经营管理绩效责任和履职责任等。实行年度考核和聘期考核,聘期考核合格的,可继续聘任。对于出现试用期考核、年度考核或聘期考核不合格的,聘用公司依照程序按约定解除其聘任合同,若同意由聘用公司安排其他工作岗位的,重新签订劳动合同。聘用人员主动要求离职的,需提前3个月书面告知聘用公司,公司按约定解除其聘任合同。
五、其他事项
1.本次招聘所涉及的学历(学位)证书、专业技术任职资格(职业资格)、从业(执业)资格以及岗位所需的其他有关证书(或证件、证明)等以及工作经历、服务年限、任职期等截止时间为2025年4月,有其他说明的除外。所要求的工作经历、服务年限、任职期均指周年。工作经历以劳动(聘用)合同(或工作经历证明)以及相应的社保缴纳凭证为准。
2.国内高校毕业生的学历认证以学信网的《教育部学历证书电子注册备案表》或全国高等学校学生信息咨询与就业指导中心的《中国高等教育学历认证报告》为依据,国(境)外高校毕业生的学历认证以教育部中国留学服务中心出具的国(境)外学历学位认证书为依据。
3.因犯罪受过刑事处罚的人员、被开除中国共产党党籍的人员、被开除公职的人员、被依法列为失信联合惩戒对象的人员,在各级公务员招考或事业单位、国有企业工作人员招聘中被认定有舞弊等严重违反聘(录)用纪律行为的人员,公务员和参照公务员法管理的机关(单位)工作人员被辞退未满5年的人员,未满国家规定的最低服务年限的公务员(含参照公务员法管理人员),以及法律法规规定不得聘用的其他情形的人员,不得报考。
4.应聘者在报名、资格审查提交的所有信息和材料应当真实、准确、有效。凡提供虚假信息和材料获取报考资格的,或有意隐瞒本人真实情况的,一经查实,取消报考资格。
5.资格审查工作由相关单位组成的招聘工作组负责。资格审查贯穿招聘工作全过程,在资格审查、综合比选、体检、公示、聘用及其他任何环节发现应聘者存在不得报考的情形或不符合报考资格条件的,取消其报考资格、聘用资格或解除劳动合同。
6.根据浙江省人力资源和社会保障厅下发的《关于将人事考试中违纪违规考生信息纳入人事考试信用体系的通知》,涉及相关违规行为的,将在信用浙江网上予以公布。希望广大应聘者诚信报考、诚信参考。
7.各个岗位招聘有关信息、报名手续等有关具体问题请联系招聘工作组(0576-87250259)。
未尽事宜由招聘工作组负责解释,招聘过程中如上级出台新政策,则按新政策执行。
敬请广大报考者认真阅读招聘公告。
附件:玉环市公开招聘市直属国有企业副总经理(职业经理人)相关附件.docx
玉环市委组织部

玉环市财政局(市国资办)

玉环市人力资源和社会保障局

2025年4月21日

原标题:玉环市公开招聘市直属国有企业副总经理(职业经理人)
文章来源:https://www.yhrl.com/index.php?m=&c=index&a=index#/newsCont?id=1773


考公考编人不要错过中公领航计划,一站式多项目备考!
还在为考编竞争激烈发愁?一次只备考一个项目太冒险?试试多项目备考吧!国考、省考、事业单位、选调生、国企……机会翻倍!
中公教育【全流程领航计划】

正在热卖

点击下方立即咨询详情


浙江国企招聘-2025台州玉环市招聘3名市直属国有企业副总经理(职业经理人)-2.gif



浙江国企招聘-2025台州玉环市招聘3名市直属国有企业副总经理(职业经理人)-3.png


回复

使用道具 举报

您需要登录后才可以回帖 登录 | 立即注册

本版积分规则

优好知识网 是一个聚焦知识付费的平台,包括在线教育、文档下载、作业答案、网课答案、考试资料、形考任务答案、行业资料、毕业论文、同时还包括问答平台、资料文库、课件下载等,是一个综合在线学习知识分享交流平台。
  • 官方手机版

  • 微信公众号

  • 商务合作