返回顶部
友情链接

浙江国企招聘-2025浙江省嘉兴机场管理有限公司工作人员招聘公告

0
回复
71
查看
[复制链接]

7万

主题

7万

帖子

21万

积分

论坛元老

Rank: 8Rank: 8

积分
218810
KevinUnaniLv.8 显示全部楼层 发表于 2026-4-11 13:25:44 |阅读模式
一、招聘岗位
浙江雷博人力资源开发有限公司,为浙江省嘉兴机场管理有限公司招聘若干符合条件人员,派遣到嘉兴南湖机场从事高低压操作管理员、暖通给排水操作管理员相关工作。
浙江省嘉兴机场管理有限公司,为浙江省机场集团的全资子公司。公司管理运行的嘉兴南湖机场为在建的4E级军民合用机场,跑道长度3400米,航站楼面积2.59万平米。本期设计年旅客吞吐量180万人次,2025年底将具备民航通航条件。
二、岗位要求
(一)年龄要求:35周岁及以下;
(二)学历要求:工科类大专学历及以上学历;
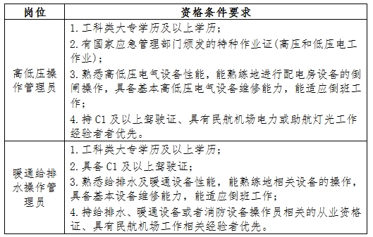
(三)资格条件要求:
浙江国企招聘-2025浙江省嘉兴机场管理有限公司工作人员招聘公告-1.png


(四)其他要求:
1.本人及父母无违法犯罪记录且符合民用航空安全保卫人员《民用航空背景调查规定》的要求;
2.具有良好的服务意识和沟通能力;
3.能适应倒班工作;
4.具有相关工作经验者优先。
三、薪酬福利
按公司相关规定发放工资,缴纳社保,享受一定福利待遇。
四、报名方式
报名方式:通过电子邮件方式进行,简历投递,邮件主题请注明“姓名+应聘岗位,邮箱junhuiyao zjlbhr.com。报名咨询电话:0571-85058732。
报名截止时间:4月28日17:00前。
原标题:浙江省嘉兴机场管理有限公司工作人员招聘公告
文章来源:https://www.jxrsrc.com/article/11917.html


考公考编人不要错过中公领航计划,一站式多项目备考!
还在为考编竞争激烈发愁?一次只备考一个项目太冒险?试试多项目备考吧!国考、省考、事业单位、选调生、国企……机会翻倍!
中公教育【全流程领航计划】

正在热卖

点击下方立即咨询详情


浙江国企招聘-2025浙江省嘉兴机场管理有限公司工作人员招聘公告-2.gif



浙江国企招聘-2025浙江省嘉兴机场管理有限公司工作人员招聘公告-3.png


回复

使用道具 举报

您需要登录后才可以回帖 登录 | 立即注册

本版积分规则

优好知识网 是一个聚焦知识付费的平台,包括在线教育、文档下载、作业答案、网课答案、考试资料、形考任务答案、行业资料、毕业论文、同时还包括问答平台、资料文库、课件下载等,是一个综合在线学习知识分享交流平台。
  • 官方手机版

  • 微信公众号

  • 商务合作