返回顶部
友情链接

2025西安电子科技大学校医院招聘公告(2人)

0
回复
75
查看
[复制链接]

7万

主题

7万

帖子

21万

积分

论坛元老

Rank: 8Rank: 8

积分
219356
RafaelIdorbLv.8 显示全部楼层 发表于 2026-4-10 07:14:37 |阅读模式
西安电子科技大学是以电子与信息学科为特色,工、理、管、文、经等多学科协调发展的全国重点大学,直属教育部,是国家双一流建设高校之一。西安电子科技大学校医院是集医疗、预防保健、健康教育为一体的二级乙等综合医院,担负着西安电子科技大学4万余名师生员工及周边居民的医疗救护、预防保健和学校公共卫生管理以及传染病防控的任务,医院现有职工140余人。根据业务发展需要,拟向社会公开招聘医生2名(B岗)。现将有关事宜公告如下:
一、基本要求
1.热爱祖国,拥护中国共产党的领导,具有良好的思想政治素质;身心健康,具有较强的纪律观念和规矩意识,遵纪守法,为人正直,作风正派,廉洁自律;
2.具有强烈的事业心、责任感和高尚的医德医风,身心健康,能胜任岗位要求;
3.具备岗位所需的专业知识、技术水平和基本技能;
4.热爱本职工作,具有良好的团结协作精神和交流沟通能力,吃苦耐劳、认真踏实、责任心强;
5.具备岗位要求的学位学历以及与所从事专业相关的资格证和执业证。
6.无海内外犯罪记录。
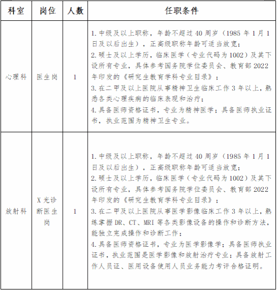
二、招聘岗位及任职条件
2025西安电子科技大学校医院招聘公告(2人)-1.png


三、招聘程序
(一)简历投递
1.报名时间:即日起至2025年8月10日
2.登录西安电子科技大学招聘系统(rszp.xidian.edu.cn),填报应聘信息,每人填报1个志愿。
3.逐一上传以下原件的扫描件:
(1)有效期内的个人身份证/护照;
(2)博士、硕士、本科的学位证、毕业证;
最高学历的《教育部学历证书电子注册备案表》(从中国高等教育学生信息网-学历查询-高等教育信息学历中下载),最高学位的《中国高等教育学位认证报告》(从中国高等教育学生信息网-学位查询-学位认证报告申请及查询中下载);
(3)境外人员提供《国<境>外学历学位认证书》;
(4)相关资格证书;
(5)以上证书原件若因特殊原因暂时无法提供者,应上传文档说明原因及提供时间。
(二)资格审查
学校进行资格审查,上传附件材料不完整或不符合要求、条件者,视为审查不合格。
(三)考试考核
学校组织笔试、面试,进行专业技能考察。
(四)考察试用
1.用人单位对应聘者进行不少于7天的考察试用。
2.学校对进入考察试用环节的人员组织心理素质测评,测评结果作为确定拟录用人员的重要参考。
3.经学校审定后,确定最终拟聘人员。
以上各环节通过者将收到系统通知,或在学校党委教师工作部/人力资源部(https://jgrsrc.xidian.edu.cn)网站公告,或由个人进入招聘系统查看。未通过者不予通知。具体安排以届时通知为准。
(五)公示、体检、政审
在学校党委教师工作部/人力资源部(https://jgrsrc.xidian.edu.cn)“信息公示”栏公示5个工作日;个人进行体检,学校组织政审。
(六)录用
对于公示无异议或反映有问题经查实不影响拟聘人员聘用资格的,且体检、政审合格者,可签订就业协议或办理入职。
(七)重要说明
1.实行应聘人员诚信承诺制度。应聘人员在报名时应当签署诚信承诺书,承诺所提供的信息真实准确,并承担不实承诺相关责任。
2.资格审查贯穿招聘工作及录用全过程。凡有任何作弊行为、提供的材料弄虚作假或不符合我校招聘要求的,无论何时,一经查实,学校将取消其录用资格,相关责任由应聘者承担。
4.学校公示结束后,拟聘人员应及时办理后续手续,一般应于有效期内签订就业协议或入职(到岗),逾期原则上视为自动放弃。
5.招聘工作遵循双向选择原则,在签订就业协议或办理入职之前,拟聘人员可提出放弃,用人单位也可根据其后续实际表现提出取消录用的申请,经学校研究同意后予以办理后续手续。
6.招聘全过程应遵守《事业单位人事管理回避规定》有关要求,对于所有应聘者、参与者以及可能影响公正的特定关系人,应主动提出回避申请,或者相关单位提出回避要求。
有关招聘各环节后续信息,请关注西安电子科技大学党委教师工作部/人力资源部网站(https://jgrsrc.xidian.edu.cn)。
四、联系方式
联系地址:西安市西沣路兴隆段266号西安电子科技大学(南校区)
联系电话:
人事处029-81891773
校医院029-88202728
2025年7月28日

2025西安电子科技大学校医院招聘公告(2人)-2.gif

医疗考编必看资料:
2025下半年陕西医疗编考试-全新研发院长笔记
2025下半年陕西医疗编考试-暑期医疗卫生有好题
2025下半年陕西医疗编考试-母题爆破班仅需9.9元
原标题:西安电子科技大学校医院医生招聘公告
文章来源:https://jgrsrc.xidian.edu.cn/info/1067/15568.htm


考公考编人不要错过中公领航计划,一站式多项目备考!
还在为考编竞争激烈发愁?一次只备考一个项目太冒险?试试多项目备考吧!国考、省考、事业单位、选调生、国企……机会翻倍!
中公教育【全流程领航计划】

正在热卖

点击下方立即咨询详情


2025西安电子科技大学校医院招聘公告(2人)-3.gif



2025西安电子科技大学校医院招聘公告(2人)-4.png


回复

使用道具 举报

您需要登录后才可以回帖 登录 | 立即注册

本版积分规则

优好知识网 是一个聚焦知识付费的平台,包括在线教育、文档下载、作业答案、网课答案、考试资料、形考任务答案、行业资料、毕业论文、同时还包括问答平台、资料文库、课件下载等,是一个综合在线学习知识分享交流平台。
  • 官方手机版

  • 微信公众号

  • 商务合作