返回顶部
友情链接

2025年芜湖航空职业学院招聘22人公告

0
回复
70
查看
[复制链接]

7万

主题

7万

帖子

21万

积分

论坛元老

Rank: 8Rank: 8

积分
219572
TracyratLv.8 显示全部楼层 发表于 2026-4-8 22:56:47 |阅读模式
依据学校事业发展需要,现公开招聘若干教师。有关事项公告如下:
学院概况
芜湖航空职业学院是经安徽省人民政府批准的全日制高等职业院校。学校由北京中 公未来集团全资公司芜湖中 公航院教育科技有限公司负责建设与管理。
学校地处安徽省芜湖市湾沚区航空产业园内,距离高铁湾沚南站10公里,距离芜合高速湾沚出入口5公里,距离芜宣机场仅3公里,交通十分便利。
学校占地面积721.5亩,规划总投资22亿元人民币,总建筑面积50多万平方米,全日制办学规模10000人,各类人员年培训20000人次。
学校以航空服务类专业为特色,以智能制造类专业为主体,以财经商贸、文化教育类专业为拓展。设置民航运输服务、空中乘务、无人机应用技术、智能制造装备技术、智能控制技术、跨境电子商务、软件技术、民航安全技术管理、无人机测绘技术、机电一体化、大数据技术等专业。
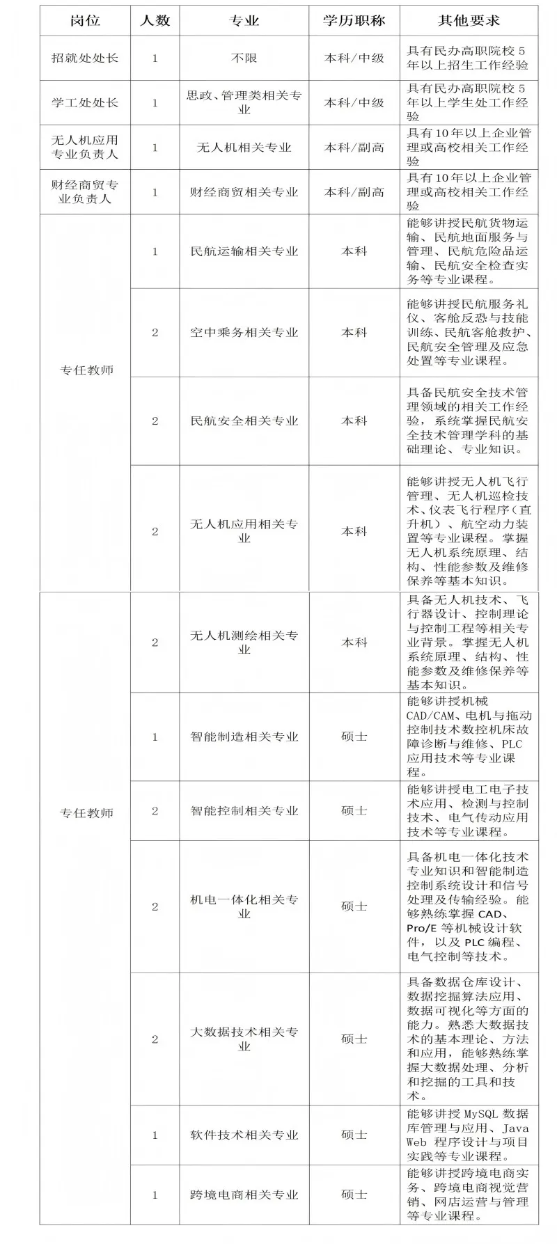
招聘岗位和人数
2025年芜湖航空职业学院招聘22人公告-1.jpg


报名
所有报名程序线上完成,一人限报一岗。简历投递截止至3月24日。
需要上传应聘材料目录(包括,不限于)
1.个人简历表;
2.本人有效居民身份证正反面图片原件;
3.学历、学位、教师资格证、执业资格证书、专业技术职务资格证、各类荣誉和获奖证书等原件。
应聘人员对提交材料的真实性负责。凡个人填报信息不实,不符合招聘岗位要求的,一经核实,即取消考核或聘用资格。
以上三类材料均提供清晰彩色扫描件,按照顺序分类生成PDF文件。三类材料合并打包统一命名为“姓名+拟报名岗位名称”(一人限报一岗)压缩发送至指定邮箱:whhkzyxyhr@126.com。
原标题:22人!芜湖一高校公开招聘
文章来源:https://mp.weixin.qq.com/s/eb7OexPXAT0QPA4YMiyVgA


考公考编人不要错过中公领航计划,一站式多项目备考!
还在为考编竞争激烈发愁?一次只备考一个项目太冒险?试试多项目备考吧!国考、省考、事业单位、选调生、国企……机会翻倍!
中公教育【全流程领航计划】

正在热卖

点击下方立即咨询详情


2025年芜湖航空职业学院招聘22人公告-2.gif



2025年芜湖航空职业学院招聘22人公告-3.png


回复

使用道具 举报

您需要登录后才可以回帖 登录 | 立即注册

本版积分规则

优好知识网 是一个聚焦知识付费的平台,包括在线教育、文档下载、作业答案、网课答案、考试资料、形考任务答案、行业资料、毕业论文、同时还包括问答平台、资料文库、课件下载等,是一个综合在线学习知识分享交流平台。
  • 官方手机版

  • 微信公众号

  • 商务合作