返回顶部
友情链接

2025河北建投水务投资有限公司春季招聘53人公告

0
回复
98
查看
[复制链接]

7万

主题

7万

帖子

22万

积分

论坛元老

Rank: 8Rank: 8

积分
222005
TracyratLv.8 显示全部楼层 发表于 2026-4-7 13:47:30 |阅读模式
一、企业简介
河北建投水务投资有限公司成立于2008年6月,是河北建投集团旗下聚合、融通、引导社会资本和金融资本,致力于水务产业整合、开发的专业化投资管理公司。总资产 122亿元,控股企业12家,参股企业5家,业务范围涵盖原水经营、自来水生产、污水处理、工程设计施工、贸易运维检测服务、管道高品质饮用水、智慧水务、管材与水处理设备、海水淡化等。项目覆盖环渤海、京津冀、一带一路和雄安新区等国家重点战略发展区域,是河北省城镇供排水龙头企业,是国内领先的具有完整产业链的水务综合运营服务企业。
二、发展规模
(一)控股企业12家
沧州市供水排水集团有限公司、唐山市曹妃甸供水有限责任公司、廊坊市清泉供水有限责任公司、河北建投衡水水务有限公司、涿州市建投水务有限公司、河北建投工程建设有限公司、河北清泓检测技术服务有限公司、北京汇天运维技术服务有限责任公司、河北建投南堡供水有限公司、辛集市建投水务有限责任公司、吴桥县佳源污水处理有限公司、库尔勒龙润水处理有限公司
(二)参股企业5家
建投信开环境发展有限公司、河北雄安睿天科技有限公司、河北建投新盛天诚科技有限公司、新疆建投西部环保股份有限公司、河北建投集团财务有限公司
三、战略规划
近年来,公司紧密围绕“四个一”发展理念(搭建一体化投建营模式、提供一站式水务综合服务、打造一条水生态产业链、绘就一张数智化水网)。
不断优化产业布局,持续理性投资水务产业;持续深入推进智慧水务建设,不断提升公司运营管理水平;积极谋划转型升级,组建成立了建投工程、雄安睿天科技、建投信开、河北清泓检测、北京汇天运维等一系列轻资产平台公司,形成“以供水污水处理主业为基础、科技研发中心为支撑、五大平台公司为触手,轻重结合,资本、技术、人才、数据四轮驱动”的转型发展新格局,整体保持良好发展态势。
四、招聘条件
(一)招聘方式及原则
本次招聘工作采取面向校园和社会公开招聘方式。坚持德才兼备的用人标准和“公开、平等、竞争、择优”的用人原则,实行岗位公开、自愿申报、择优选拔。
(二)岗位条件
1.年龄计算方式:截止至2025年3月31日之前(例如年龄35岁及以下,要求1989年3月31日以后出生);
2.招聘方式:分为校园招聘、社会招聘、内部招聘。其中,校园招聘范围为2023年、2024年毕业的未参加工作、无社保缴纳记录的毕业生,2025年应届毕业生。
(三)有下列情形之一的人员不得报考
1. 曾因犯罪受过刑事处罚或者曾被开除公职的人员;
2. 在校生有行政处罚,违纪处罚等;
3.应予取消报名资格的其他情形。
五、网上报名及招聘岗位
(一)报名时间
自招聘公告发布之日起至2025年4月30日24:00。
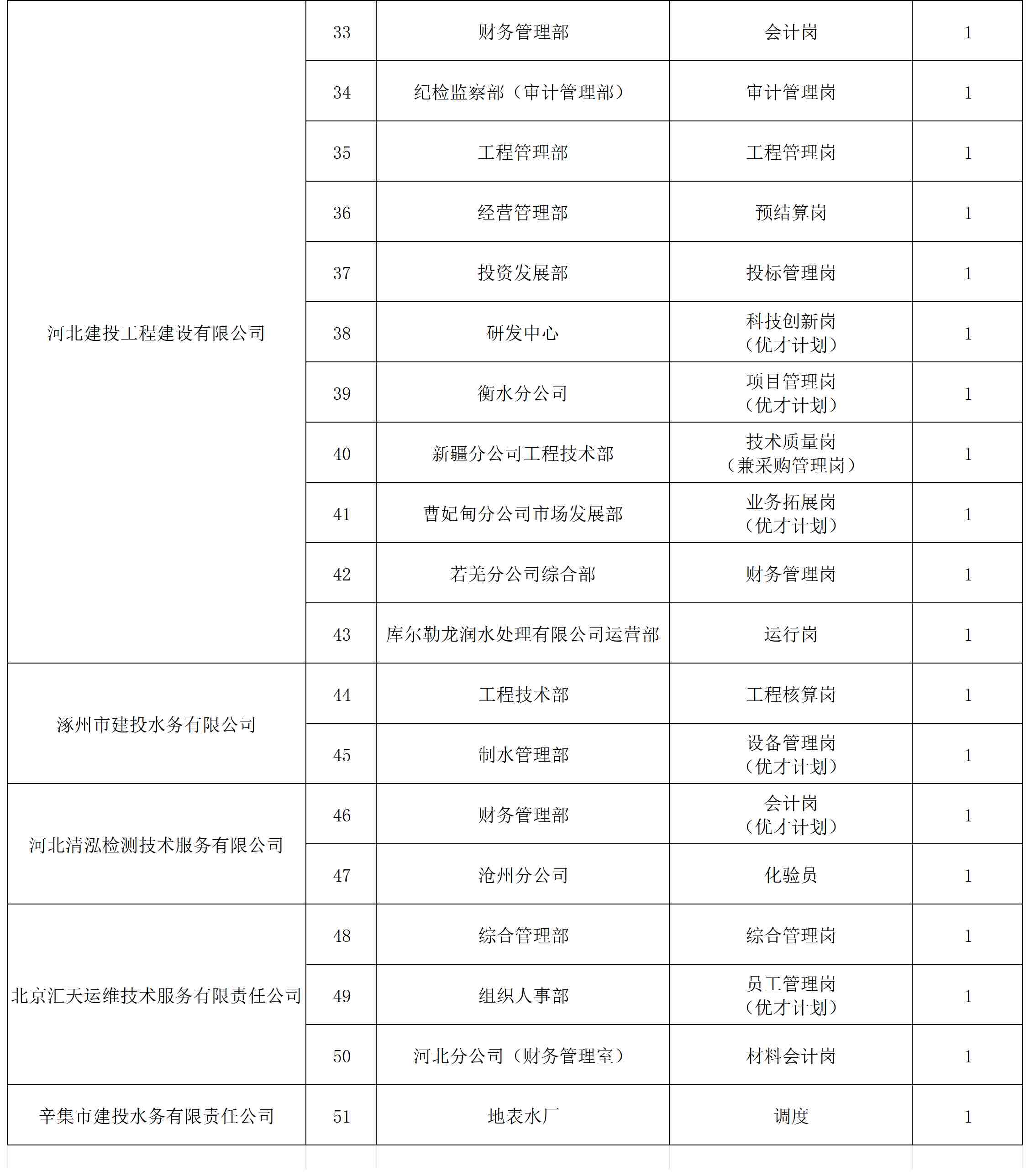
(二)招聘岗位
2025河北建投水务投资有限公司春季招聘53人公告-1.jpg


2025河北建投水务投资有限公司春季招聘53人公告-2.jpg


2025河北建投水务投资有限公司春季招聘53人公告-3.jpg


(三)报名路径
1.智联招聘官网职位投递链接:https://hbjtsw.zhaopin.com
2.二维码投递
2025河北建投水务投资有限公司春季招聘53人公告-4.png


(四) 注意事项
1.应聘人员应详细阅读招聘公告相关信息,了解招聘相关流程及要求,须完全了解本次招聘政策和报考条件,然后按规定步骤进行具体操作。
2. 网上报名实行严格的自律制度,考生必须对提交的报名信息真实性负责。在证件审核时,凡发现网上报名填报的信息与实际情况不一致、不符合报考条件的,取消报考资格。
3.申报简历必须是本人身份证对应的完整姓名,手机号码、邮箱,确保可以正常接收短信和邮件。信息不一致者,视为自愿放弃。
4.应聘人员根据自身条件只能投递一个岗位。
5.与河北建投水务投资有限公司本部员工存在夫妻关系、直系血亲关系、三代以内旁系血亲关系以及近姻亲关系的人员,不得报考河北建投水务投资有限公司本部岗位。
6.优才计划岗位将对应聘入围者进行综合评估,员工入职后纳入建投水务青年人才储备库,实行统一动态管理与培养。
六、简历筛选与资格核查
(一)智联招聘将根据应聘者投递的简历进行简历筛选,报名截止后,智联招聘将通过邮件和短信的形式通知进入笔试环节的应聘者。
(二)提交材料信息不实,简历填写不完整、不规范、有错误等,资格审查为不合格。恶意注册报名信息、扰乱报名秩序或伪造学历证明及其他有关材料骗取考试资格的,取消本次报考资格。
(三)应聘者需要如实提供自己个人重大信息(如过往病史等),如有隐瞒,一经发现,取消后续笔面试以及录用资格。
(四)具体以智联招聘官方通知为准。
七、笔试
(一)笔试时间:暂定于2025年5月进行,具体时间以智联招聘官方通知为准。
(二)笔试内容:笔试采取闭卷方式进行,考试时间90分钟。笔试内容由公共基础知识、专业能力测验组成,满分100分。
(三)由于岗位计划与考试场地限制,将综合评估应聘者的毕业院校、所学专业、工作(实习)履历、学历学位及在校期间表现等因素,择优推荐参加笔试。
八、面试
(一)面试时间:面试在笔试结束后一周左右进行,具体时间以智联招聘官方通知为准。
(二)根据笔试成绩从高到低排序,择优确定入围面试环节的应聘人员名单。
九、考察与体检
(一)按照应聘者综合成绩,由高到低排序,确定拟录用人员名单。
(二)对拟录用人员进行考察与体检,在考察与体检过程中,若出现报考资格不符、体检不合格、考察发现不适岗等情况,取消此次报名资格。
十、聘用管理
(一)被录用人员接到录用通知后,按照通知时间报到,到岗后办理录用手续,签订劳动合同,无故不按时报到者,或未能在规定时间内与原单位解除劳动关系办理入职手续的,取消其录用资格。
(二)员工入职约定试用期,试用期经考核合格者,予以录用;考核不合格或试用期发现员工提供虚假个人信息、伪造资料、隐瞒重要信息、不能胜任本职工作或工作中出现重大失误等情况取消录用。
十一、其他注意事项
(一)智联招聘负责招聘公告发布及后续各环节通知,如有其他任何第三方网站、邮件或短信散布的关于招聘等言论均为不实信息,请应聘人员提高警惕,切勿上当受骗。
(二)求职者如若在公众平台散布针对此次招聘的不实言论,取消报名资格。水务公司将保留进一步追责的权利。
(三)资格审查贯穿整个招聘过程,在任何一个环节如发现应聘者弄虚作假、抄袭剽窃和不符合招聘条件的,随时取消其报名、考试、录用资格,所签劳动合同无效。
(四)工作日咨询电话:17367858655/17863973574
(五)咨询时间上午9:30-11:30(工作日)下午14:00-17:30(工作日)
(六)凡在规定时间内,无法取得联络或未按照有关通知要求参加报名、笔试、面试等环节的,均视为自动放弃考试、聘用资格。
原标题:河北建投水务投资有限公司2025年春季招聘
文章来源::https://mp.weixin.qq.com/s/AzbYvDutv4o3VKbh1kltYg


考公考编人不要错过中公领航计划,一站式多项目备考!
还在为考编竞争激烈发愁?一次只备考一个项目太冒险?试试多项目备考吧!国考、省考、事业单位、选调生、国企……机会翻倍!
中公教育【全流程领航计划】

正在热卖

点击下方立即咨询详情


2025河北建投水务投资有限公司春季招聘53人公告-5.gif



2025河北建投水务投资有限公司春季招聘53人公告-6.png


回复

使用道具 举报

您需要登录后才可以回帖 登录 | 立即注册

本版积分规则

优好知识网 是一个聚焦知识付费的平台,包括在线教育、文档下载、作业答案、网课答案、考试资料、形考任务答案、行业资料、毕业论文、同时还包括问答平台、资料文库、课件下载等,是一个综合在线学习知识分享交流平台。
  • 官方手机版

  • 微信公众号

  • 商务合作