返回顶部
友情链接

2026河北廊坊香河公开招聘公益性岗位人员23名公告

0
回复
90
查看
[复制链接]

7万

主题

7万

帖子

22万

积分

论坛元老

Rank: 8Rank: 8

积分
222365
TracyratLv.8 显示全部楼层 发表于 2026-4-7 11:07:40 |阅读模式
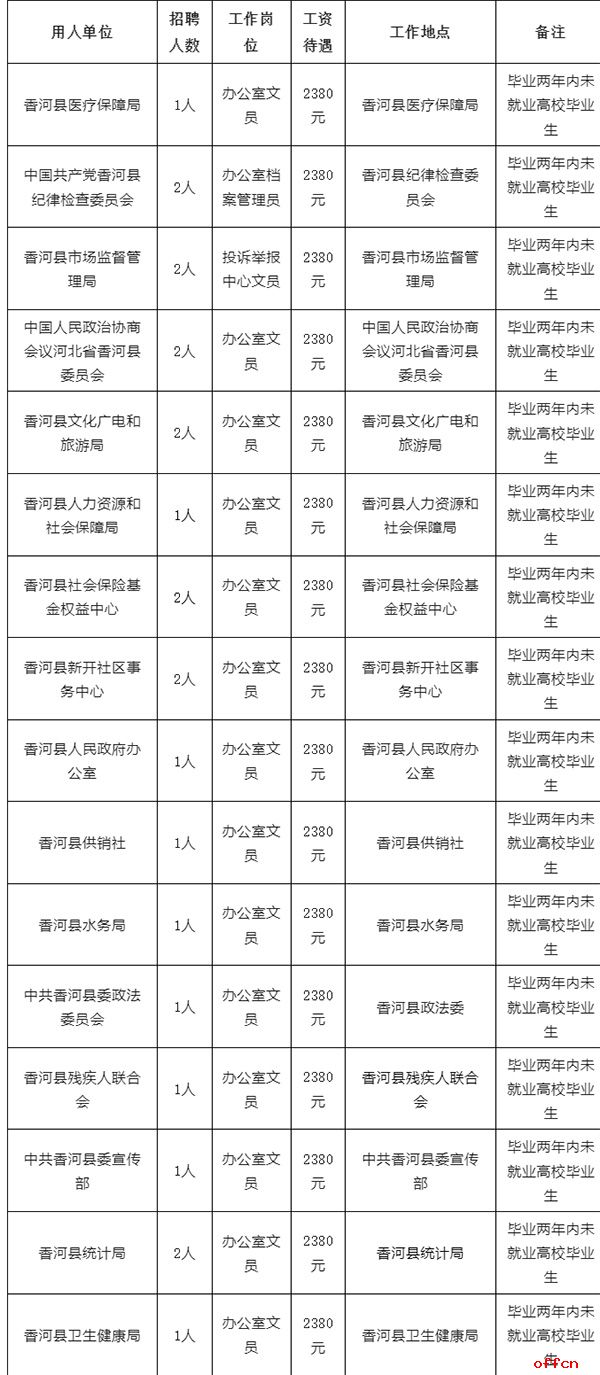
根据《河北省就业创业资金管理办法》(冀财政规〔2018〕21号)、《关于加强公益性岗位开发管理工作的通知》(冀人社规〔2020〕2号)工作要求,结合工作需求,现征集公益性岗位23个,面向社会公开招聘,现将有关事宜公告如下:
一、招聘职数
1.招聘人数:拟招用公益性岗位人员23名;
2.工作地点:香河县(详见附表);
3.工作岗位及待遇:详见附表;
4.工作内容:科室辅助性工作及其他工作安排。
二、招聘条件
1.遵守国家法律法规,品行端正,无违法违纪记录;
2.具有本县户籍,毕业两年内未就业的普通高校毕业生等人员。高校毕业生要求具有全日制专科(高职)及以上学历(需认定就业困难人员);
3.对工作认真负责,有较强的事业心和责任感,身体健康;
4.能够胜任工作岗位需要;
5.此前本县各单位已录用过的公益性岗位人员不在此次招用范围。
三、报名流程
符合报名条件人员未进行就业困难人员认定的:毕业两年未就业高校毕业生需携带本人身份证、户口本、毕业证原件、就业创业证(河北人社APP申领并登记失业)、2张1寸彩色照片去户籍所在乡镇(社区事务中心、事务局)进行就业困难人员认定。认定完成后携带《就业困难人员认定表》及认定所需材料原件、2张一寸照片到人力资源市场(新开街20号)三层综合股进行资料审核并填写《公益性岗位报名表》。
已经认定过就业困难人员的:携带本人身份证、户口本、毕业证原件、2张一寸照片到人力资源市场(新开街20号)三层综合股进行资料审核并填写《公益性岗位报名表》。
四、报名时间
2026年4月2日-2026年4月20日(节假日除外,招满即止)
五、遴选方式
报名结束后,就业服务中心综合股根据报名人员申请的岗位情况,将《公益性岗位报名表》推送至用人单位。用人单位通过笔试、面试、实操等方式进行遴选,遴选时间地点由用人单位另行通知。用人单位将遴选确定拟录用结果报送至就业服务中心综合股。
六、公示及聘用
香河县人力资源和社会保障局将《拟录用名单》在香河县人民政府网站进行公示,公示期为5天。公示无异议后,用人单位与招录人员签订《香河县公益性岗位就业援助协议》,聘用期限不超过三年,《协议》期满后自动终止。
咨询电话:0316-8321390
2026河北廊坊香河公开招聘公益性岗位人员23名公告-1.jpg


香河县人力资源和社会保障局

2026年4月2日

原标题:关于公开招聘公益性岗位的公告
文章来源:https://mp.weixin.qq.com/s/wycmMFBCCf7_H13NHOir_Q


考公考编人不要错过中公领航计划,一站式多项目备考!
还在为考编竞争激烈发愁?一次只备考一个项目太冒险?试试多项目备考吧!国考、省考、事业单位、选调生、国企……机会翻倍!
中公教育【全流程领航计划】

正在热卖

点击下方立即咨询详情


2026河北廊坊香河公开招聘公益性岗位人员23名公告-2.gif



2026河北廊坊香河公开招聘公益性岗位人员23名公告-3.png


回复

使用道具 举报

您需要登录后才可以回帖 登录 | 立即注册

本版积分规则

优好知识网 是一个聚焦知识付费的平台,包括在线教育、文档下载、作业答案、网课答案、考试资料、形考任务答案、行业资料、毕业论文、同时还包括问答平台、资料文库、课件下载等,是一个综合在线学习知识分享交流平台。
  • 官方手机版

  • 微信公众号

  • 商务合作