返回顶部
友情链接

2025年西安庆华医院招聘公告(25人)

0
回复
88
查看
[复制链接]

7万

主题

7万

帖子

22万

积分

论坛元老

Rank: 8Rank: 8

积分
222428
RafaelIdorbLv.8 显示全部楼层 发表于 2026-4-6 19:57:37 |阅读模式
西安庆华医院隶属于新里程健康集团,坐落于西安市灞桥区洪庆街办田王,始建1956年,是集医疗、预防、保健、康复、营养为一体的国家二级综合医院。
主要开设:心血管内科、神经内科、消化内分泌科、呼吸内科、老年医学科、骨科、普外科、泌尿外科、妇产科、儿科、急诊科等26个临床科室及6个医技辅助科室。
主要设备:1.5T核磁共振、东软64排螺旋CT机、口腔CT机、超高端四维彩色多普勒超声诊断仪、GE-VolusonE10、移动式C型臂、宫腔镜、腹腔镜、膀胱镜、胃肠镜、超声内镜、支气管镜、高清电子内窥镜、体外碎石机等多种设备。
根据医院发展需要,现面向社会公开招聘以下岗位人员,有关事项公告如下:
报名条件
1、身心健康、五官端正、精神状态良好;
2、遵纪守法、热爱卫生事业、恪守职业道德、具有较强的团队协作精神;
3、具有招聘岗位所需知识水平和专业能力。
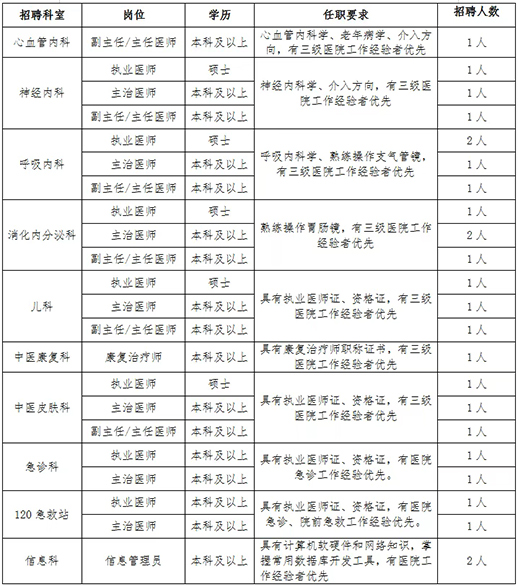
招聘岗位

2025年西安庆华医院招聘公告(25人)-1.jpg

报名事项
1、现场报名,请持纸质简历、相关证件原件、复印件到西安庆华医院人力资源科(西安市灞桥区洪庆街办田王)进行现场报名。
2、联系人:王老师
3、联系方式:83626200转6310 电话:15619068935
原标题:西安庆华医院招贤纳士 职等你来
文章来源:https://mp.weixin.qq.com/s/fTRl-Moyq_yf6j57y9dLpA?scene=25&sessionid=369044771#wechat_redirect


考公考编人不要错过中公领航计划,一站式多项目备考!
还在为考编竞争激烈发愁?一次只备考一个项目太冒险?试试多项目备考吧!国考、省考、事业单位、选调生、国企……机会翻倍!
中公教育【全流程领航计划】

正在热卖

点击下方立即咨询详情


2025年西安庆华医院招聘公告(25人)-2.gif



2025年西安庆华医院招聘公告(25人)-3.png


回复

使用道具 举报

您需要登录后才可以回帖 登录 | 立即注册

本版积分规则

优好知识网 是一个聚焦知识付费的平台,包括在线教育、文档下载、作业答案、网课答案、考试资料、形考任务答案、行业资料、毕业论文、同时还包括问答平台、资料文库、课件下载等,是一个综合在线学习知识分享交流平台。
  • 官方手机版

  • 微信公众号

  • 商务合作