返回顶部
友情链接

2026年3月23日,香港富卫保险公司储蓄险【盈聚天下2】升级优化

0
回复
36008
查看
[复制链接]

7万

主题

7万

帖子

21万

积分

论坛元老

Rank: 8Rank: 8

积分
218285
RafaelIdorbLv.8 显示全部楼层 发表于 2026-3-25 08:13:49 |阅读模式
内地及香港同行勿扰,谢谢!

2026年3月23日,香港富卫保险公司储蓄险【盈聚天下2保险计划】升级优化。

这款产品推出时间:2025年11月3日。

w2.jpg

图片来源:公司内部邮件

升级优化7个具体项目

1:新增缴费期

原来缴费期:2年、5年

现在缴费期:1年、2年、3年、5年、10年

2:新增保单货币

原来投保货币:美元

现在投保货币:美元、港元、人民币、澳元、加拿大元、英镑、新加坡元、欧元。

3:新增4个人生大事奖励

受保人达成不同人生大事,可获每件人生大事3,000港元奖赏(总额上限12,000港元)。

4:新增长寿奖赏

保单生效10年,受保人年龄满80岁可获10,000港元长寿奖励。

5:升级出生婴儿奖赏

原来:受保人亲生孩子出生可获得20,000港元奖赏;

现在:受保人亲生孩子或亲生孙子女出生可获得20,000港元奖赏(总额上限60,000港元)。

6:升级杰出表现奖励

原来:受保人可获奖励;

现在:受保人、受保人亲生子女、受保人亲生孙子女申请高达31,000港元的杰出表现奖。

7:新增附加指定附约(额外收费)

可附加指定定期寿险、意外及伤残、医疗及保费豁免,包括爱常伴权益、父母身故保费豁免权益及配偶身故保费豁免。

优化升级后【盈聚天下2保险计划】的保障详情

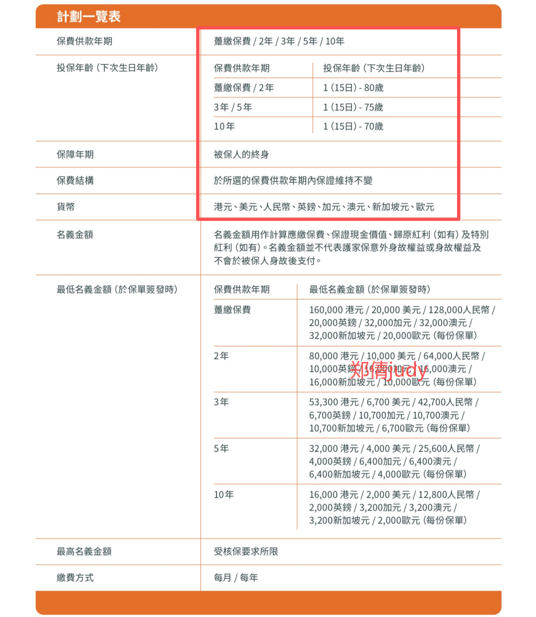
1:基本投保要求

w3.jpg

图片来源:盈聚天下2的产品简介

投保年龄:出生15天—80岁

缴费期:1年、2年、3年、5年、10年

保单货币:美元、港元、人民币、澳元、加拿大元、英镑、新加坡元、欧元

保障期:终身

分红账户包含:保证现金价值+归原红利+特别红利

2:身故后保单分拆+设置第二受保人

w4.jpg

图片来源:盈聚天下2的产品简介

设置受保人身故时分配保单,指定百分比至1份或多份保单;

每份保单可设置最多3位第二受保人,指明先后顺序。保单原来的受保人身故,由第一顺位的第二受保人成为保单新的受保人。

3:设置第二持有人

w5.jpg

图片来源:盈聚天下2的产品简介

每份保单可设置最多3位第二持有人,指明先后顺序。保单原来的持有人身故,由第一顺位的第二持有人成为保单新的持有人,继承保单。

4:保单暂托服务

w6.jpg

图片来源:盈聚天下2的产品简介

指定一位未满18岁的第二持有人,可预先指定一名保单暂托人暂时管理保单。原来保单持有人身故,保单暂托人将成为保单持有人管理保单。当达到指定日期后,保单的拥有权将移交至第二持有人。

5:更换受保人

w7.jpg

图片来源:盈聚天下2的产品简介

更换时间:第1个保单年度后

更换次数:无限次

6:更换持有人

w8.jpg

图片来源:盈聚天下2的产品简介

更换时间:保单生效起

7:身故赔偿支付选项

w9.jpg

图片来源:盈聚天下2的产品简介

全数一笔过支付;

全数定额分期支付;

先部分一笔过支付,剩下的定额分期支付;

全数以递增分期支付;

先部分一笔过支付,剩下的递增分期支付。

8:失去行为能力保障

w10.jpg

图片来源:盈聚天下2的产品简介

指定1名家庭成员于保单持有人确诊受保疾病时领取失去行为能力权益,及指定失去行为能力权益的百分比(取钱比例)。

受保疾病:精神上无行为能力、末期疾病、昏迷、不能独立生活、植物人、严重头部创伤及瘫痪。

9:意外身故保障

w11.jpg

图片来源:盈聚天下2的产品简介

受保人/受保人直系亲属在前10个保单年度内因意外身故,额外理赔已缴保费200%(上限20万美元或其他等值货币)。

10:转换保单货币

w12.jpg

图片来源:盈聚天下2的产品简介

产品投保货币:美元、港元、人民币、澳元、加拿大元、英镑、新加坡元、欧元。

转换时间:第3个保单周年日起

可转换保单货币:美元、港元、人民币、澳元、加拿大元、英镑、新加坡元、欧元。

11:锁定分红

w13.jpg

图片来源:盈聚天下2的产品简介

分红账户包含:保证现金价值+归原红利+特别红利

锁定账户:归原红利、特别红利

锁定时间:第9个保单周年日起

自动锁定选项:每年自动锁定总保费10%

灵活锁定选项:每年可锁定保单现金价值10%—70%

12:保单分拆

w14.jpg

图片来源:盈聚天下2的产品简介

分拆时间:第3个保单周年日起;

分拆数量:指定百分比转移至一张或以上的分拆保单。

13:保费假期

w15.jpg

图片来源:盈聚天下2的产品简介

产品可选缴费期:1年、2年、3年、5年、10年

可申请保费假期的缴费期:5年、10年

申请时间:第2个保单周年日起可申请保费假期

假期时间:2年—5年

14:支持企业为员工投保

w16.jpg

图片来源:盈聚天下2的产品简介

企业为员工投保,保单生效3个月后可随时更换受保人。

公司受保人的变更不会影响保单价值。

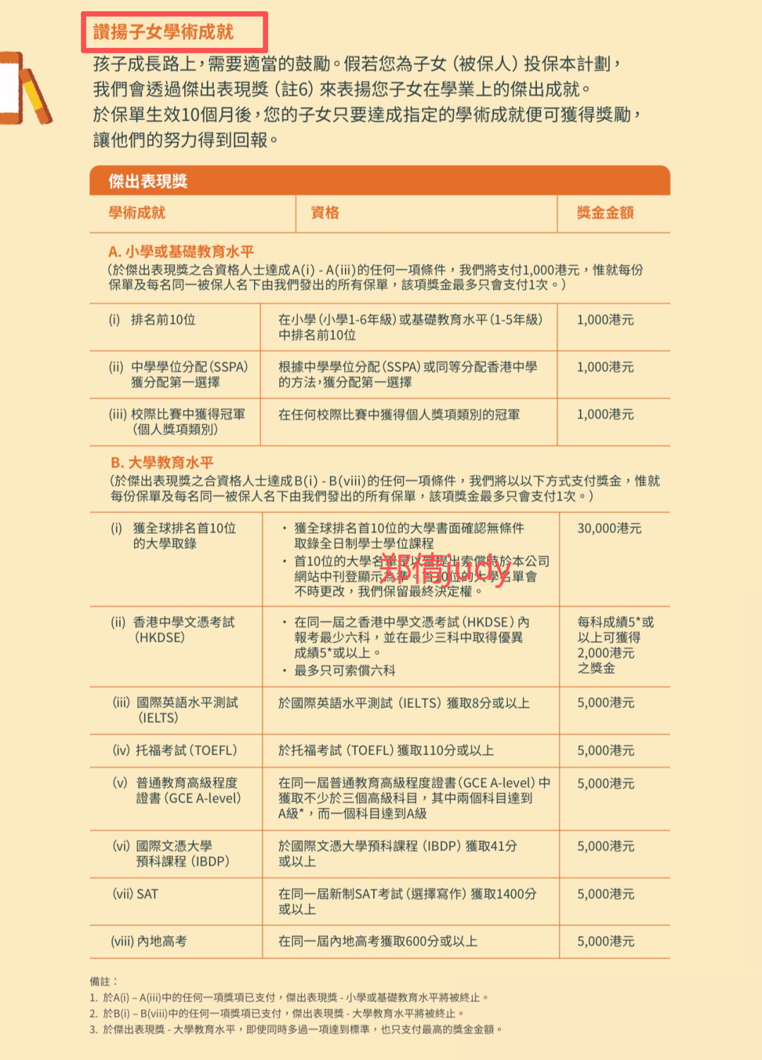
15:杰出表现奖

w17.jpg

w18.jpg
图片来源:盈聚天下2的产品简介

保单生效10个月后,18岁以下的受保人、18岁以下的受保人子女、18岁以下的受保人孙子女,获以上学术成就可获得相对应奖励。

16:人生大事奖赏

w19.jpg

图片来源:盈聚天下2的产品简介

保单生效1年后,受保人遇以上4个人生大事任一一项,每项奖励3,000港元。

17:长寿奖励

w20.jpg

图片来源:盈聚天下2的产品简介

第10个保单周年后,受保人80岁可获得10,000港元的长寿奖励。

18:出生婴儿奖励

w21.jpg

图片来源:盈聚天下2的产品简介

保单生效超过10个月,受保人年龄超过18岁,当受保人的亲生子女或亲身孙子女出生,可获20,000港元的初生婴儿奖励(最多支付3次)。

19:产品投资策略

w22.jpg

图片来源:盈聚天下2的产品简介

固定收益类型证券:20%—100%

增长型资产:0%—80%

固定收益类型证券主要投资:投资级别的固定收益类型证券;

增长型资产主要投资:上市股票、对冲基金、共同基金、私募股权、私募信贷基金、房地产和房地产基金。

更多产品资讯/出计划书请联系您的理财顾问。

END

扫码添加客服微信
免费提供专业的咨询服务

香港和澳门21家保险公司

回复

使用道具 举报

您需要登录后才可以回帖 登录 | 立即注册

本版积分规则

优好知识网 是一个聚焦知识付费的平台,包括在线教育、文档下载、作业答案、网课答案、考试资料、形考任务答案、行业资料、毕业论文、同时还包括问答平台、资料文库、课件下载等,是一个综合在线学习知识分享交流平台。
  • 官方手机版

  • 微信公众号

  • 商务合作