设为首页
收藏本站
搜索
热搜:
活动
交友
discuz
本版
帖子
用户
登陆
注册
财经
优好知识网
BBS
快速发布
个人中心
今日签到
私信列表
消息中心
搜索全站
扫码关注官方微信
扫码下载APP
返回顶部
优好知识网(uhzs.com)
›
资讯
›
财经
›
香港保险公司签单地址、缴费基本信息
热门问答
更多热门问答
2026年甘肃省烟草专卖局(公司)招聘笔试通
泸州市纳溪区2025年医疗卫生辅助岗位招募的
2024湖南岳阳市云溪区事业单位招聘拟聘用人
2025江苏南京雨花人才发展有限公司雨花分公
2026年5月吉林吉林市永吉县公益性岗位人员
2025广东云浮市“粤聚英才粤见未来”招聘教
2026河北邢台南宫市医共体总医院招聘卫生专
2026年四川烟草商业系统招聘报名入口网站
2025安徽马鞍山市和县科技职业学校面向普通
2026重庆市永川区来苏镇公益性岗位招聘1人
技术文章
更多技术文章
KevinUnani
2026年甘肃省烟草专卖局(公司)招聘笔试通
Tracyrat
泸州市纳溪区2025年医疗卫生辅助岗位招募的
Tracyrat
2025江苏南京雨花人才发展有限公司雨花分公
KevinUnani
2026年5月吉林吉林市永吉县公益性岗位人员
Tracyrat
2025广东云浮市“粤聚英才粤见未来”招聘教
KevinUnani
2026河北邢台南宫市医共体总医院招聘卫生专
RafaelIdorb
2026年四川烟草商业系统招聘报名入口网站
Tracyrat
2025安徽马鞍山市和县科技职业学校面向普通
RafaelIdorb
2026重庆市永川区来苏镇公益性岗位招聘1人
Tracyrat
2025广东惠州市博罗县罗浮山文化旅游投资集
友情链接
返回列表
香港保险公司签单地址、缴费基本信息
0
回复
84255
查看
[复制链接]
Tracyrat
当前离线
积分
218228
Tracyrat
7万
主题
7万
帖子
21万
积分
论坛元老
论坛元老, 积分 218228, 距离下一级还需 9781771 积分
论坛元老, 积分 218228, 距离下一级还需 9781771 积分
积分
218228
发消息
Tracyrat
Lv.8
显示全部楼层
发表于 2026-3-22 18:17:49
|
阅读模式
买香港保险,无论通过什么渠道购买,必须要保证本金的安全。
如何做到本金安全,核心做法:
第一到保险公司去签单,第二保证你的钱打到了保险公司的银行账户。
把握住这两点,本金和保单肯定不会出问题。给你签单的经纪公司和经纪人肯定也有牌照,否则,你的保费也入不了保险公司的帐,一定会原路返回。
如何保证保司的银行账户是真的,以下三个方式都可以进行验证:
1.在保险公司签单时,跟前台拿缴费账号。
2.到保险公司的官方网站上去查询。
3.打电话给保险公司的客户热线进行核实。
本文总结了香港主流保险公司:友邦、安盛、宏利、永明金融、保诚、富卫、万通、周大福、国寿海外、太平洋(香港)、太平人寿、立桥12家香港保险公司的签单地址、官网、客户电话、缴费方式和银行账户等关键信息。
建议收藏,以备在缴保费时进行核实。
01
友邦
✌英文名称: AIAInternational Limited
✌签单地址: 香港九龙尖沙咀海港城6座36楼
✌官方网站: https://www.aia.com.hk
✌客户电话:(852)2232 8888
02
安盛
✌英文名称:AXA China Region Insurance Coltd
✌签单地址:香港九龙尖沙咀中港城3座17楼
✌官方网站:https://www.axa.com.hk
✌客户电话:(852)2802 2812
03
宏利
✌英文名称:Manulife (International) Limited
✌签单地址:香港九龙尖沙咀海港城6座30楼
✌官方网站:https://www.manulife.com.hk
✌客户电话:(852)2108 1188
04
永明金融
✌英文名称:Sun Life Hong Kong Limited
✌签单地址:香港九龙尖沙咀海港城5座12楼
✌官方网站:https://www.sunlife.com.hk
✌客户电话:(852)3716 1616
05
保诚
✌英文名称:Prudential Hong Kong Limited
✌签单地址:香港九龙尖沙咀英国保诚大厦17楼
✌官方网站:https://www.prudential.com.hk/tc/
✌客户电话:(852)2282 1333
06
富卫
✌英文名称:FWD Life Insurance Company (Hong Kong)Limited
✌签单地址:香港九龙北京道1号26楼
✌官方网站:https://www.fwd.com.hk
✌客户电话:(852)3123 3123
07
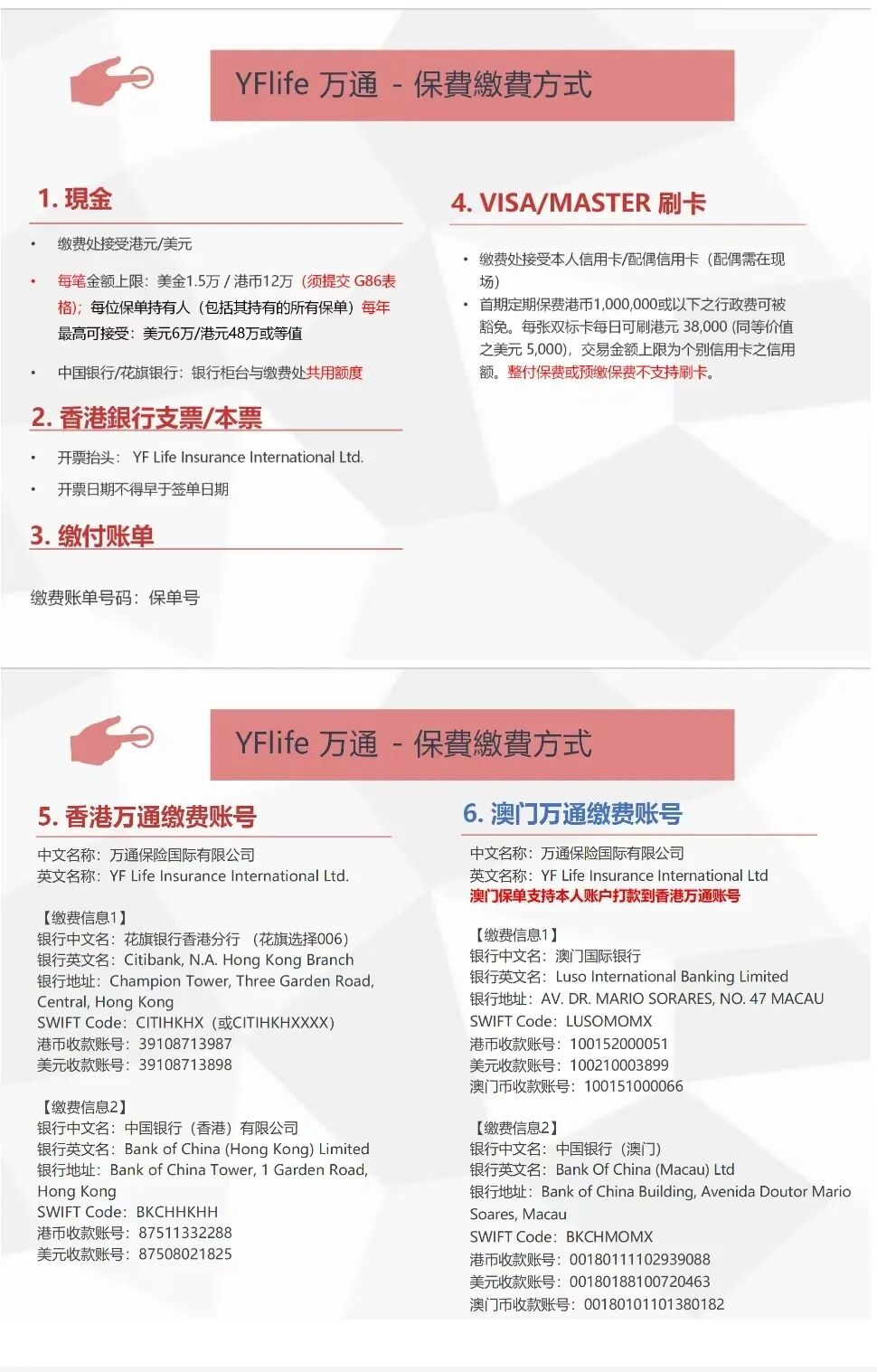
万通
✌英文名称:YF Life Insurance International Ltd
✌签单地址:香港九龙尖沙咀海港城6座12楼
✌官方网站:https://www.yflife.com
✌客户电话:(852)2533 5555
08
周大福
✌英文名称:CTF Life Insurance Company Ltd
✌签单地址:香港九龙尖沙咀海港城6座31楼
✌官方网站:https://www.ctflife.com.hk
✌客户电话:(852)2866 8898
09
中国人寿(海外)
✌英文名称:China Life Insurance (Overseas)
✌签单地址:香港九龙尖沙咀海港城6座37楼
✌官方网站:https://www.chinalife.com.hk/zh-cn
✌客户电话:(852)3999 5519
10
太平洋(香港)
✌英文名称:China Pacific Life Insurance (H.K.) Co.Ltd
✌签单地址:香港九龙尖沙咀海港城2座22楼
✌官方网站:https://hklife.cpic.com.cn/
✌客户电话:(852)3169 5500
11
中国太平
✌英文名称:China Taiping Life Insurance (H.K.) Co.Ltd
✌签单地址:香港北角炮台山京华道18号中国太平金融中心9楼
✌官方网站:https://tplhk.cntaiping.com/
✌客户电话:(852)2853 6333
12
立桥
✌英文名称:Well Link Life Insurance Company Limited
✌签单地址:香港九龙尖沙咀海港城1座8楼
✌官方网站:https://www.wli.com.hk
✌客户电话:(852)2830 7500
天涯海角也要找到Ni:
香港保险公司签单地址、缴费基本信息
中发现Ni:
香港保险公司签单地址、缴费基本信息
中发现Ni:
香港保险公司签单地址、缴费基本信息
中发现Ni:
香港保险公司签单地址、缴费基本信息
中发现Ni:
香港保险公司签单地址、缴费基本信息
中发现Ni:
香港保险公司签单地址、缴费基本信息
中发现Ni:
香港保险公司签单地址、缴费基本信息
回复
使用道具
举报
发布主题
返回列表
高级模式
B
Color
Image
Link
Quote
Code
Smilies
您需要登录后才可以回帖
登录
|
立即注册
本版积分规则
发表回复
回帖后跳转到最后一页
浏览过的版块
教育
返回顶部
返回列表