设为首页
收藏本站
搜索
热搜:
活动
交友
discuz
本版
帖子
用户
登陆
注册
财经
优好知识网
BBS
快速发布
个人中心
今日签到
私信列表
消息中心
搜索全站
扫码关注官方微信
扫码下载APP
返回顶部
优好知识网(uhzs.com)
›
文库资料
›
国开电大开放大学形考作业
›
国家开放大学学习指南形考任务作业答案 ...
热门问答
更多热门问答
2025年丽水莲都区人民医院招聘派遣制员工1
2025山东警察学院招聘初级岗位人员14人公告
2024贵州罗甸县选聘城市社区工作者50人公告
2026广东广州医科大学附属医院第一次招聘23
2025安徽蚌埠高新投资集团有限公司招聘录用
2026年四川烟草商业系统报名官网(https://
2025广西科技大学海内外人才招聘公告
2026山东烟台市高校毕业生“三支一扶”计划
2026西藏林芝波密县招聘大学生乡村医生5人
2025春季中国诚通控股集团有限公司校园招聘
技术文章
更多技术文章
RafaelIdorb
2025山东警察学院招聘初级岗位人员14人公告
RafaelIdorb
2024贵州罗甸县选聘城市社区工作者50人公告
Tracyrat
2026广东广州医科大学附属医院第一次招聘23
Tracyrat
2025安徽蚌埠高新投资集团有限公司招聘录用
Tracyrat
2026年四川烟草商业系统报名官网(https://
Tracyrat
2025广西科技大学海内外人才招聘公告
KevinUnani
2026山东烟台市高校毕业生“三支一扶”计划
Tracyrat
2026西藏林芝波密县招聘大学生乡村医生5人
RafaelIdorb
2025春季中国诚通控股集团有限公司校园招聘
KevinUnani
2026广东中烟工业有限责任公司招聘管理类、
友情链接
返回列表
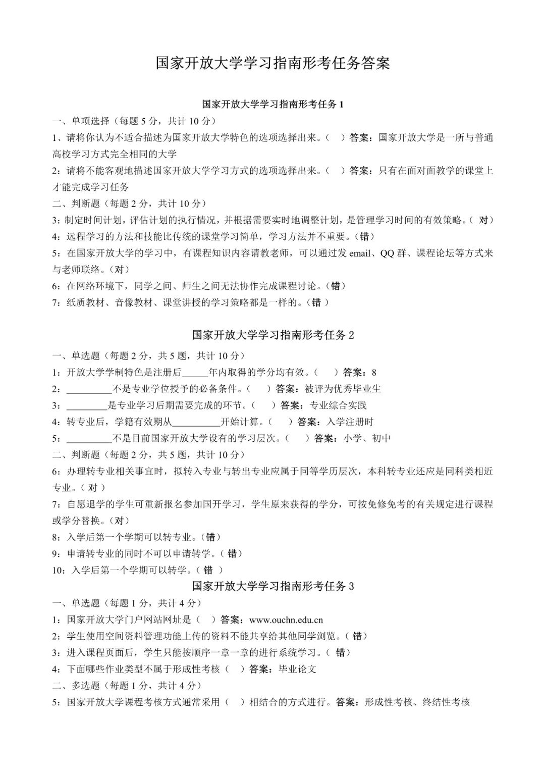
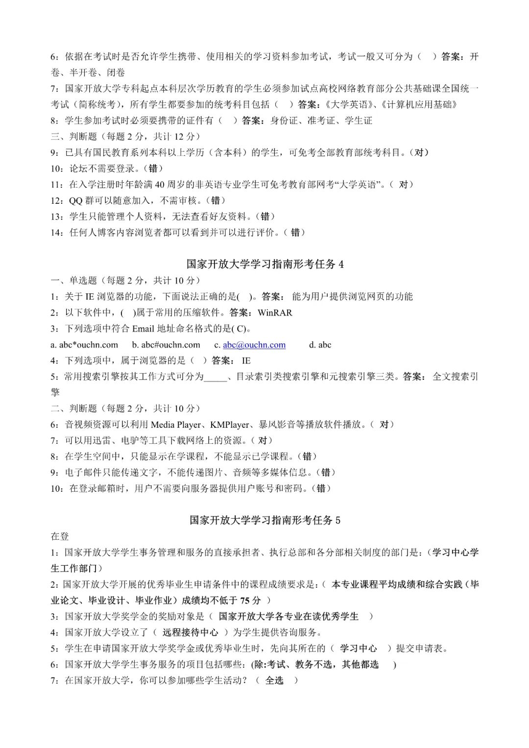
国家开放大学学习指南形考任务作业答案
0
回复
22840
查看
[复制链接]
Tracyrat
当前离线
积分
218174
Tracyrat
7万
主题
7万
帖子
21万
积分
论坛元老
论坛元老, 积分 218174, 距离下一级还需 9781825 积分
论坛元老, 积分 218174, 距离下一级还需 9781825 积分
积分
218174
发消息
Tracyrat
Lv.8
显示全部楼层
发表于 2026-3-14 13:14:17
|
阅读模式
国家开放大学学习指南答案
国家开放大学学习指南形考任务1答案
国家开放大学学习指南形考任务2答案
国家开放大学学习指南形考任务2答案
国家开放大学学习指南形考任务4答案
国家开放大学学习指南形考任务5答案
本门课程的考核要求没有改变!!依然是没有期末考试,
完成课程中的五个形考任务且五个形考任务
成绩之和大于60分这门课程就算是考核合格!!
进度条达不到100%不对课程考核和课程成绩有任何影响!
同学们,欢迎来到国家开放 大学学习。它是一所什么样的大学?在这里学习,又有哪些特别之处呢?下面,就让我们一起来了解一下吧。
本活动有三个学习任务,请您仔细阅读各个任务材料,并完成活动后的形考作业,本次形考作业成绩占期末总成绩的20%。
1.国家开放大学开设哪些专业?
为实现立德树人的根本目标,全面提升人才培养质量,国家开放大学2020年春季开设的专业层次包括高中起点本科、专科起点本科、高中起点专科三个层次。国家开放大学2020年春季拟招生专业如下表所示。
• 高起专专业
• 高起本专业
• 专升本专业
这些专业涉及经济学科、法学科、教育学科、文学科、理学科、工学科、管理学科、农学科、医学科九大学科,同时也覆盖农林牧渔大类、资源环境与安全大类、能源动力与材料大类、生物与化工大类、医药卫生大类、财经商贸大类等19个高职高专大类,极大地满足了同学们多元的学习需求。
同学们可以根据个人的学习志趣,咨询国家开放大学分部、学院或学习中心,根据当地开设的特色专业,选择注册你想学习的专业。
2.具有专科出口的高中起点本科专业
为满足不同学生在不同时期的需求,国家开放大学高中起点本科专业设置了具有高度灵活性的多出口模式。每个高中起点本科专业都内置了一套该专业的专科毕业规则。修读高中起点本科专业的学生,如果因特殊原因,无法完成全部学业,只要满足该专业内置专科毕业规则的学分和模块要求,即可申请该专业专科层次的毕业证书。这种模式为学生多样化、多变性的需求提供了便利,学生在报读高中起点本科专业时,不用担心由于客观原因无法完成学业而一无所获。这也是国家开放大学高中起点本科专业的独特优势。
3.专业学习能带来哪些收获?
如果同学们想了解学习某些专业后,将来能从事什么工作,会有哪些收获,可以登寻国家开放大学相关专业的主页获取信息。
以工商管理(专科起点本科)专业为例,我们会在其主页上了解到如下信息:
工商管理(专科起点本科)专业培养适应社会主义市场经济需要,系统掌握现代管理理论知识和方法的应用型高等专门人才。
学业结束时,适合在企业事业单位、经济管理部门从事经营管理、项目管理以及行政管理等方面的工作。
工商管理(专科起点本科)专业的开设为广大专科学历者重新选择就业,提高工作层次提供了机会,同时也为社会选择管理人才提供了更好的环境。
该专业的知识结构设计既适应了开放教育学习者的知识基础,又能体现本科的教学规律和教学层次,课程涵盖了战略管理、组织行为、成本管理、公司理论、流通及营销管理、质量管理、资本运营、跨国经营等工商管理的各个分支领域。同时,强调实用性与理论性相结合,注意了与MBA课程体系的衔接,使学生能够学以致用。学生毕业后不仅可以在各类营利性组织(企业)就业,也可以在各类非营利性组织就业。因此,工商管理专业的就业领域广泛,毕业生有着很好的发展前景。
4.学习某专业需要学习哪些课程?修学多少学分?
目前,国家开放大学高中起点本科专业的毕业总学分为140学分,专科起点本科专业的毕业总学分为72学分,高中起点专科专业的毕业总学分为78学分。
如果你想了解某专业的课程设置情况和学分要求,可以咨询国家开放大学分部、学院或学习中心负责招生咨询的教师,也可以登录专业主页,了解相关专业的培养方案、课程体系、教学资源特色以及学习要求等。
以工商管理(专科起点本科)专业为例,根据“管理学科工商管理类工商管理专业(本科)专业规则”,开设“国家开放大学学习指南”、“西方经济学(本)”、“计算机应用基础(本)”等公共基础课,“金融学”、“组织行为学”、“企业战略管理”等专业基础课,“成本管理”、“公司概论”、“管理案例分析”、“流通概论”、“小企业管理”等专业课,“项目管理”、“企业信息管理”、“证券投资分析”等专业拓展课。工商管理(专科起点本科)专业须修完72学分方可毕业。
5.哪些教师能帮助学生完成专业学习?如何与教师互动?
如果你想了解有哪些教师为你学习某专业提供学习支持服务,可以登录国家开放大学相关学院页面或者相关专业的主页,了解国家开放大学总部专业教师的学习背景、研究方向及发表成果、主持的课程等(如图2-1所示)。如果要了解国家开放大学分部、学院或学习中心该专业教师队伍情况,也可以直接点击查看相关网页的师资队伍介绍。
如果想和某位教师互动,可以给教师发邮件、登录该教师主持的课程论坛、参加该教师主持的实时视频教学活动等。
同学们可以登录国家开放大学学习网,通过“学生空间”进入课程端,通过各种形式(电话、邮件、论坛)与教师互动(如图2-2、图2-3所示)。此外,同学们在学习之余最好尽快加入学习中心自己所在班级的QQ群或微信群,做简单的自我介绍,让教师和同学们尽快了解你。
天涯海角也要找到Ni:
国家开放大学学习指南形考任务作业答案
中发现Ni:
国家开放大学学习指南形考任务作业答案
中发现Ni:
国家开放大学学习指南形考任务作业答案
中发现Ni:
国家开放大学学习指南形考任务作业答案
中发现Ni:
国家开放大学学习指南形考任务作业答案
中发现Ni:
国家开放大学学习指南形考任务作业答案
中发现Ni:
国家开放大学学习指南形考任务作业答案
回复
使用道具
举报
发布主题
返回列表
高级模式
B
Color
Image
Link
Quote
Code
Smilies
您需要登录后才可以回帖
登录
|
立即注册
本版积分规则
发表回复
回帖后跳转到最后一页
浏览过的版块
财经
教育
返回顶部
返回列表