设为首页
收藏本站
搜索
热搜:
活动
交友
discuz
本版
帖子
用户
登陆
注册
财经
优好知识网
BBS
快速发布
个人中心
今日签到
私信列表
消息中心
搜索全站
扫码关注官方微信
扫码下载APP
返回顶部
优好知识网(uhzs.com)
›
资讯
›
财经
›
香港友邦保险公司,高端医疗险(尊耀明珠)保障详情 ...
热门问答
更多热门问答
2025浙江宁波慈溪文旅集团有限公司招聘派遣
2025贵州黔东南州锦屏县人民医院招聘编外工
2024年河北省国防动员办公室所属事业单位公
2025福建龙岩市上杭县富明劳务派遣有限公司
2025天津市南开联合专修学校招聘公告
2025年福建师范大学附属小学公开招聘教师2
2025山东德州天衢新区卫生系统招聘医务人员
2025天津西青区中学招聘高中代课语文老师、
2025年甘肃祁连山水泥集团有限公司招聘30人
2025江苏盐城市滨海城安液化石油气有限公司
技术文章
更多技术文章
RafaelIdorb
2025浙江宁波慈溪文旅集团有限公司招聘派遣
Tracyrat
2025贵州黔东南州锦屏县人民医院招聘编外工
KevinUnani
2024年河北省国防动员办公室所属事业单位公
RafaelIdorb
2025福建龙岩市上杭县富明劳务派遣有限公司
Tracyrat
2025天津市南开联合专修学校招聘公告
KevinUnani
2025年福建师范大学附属小学公开招聘教师2
Tracyrat
2025山东德州天衢新区卫生系统招聘医务人员
KevinUnani
2025天津西青区中学招聘高中代课语文老师、
KevinUnani
2025年甘肃祁连山水泥集团有限公司招聘30人
RafaelIdorb
2025江苏盐城市滨海城安液化石油气有限公司
友情链接
返回列表
香港友邦保险公司,高端医疗险(尊耀明珠)保障详情
0
回复
25886
查看
[复制链接]
KevinUnani
当前离线
积分
218774
KevinUnani
7万
主题
7万
帖子
21万
积分
论坛元老
论坛元老, 积分 218774, 距离下一级还需 9781225 积分
论坛元老, 积分 218774, 距离下一级还需 9781225 积分
积分
218774
发消息
KevinUnani
Lv.8
显示全部楼层
发表于 2026-2-2 08:23:13
|
阅读模式
内地及香港同行勿扰,谢谢!
香港友邦保险公司在售高端医疗保险——尊耀明珠医疗计划。
图片来源:尊耀明珠的产品简介
以下详解解析【尊耀明珠医疗计划】保障详情
1:产品基本投保要求
图片来源:尊耀明珠的产品简介
投保年龄:出生15天—80岁
保障期:终身(保证终身续保)
投保货币:港元/美元
保费:每年缴费(保费会随着年龄增长而增加)
终身保障限额:6,000万港元/750万美元
每年保障限额:1,200万港元/150万港元
可选保障地域:亚洲区/全球(美国除外)
病房级别:半私家病房/标准私家病房
自付费选择:
0/16,000/25,000/50,000港元
0/2,000/3,125/6,250美元
2:保障地域国家汇总
图片来源:尊耀明珠的产品简介
3:主要保障
图片来源:尊耀明珠的产品简介
4:其他保障
图片来源:尊耀明珠的产品简介
5:保障项目生效时间
图片来源:尊耀明珠的产品简介
受伤:即时
不适/疾病:即时
专科网络服务:即时
妊娠并发症惠益:保单生效300日起
6:提供指定医疗检查服务
图片来源:尊耀明珠的产品简介
每连续3个保单年度,友邦为您提供1次指定的医疗检查服务。
7:癌症支援
图片来源:尊耀明珠的产品简介
癌症实验药赔偿
第3期及第4期指定癌症及无法治愈的血液系类恶性肿瘤,第3期临床试验药物赔偿就第3期临床试验药提供保障。
金额高达:50万港元/6.25万美元。
长者癌症支援
受保人年满75岁或以上患指定癌症,友邦将豁免该医疗服务的每年自付费余额。
8:中风保障
图片来源:尊耀明珠的产品简介
a:由职业治疗师指定的家中设备提升;
b:专业医疗支援;
c:伤残津贴。
9:专属礼宾支援服务
图片来源:尊耀明珠的产品简介
结合为受保人提供专属礼宾支援及为受保人在中国大陆的父母提供家访的一系列医疗支援服务。
10:患严重疾病康复服务
图片来源:尊耀明珠的产品简介
患严重疾病,友邦指定的供应商可提供【个人疗程管理服务与复康管理】,专家会评估您的诊断结果及疗程,提供专业意见。
11:尊享医疗网络
图片来源:尊耀明珠的产品简介
医疗网络备有不同专科医疗团队,并提供多个先进的日间医疗中心选择,是医院以外的另一个同样安心及便捷的医疗选择。
可预约网络内的诊所及日间手术中心接受日间手术,网络医生会代您申请医疗费用预先批核服务。
12:本地及海外免找数医疗服务
图片来源:尊耀明珠的产品简介
在本地及海外可直接向有关私家医院代您缴付您住院期间的医疗开支。
(友邦官网有公布免找数医院名单)
13:环球紧急支援服务
图片来源:尊耀明珠的产品简介
身在海外,7天24小时的【环球紧急支援服务】支援热线提供您可能需要的以下任何紧急支援。
a:紧急医疗运送;
b;运返遗体;
c:安排家属探返(如需连续住院超过5日);
d:送返未成年人((如需连续住院超过5日);
e:24小时全球电话咨询服务。
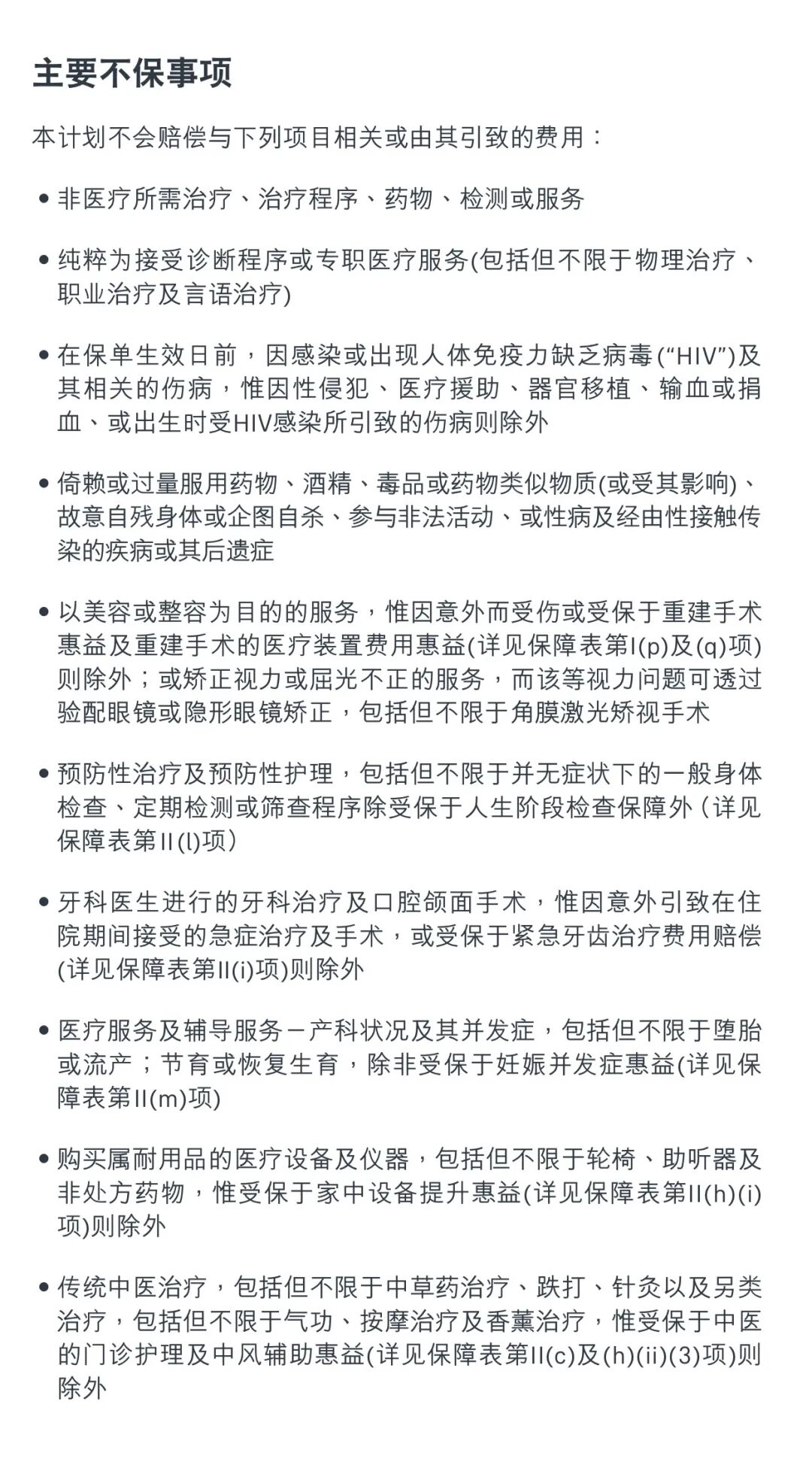
14:产品主要不保事项
图片来源:尊耀明珠的产品简介
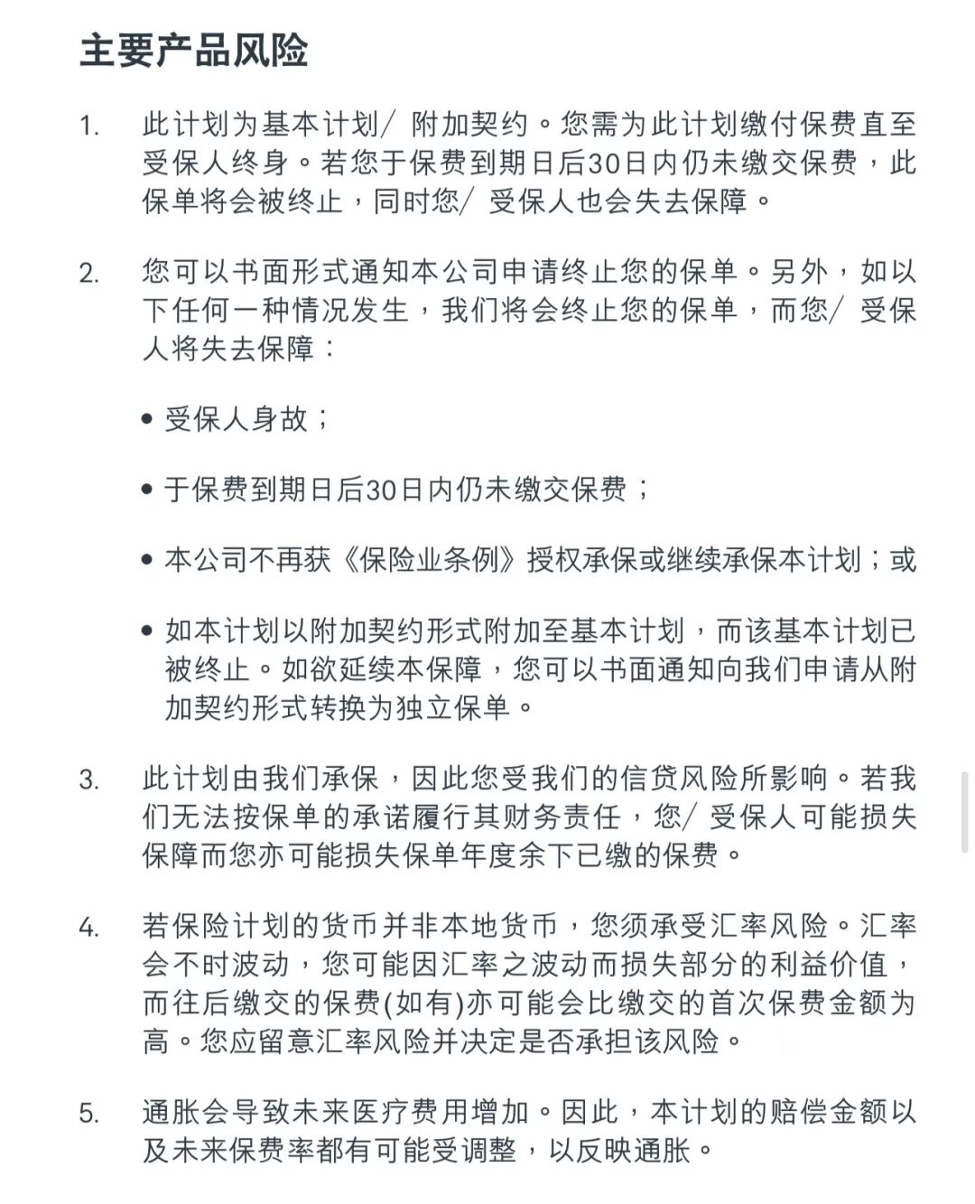
15:产品主要风险
图片来源:尊耀明珠的产品简介
了解产品具体年龄保费金额(保费表)请联系您的理财顾问。
END
扫码添加客服微信
免费提供专业的咨询服务
香港和澳门21家保险公司
天涯海角也要找到Ni:
香港友邦保险公司,高端医疗险(尊耀明珠)保障详情
中发现Ni:
香港友邦保险公司,高端医疗险(尊耀明珠)保障详情
中发现Ni:
香港友邦保险公司,高端医疗险(尊耀明珠)保障详情
中发现Ni:
香港友邦保险公司,高端医疗险(尊耀明珠)保障详情
中发现Ni:
香港友邦保险公司,高端医疗险(尊耀明珠)保障详情
中发现Ni:
香港友邦保险公司,高端医疗险(尊耀明珠)保障详情
中发现Ni:
香港友邦保险公司,高端医疗险(尊耀明珠)保障详情
回复
使用道具
举报
发布主题
返回列表
高级模式
B
Color
Image
Link
Quote
Code
Smilies
您需要登录后才可以回帖
登录
|
立即注册
本版积分规则
发表回复
回帖后跳转到最后一页
返回顶部
返回列表