返回顶部
友情链接

2025年亳州文化旅游控股集团有限公司招聘26人公告

0
回复
80
查看
[复制链接]

7万

主题

7万

帖子

22万

积分

论坛元老

Rank: 8Rank: 8

积分
220487
RafaelIdorbLv.8 显示全部楼层 发表于 2026-1-21 14:56:26 |阅读模式
一、招聘对象
皖籍或在皖就学的离校2年内未就业高校毕业生、16-24周岁失业青年(以实际到岗时间为准计算)。
报名人员还必须符合以下条件:
(一)具有中华人民共和国国籍;
(二)遵守宪法和法律;
(三)具有良好的品行;
(四)适应岗位要求的身体条件;
(五)以前从未参加过就业见习(含省外);
(六)岗位所需要的其他条件。
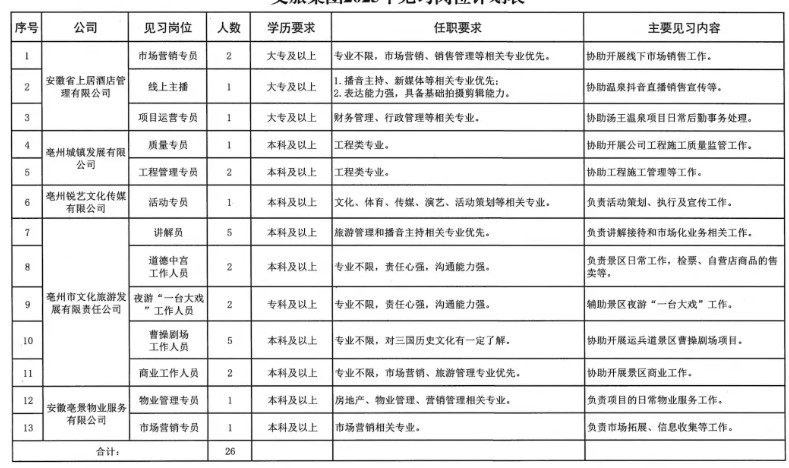
二、见习岗位
2025年亳州文化旅游控股集团有限公司招聘26人公告-1.jpg


(点击图片可看大图)

三、见习时间
见习期限为12个月
四、招聘程序
(一)报名:符合条件的人员可将《亳州市就业见习申请表》(附件2)、身份证、毕业证书和学位证书等材料发送至邮箱bzwljthr@163.com,文件命名为“姓名+岗位”,报名时间不限,招满为止。
(二)聘用:根据报名人员基本情况、报名先后顺序进行岗位匹配,审核通过后,按照通知及见习有关规定办理相关手续,无正当理由逾期不办理的取消聘用资格。
(三)咨询电话:0558-5513906.
五、见习待遇
(一)按照国家和省有关文件规定,见习期间,见习单位与见习人员签订就业见习协议,不建立劳动关系、不参加社会保险。
(二)见习期间,用人单位为见习人员按月发放基本生活补贴,标准不低于2000元/月,提供免费三餐,购买人身意外伤害保险。
附件:
2025年亳州文化旅游控股集团有限公司招聘26人公告-2.jpg


(附件1文旅集团2025年见习岗位计划表)

2025年亳州文化旅游控股集团有限公司招聘26人公告-3.jpg


(附件2亳州市就业见习申请表)

原标题:招聘!26人!
文章来源:https://mp.weixin.qq.com/s/6RRryuOvWlEwaRxJAe2HAw

回复

使用道具 举报

您需要登录后才可以回帖 登录 | 立即注册

本版积分规则

优好知识网 是一个聚焦知识付费的平台,包括在线教育、文档下载、作业答案、网课答案、考试资料、形考任务答案、行业资料、毕业论文、同时还包括问答平台、资料文库、课件下载等,是一个综合在线学习知识分享交流平台。
  • 官方手机版

  • 微信公众号

  • 商务合作