返回顶部
友情链接

2025衢州职业技术学院2025年公开招聘人员9人公告

0
回复
170
查看
[复制链接]

7万

主题

7万

帖子

21万

积分

论坛元老

Rank: 8Rank: 8

积分
219347
TracyratLv.8 显示全部楼层 发表于 2026-1-20 11:29:48 |阅读模式
根据《浙江省事业单位公开招聘人员暂行办法》《衢州市市属事业单位公开招聘人员实施细则》等规定,衢州职业技术学院决定面向社会公开招聘工作人员。现将有关事项公告如下:
一、招聘岗位
(一)需求计划
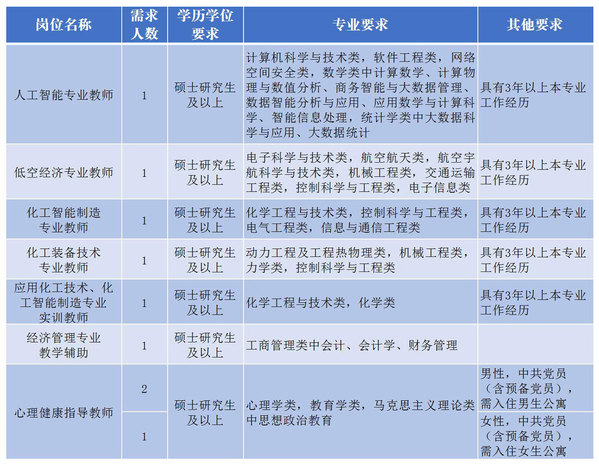
本次招聘7个岗位共9人。岗位名称、需求人数及具体要求如下:

2025衢州职业技术学院2025年公开招聘人员9人公告-1.jpg


(二)招聘范围
面向全社会公开招聘,且需符合招聘岗位相关要求。
(三)应聘条件
1.具有中华人民共和国国籍,热爱祖国,拥护中国共产党领导和社会主义制度,遵纪守法,品行端正,爱岗敬业;具有良好的品德修养和职业道德,善于团队协作,具有创新意识,愿意履行岗位职责,身心健康。
2.具备与招聘岗位要求相适应的学历学位、专业、工作经历等条件,具体要求见计划表。国(境)外学历专业和高校自设专业,经衢州职业技术学院认定为相关的,可接受报名应聘。本专业工作经历是指2025年2月28日前累计的从业工作经历,在全日制学校就读期间参加社会实践、实习、兼职等不能作为专业工作经历。
3.年龄一般不超过35周岁(1989年2月28日后出生),具有博士学位的,年龄一般不超过45周岁(1979年2月28日后出生)。
4.曾因犯罪受过刑事处罚的人员和曾被开除公职的人员,法律法规规定不得报考的其他情形的人员,不得报名。
(四)相关待遇
1.招聘岗位性质为事业编制内用人(事业单位报备员额),受聘人员享受国家规定的事业单位工作人员相关工资福利待遇。
2.学校帮助其申请市购房补贴,具体根据实际情况认定。
3.符合入住学校人才公寓申请条件的,学校可提供人才公寓或按相应标准给予租房补助以解决其过渡性住房问题,最长期限为三年。
二、招聘程序
本次公开招聘信息通过衢州市人力资源和社会保障局网站、衢州职业技术学院网站公开发布。具体招聘工作由衢州职业技术学院组织实施,按应聘报名、资格初审、面试、体检考核、公示聘用等程序进行。
(一)应聘报名
应聘人员可自招聘公告发布之日起按照公告要求,采用现场报名、线上报名或两者相结合的方式向学校投递应聘简历及主要佐证材料。本次招聘岗位报名截止时间为2025年2月28日。
应聘材料主要包括《衢州职业技术学院应聘人员信息表》、身份证、户口簿、学历学位证书、《教育部学籍在线验证报告》或《教育部学历证书电子注册备案表》、职称证书、技能等级证书、工作业绩证明、工作经历证明及岗位所需其他资格材料等复印件或扫描件,应届生还需附就业推荐表和就业协议书,国(境)外学历需提供教育部留学服务中心认证书或相关证明。线上报名的,应聘材料需合成一个PDF格式的文档,文件名为“应聘岗位+姓名”。线下报名的,需提供相应纸质材料。如未能提供相应材料,需向学校进行说明。委培生须提供委托培养单位同意报考的证明等。
(二)资格初审
资格初审重点审查学历学位、所学专业及研究方向、工作经历等招聘岗位资格要求。本次招聘按不低于1:3比例开考,报名人数不足开考比例的岗位,招聘计划将相应核减直至取消岗位,报名人数超过招聘计划5倍时可组织首轮面试或笔试,并按成绩从高分到低分不低于1:3确定入围面试人选。对入围面试对象,学校以电子邮件或电话、短信方式通知。
(三)面试
面试一般采取试讲和面谈方式进行,具体形式和时间另行通知。通过试讲、提问交流、技能操作等方式对应聘人员是否具备岗位所需的专业知识、研究方向、教育教学能力、科研水平、实践技能等进行全面考核。面试成绩满分为100分,合格分为70分。面试不合格者,不列入体检、考核对象。参加面试人员需提供材料真实性承诺书。不按规定时间、地点参加面试的,视为放弃资格。
(四)体检考核
面试结束后,根据岗位需求按面试成绩从高分到低分按1:1确定体检、考核对象。体检标准参照《关于修订〈公务员录用体检通用标准(试行)〉及〈公务员录用体检操作手册(试行)〉有关内容的通知》(人社部发〔2016〕140号)、《关于印发<公务员录用体检特殊标准(试行)>的通知》(人社部发〔2010〕82号)和《关于进一步做好公务员考试录用体检工作的通知》(人社部发〔2012〕65号)等文件规定执行。岗位有特殊体检标准的,按岗位标准执行。报考人员不按规定的时间、地点参加体检的,视作放弃体检。考核标准参照《公务员录用考察办法(试行)》(中组发〔2021〕11号)及衢委办〔2007〕90号文件要求,结合招聘条件和招聘岗位要求和标准执行。
(五)公示聘用
对拟聘用人员将提交学校相关会议研究,研究通过后在衢州市人力资源和社会保障局网站、衢州职业技术学院网站对拟聘用人员基本信息进行公示,公示7个工作日。
对经公示无异议或反映问题经查实不影响聘用的,学校按要求将材料报送衢州市人力资源和社会保障局核准。核准后按规定办理入职聘用手续,签订人才服务协议书和聘用合同。
应聘人员放弃或被取消聘用资格,或体检考核中出现放弃或不合格者,学校可根据岗位总成绩从高分到低分进行递补。
三、其他事项
(一)本次公开招聘各岗位所列的学历专业范围由学校根据招聘岗位特点,参照《2025年浙江省公务员招考专业参考目录》等相关专业目录进行设定。部分专业涉及名称更改的,新旧专业可认定为同一专业;专业名称不一致,但所学方向相同相近的,一般可接受报考,并以衢州职业技术学院审核意见为准;具有企业行业工作经历且取得相关职称、技能等级证书的,取得证书专业需与专业要求相关。
(二)应聘人员对本公告或在指定网站公布的相关信息有异议的,可在公布之日起5日内向衢州职业技术学院人事处反映,以便及时研究处理。
(三)在招聘工作过程中,招聘工作人员涉及与应聘人员有夫妻关系、直系血亲关系、三代以内旁系血亲关系、近姻关系的人员,或其他可能影响招聘公平公正的,应当进行回避。应聘人员不得报考与招聘单位有《事业单位人事管理回避规定》所列回避情形的岗位。
(四)招聘应坚持公开、平等、竞争、择优的原则,严格规范程序,严肃纪律,杜绝徇私舞弊的现象,公开相关信息,自觉接受考试对象、纪检部门、新闻媒体和社会各界的监督。对违反招聘规定、弄虚作假的应聘人员,一经查实,即取消其资格。学校纪检室对招聘工作中的应聘人员和工作人员加强监督与管理,对招聘引进工作中违纪违规行为的认定与处理,按照《事业单位公开招聘违纪违规行为处理规定》(人社部令第35号)等有关规定执行。
四、联系方式
咨询电话:0570-8068251、8068073(人事处李老师、林处长)
简历投递指定邮箱:rsc@qzct.edu.cn
学校网址:www.qzct.net
学校地址:浙江省衢州市柯城区江源路18号
邮 编:324000
监督电话:0570-8068232
衢州职业技术学院应聘人员信息表.docx
2025年公务员招考专业参考目录.xls
原标题:衢州职业技术学院2025年公开招聘人员公告
文章来源:https://www.qzct.net/2025/0121/c16a54902/page.htm

回复

使用道具 举报

您需要登录后才可以回帖 登录 | 立即注册

本版积分规则

优好知识网 是一个聚焦知识付费的平台,包括在线教育、文档下载、作业答案、网课答案、考试资料、形考任务答案、行业资料、毕业论文、同时还包括问答平台、资料文库、课件下载等,是一个综合在线学习知识分享交流平台。
  • 官方手机版

  • 微信公众号

  • 商务合作