设为首页
收藏本站
搜索
热搜:
活动
交友
discuz
本版
帖子
用户
登陆
注册
财经
优好知识网
BBS
快速发布
个人中心
今日签到
私信列表
消息中心
搜索全站
扫码关注官方微信
扫码下载APP
返回顶部
优好知识网(uhzs.com)
›
资讯
›
财经
›
速存!香港 18 家保险公司单页更新汇总
热门问答
更多热门问答
2025浙江宁波慈溪文旅集团有限公司招聘派遣
2025贵州黔东南州锦屏县人民医院招聘编外工
2024年河北省国防动员办公室所属事业单位公
2025福建龙岩市上杭县富明劳务派遣有限公司
2025天津市南开联合专修学校招聘公告
2025年福建师范大学附属小学公开招聘教师2
2025山东德州天衢新区卫生系统招聘医务人员
2025天津西青区中学招聘高中代课语文老师、
2025年甘肃祁连山水泥集团有限公司招聘30人
2025江苏盐城市滨海城安液化石油气有限公司
技术文章
更多技术文章
RafaelIdorb
2025浙江宁波慈溪文旅集团有限公司招聘派遣
Tracyrat
2025贵州黔东南州锦屏县人民医院招聘编外工
KevinUnani
2024年河北省国防动员办公室所属事业单位公
RafaelIdorb
2025福建龙岩市上杭县富明劳务派遣有限公司
Tracyrat
2025天津市南开联合专修学校招聘公告
KevinUnani
2025年福建师范大学附属小学公开招聘教师2
Tracyrat
2025山东德州天衢新区卫生系统招聘医务人员
KevinUnani
2025天津西青区中学招聘高中代课语文老师、
KevinUnani
2025年甘肃祁连山水泥集团有限公司招聘30人
RafaelIdorb
2025江苏盐城市滨海城安液化石油气有限公司
友情链接
返回列表
速存!香港 18 家保险公司单页更新汇总
0
回复
66829
查看
[复制链接]
KevinUnani
当前离线
积分
218774
KevinUnani
7万
主题
7万
帖子
21万
积分
论坛元老
论坛元老, 积分 218774, 距离下一级还需 9781225 积分
论坛元老, 积分 218774, 距离下一级还需 9781225 积分
积分
218774
发消息
KevinUnani
Lv.8
显示全部楼层
发表于 2026-1-15 17:05:37
|
阅读模式
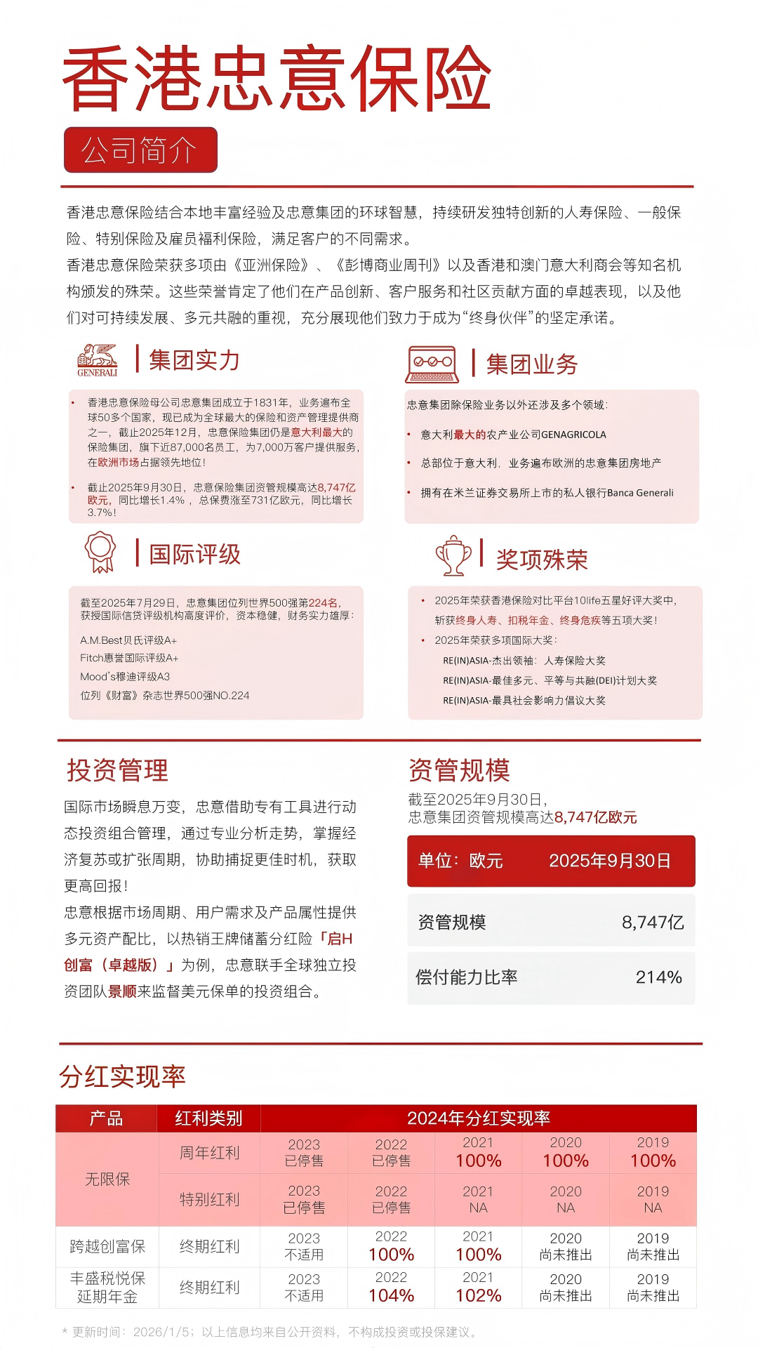
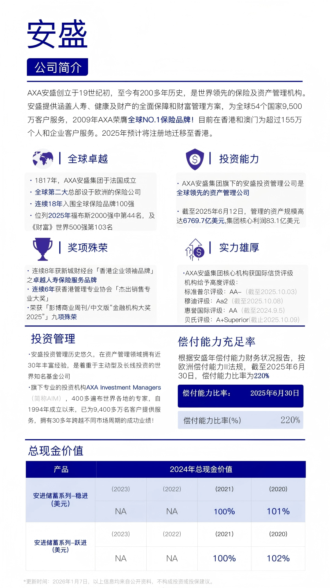
香港18 家保司单页更新,年度干货上线!
Q3 业绩多维透视,分红实现率、资管规模、季度表现、品牌历史与市值等核心数据全览(排名不分先后):
1:
2:
3:
4:
5:
6:
7:
8:
9:
10:
11:
12:
13:
14:
15:
16:
17:
18:
天涯海角也要找到Ni:
速存!香港 18 家保险公司单页更新汇总
中发现Ni:
速存!香港 18 家保险公司单页更新汇总
中发现Ni:
速存!香港 18 家保险公司单页更新汇总
中发现Ni:
速存!香港 18 家保险公司单页更新汇总
中发现Ni:
速存!香港 18 家保险公司单页更新汇总
中发现Ni:
速存!香港 18 家保险公司单页更新汇总
中发现Ni:
速存!香港 18 家保险公司单页更新汇总
回复
使用道具
举报
发布主题
返回列表
高级模式
B
Color
Image
Link
Quote
Code
Smilies
您需要登录后才可以回帖
登录
|
立即注册
本版积分规则
发表回复
回帖后跳转到最后一页
浏览过的版块
国开电大开放大学形考作业
教育
返回顶部
返回列表