返回顶部
友情链接

浙江国企招聘-2025浙江省旅游投资集团招聘公告

0
回复
109
查看
[复制链接]

7万

主题

7万

帖子

21万

积分

论坛元老

Rank: 8Rank: 8

积分
218642
RafaelIdorbLv.8 显示全部楼层 发表于 2026-1-15 09:37:49 |阅读模式
浙江省旅游投资集团前身为浙江省旅游集团(成立于1999年),是1家省属国有企业,组建于2020年8月27日。截至2024年末,集团总资产185亿元,净资产63亿元,并表企业146家,员工1.3万余人。连续8年位列中国旅游集团20强,2024年入选中国服务业企业500强、浙江省服务业领军企业。
集团按照省委、省政府赋予的打造全省旅游产业发展投融资主平台的发展定位谋篇布局,以“中国一流旅游服务领军企业”为愿景,以“美好生活创造者”为使命,以“不断提高主业核心竞争力、不断提高员工获得感、不断提高在省委省政府重大战略中的贡献度”为核心价值观,聚焦聚力“大旅游、医疗健康、人力资源服务”三大主业,强化落实“数字科技、产业资本”两大核心支撑,形成“三横两纵”发展战略,加快推进文旅深度融合工程。大旅游产业重点推进全域旅游投资、旅游产业资源整合、智慧旅游,统筹发展酒店、旅游目的地开发与运营、旅游交通、旅行服务、商务与后勤服务、产业金融。医疗健康产业重点向康养领域发展,全力打造“浙里康养”金名片。人力资源服务产业以打造“浙江省人才发展服务市场化主平台”为核心定位,为“人才强省”建设作出积极贡献。
诚邀有志之士加盟,共创辉煌!
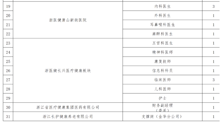
一、招聘岗位
浙江国企招聘-2025浙江省旅游投资集团招聘公告-1.png


浙江国企招聘-2025浙江省旅游投资集团招聘公告-2.png


浙江国企招聘-2025浙江省旅游投资集团招聘公告-3.png


岗位职责、岗位要求等详情请见附件或集团官网。
二、招聘说明
1.应聘人员请自行下载应聘报名表(附件:《应聘人员情况登记表》)并准备以下材料的电子文档(照片或扫描件均可,文字图片要求清晰可辨):①填写完整真实的报名登记表(Word版);②填写《个人相关信息表》;③本人有效身份证件、学历证明;④有相关职(执)业资格、专业技术资格(职务)证书的,一并提供。以上材料请打包为一个压缩文件,以“姓名+应聘职位”命名,发送至联系人。
2.应聘人员对提交材料的真实性负责,凡弄虚作假者,一经查实,即取消入围资格和任用资格。
3.拟聘任人员到任前应辞去原有职务,与原单位解除劳动关系;党政机关、事业单位人员要办理公转企、事转企相应手续;持有的企业股份按照有关规定处理。
4.本公告未尽事宜由招聘单位组织人事部门负责解释。
附件1:省旅投集团2025年招聘岗位信息表.xlsx
附件2:应聘人员情况登记表.docx
附件3:个人相关信息表.doc
原标题:浙江省旅游投资集团2025年人才招聘公告
文章来源:https://www.chinaztg.com/index.php?m=home&c=View&a=index&aid=2762&sessionid=-1477763608

回复

使用道具 举报

您需要登录后才可以回帖 登录 | 立即注册

本版积分规则

优好知识网 是一个聚焦知识付费的平台,包括在线教育、文档下载、作业答案、网课答案、考试资料、形考任务答案、行业资料、毕业论文、同时还包括问答平台、资料文库、课件下载等,是一个综合在线学习知识分享交流平台。
  • 官方手机版

  • 微信公众号

  • 商务合作