返回顶部
友情链接

收藏!10大香港保险公司提款攻略,保单秒变现金流!

0
回复
17833
查看
[复制链接]

7万

主题

7万

帖子

21万

积分

论坛元老

Rank: 8Rank: 8

积分
218774
KevinUnaniLv.8 显示全部楼层 发表于 2026-1-12 18:57:38 |阅读模式
澳幸国际

全球中高净值家庭的跨境一站式服务平台

都知道内地朋友必须人在香港才能投保香港保险。因此很多朋友会有疑惑,后续想提取分红、现金价值,难道每次都要跑香港吗?

其实完全不用!现在香港大部分主流保险公司都支持线上提款,手机APP或网页就能操作,最快3天就能到账,让你的保单秒变 "活现金"。汇总了10家香港保司的提取方式,收藏起来随时用得上。

先划重点

    操作渠道:多数保司支持专属APP或官网线上操作,部分需官方下载表格邮寄。

    到账时间:普遍4-6个工作日,最快3天,支票邮寄可能稍久。

    收款方式:电子转账(香港本地银行为主)、支票、转数快,部分支持海外电汇。

    额度限制:银行转账单日最高多为30万-100万港币,超额会发支票。


文章目录

    保诚

    友邦

    安盛

    宏利

    永明

    周大福

    富卫

    万通

    中国人寿

    太平洋

w2.jpg

保诚


    登录myPrudential,手机APP和网页端都有,在个人信息页,点击“保单服务”展开清单,在最右侧“更新”一栏中点击“提取保单价值”。


w3.jpg


    选择需要提取的保单。


w4.jpg


    阅读相关提示,点击同意。

    版面会弹出窗口提示,点击确认即可。


w5.jpg

w6.jpg


    输入提取金额,勾选“银行转账”或“支票付款”(内地人士建议银行转账)。


w7.jpg


    选择现有的银行账户,或提供新的银行账户(如果提供新的银行账户,需上传银行存折或月结单作为证明文件)。


w8.jpg


    核对信息、验证手机验证码后“提交”。


w9.jpg

w10.jpg


    最后会跳进这个页面,说明完成提交。


w11.jpg

友邦


    打开AIA+HK APP,进入 "账户" 页点击 "更多",选择 "提取款项" 。



    勾选要提款的保单,输入提取金额,核对收款账户信息(支持支票或电子转账)。



    提交申请后,电子转账4个工作日到账,支票6个工作日内寄出。


w12.jpg

w13.jpg

安盛

安盛虽然有APP,但保单价值提取还需要申请表格邮寄,可以先到官网下载表格。


    在官网(https://www.axa.com.hk/)下载中心找到 "保单价值申请书"。


w14.jpg

w15.jpg


    填写保单持有人及被保人信息,选择提取类型和提取金额。


w16.jpg


    选择收款方式:自动转账限香港银行,上限100万港币,以港币支付。支票:适用于海外客户、外币支付或超100万金额。


w17.jpg


    签署后附上所需资料邮寄表格。


w18.jpg

w19.jpg

宏利


    Manulife HK & Macau,同样也是网页版和手机APP都可以,步骤类似。在目录选择 "账户服务"→"调动 / 提取保单价值"。


w20.jpg


    选择目标保单。


w21.jpg


    填写提取金额(红利、现金储备金可单独或合并提取)


w22.jpg


    选择收款方式(转数快、银行转账或支票)。转数快上限100万港币,银行转账单日上限30万港币。


w23.jpg


    覆核资料、同意声明及授权后递交。


w24.jpg

永明

一次性提取


    打开SunWallet APP,点击底部SunWallet→ "一次性提取保单价值",


w25.jpg


    选择目标保单,按提取。


w26.jpg


    输入提取金额或勾选“所有可提取金额”然后选择收款户口签发地区及收款货币。


w27.jpg


    选择收款方式,输入相应所需资料。


w28.jpg


    检查申请资料,勾选条款声明,按“确定”提交申请。


w29.jpg

w30.jpg

定期提取


    打开SunWallet APP,点击底部SunWallet→ "定期提取常行指示"。


w31.jpg


    选择目标保单,点击“设立”。


w32.jpg


    输入提取金额→选择首次收款日,最后收款日,收款户口签发地区及收款货币。有需要可勾选“提取金额每年递增”及选择百分比(3-10%)。


w33.jpg

w34.jpg


    选择收款方式并输入相对应的资料。


w35.jpg


    检查申请资料,勾选条款声明,按“确定”提交申请。


w36.jpg

w37.jpg

周大福

一次性提取


    进入周大福人寿APP,首页 "保单服务"→"提取账户价值"→"提取红利/可支付现金交付保费"→查看结余红利/可提取现金→输入提取金额→递交申请。一般1个工作日内即可处理。


w38.jpg

w39.jpg

定期提取


    同样进入 "保单服务"→"提取账户价值"→选择 "定期现金提取"。

    设置开始/结束年份、提取模式及金额(固定金额/每期增 3%)

    选择付款方式,预览无误后提交申请,后续按年分期支付。


w40.jpg

w41.jpg

w42.jpg

富卫


    登录FWD eServices APP,点击 "保单服务申请"→"保单价值提取"。


w43.jpg


    选择要操作的保单,点击 "保单价值提款申请"。


w44.jpg


    选择提取类型,提取金额,上传身份证明文件。


w45.jpg


    预览信息无误后,阅读声明并提交。


w46.jpg


    完成提取。


w47.jpg

万通


    网页版和手机APP都可以操作。登录YFLink APP,进入 "我的保单" 选择需提款的保单。

    找到 "保单服务" 或 "投资选择调动" 模块。

    选择提取类型(红利/保单价值),填写金额及收款账户,确认提交。


w48.jpg

中国人寿


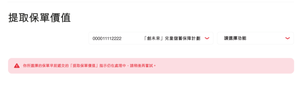
    登录 OneService APP,点击底部 "服务" →于提取保单款项类别,点选“保单价值提取”。


w49.jpg

w50.jpg

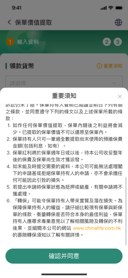
2.阅读细则后点击“确认并同意”。

w51.jpg


    选择领款货币,并点选保单(支持多份保单提取)→输入提取金额,或点选“全部提取”提取所有金额,按确认。


w52.jpg

w53.jpg


    点选另一份保单进行保单价值提取(如适用),或直接按下一步。


w54.jpg


    选择收款方式,进入“转账至本地银行账户”页面后,可直接采用已设置的银行账户收款,也可以按“添加银行账户”新增收款银行账户。


w55.jpg

w56.jpg

点击“选择收款银行”下拉列表选择收款银行,输入分行编号与户口号码,然后按保存。

w57.jpg

w58.jpg


    确认内容无误后按确认→阅读转保声明细则后,点选转保声明选项。


w59.jpg

w60.jpg

    上传银行证明文件(如适用)


w61.jpg


    阅读同意声明后点确认提交。


w62.jpg

w63.jpg


    接收验证码完成身份验证,提交申请。


w64.jpg

w65.jpg

太平洋


    太平洋目前需要申请表格邮寄,登录太平洋香港官网(https://hklife.cpic.com.cn/)。


w66.jpg


    进入 "需要协助"→"下载中心",下载 "保单财务调配申请表"。


w67.jpg

w68.jpg


    填写保单信息、提取金额及收款方式。


w69.jpg

w70.jpg

w71.jpg


    签署后邮寄递交,等待审核到账。


现在香港储蓄险的服务越来越便捷,线上提款彻底解决了 "两地跑" 。每家保司的操作大同小异,核心都是选保单、填金额、选收款方式这三步。如果操作中遇到问题,建议直接联系理财顾问或者保司客服。

← 扫码咨询

本文完

回复

使用道具 举报

您需要登录后才可以回帖 登录 | 立即注册

本版积分规则

优好知识网 是一个聚焦知识付费的平台,包括在线教育、文档下载、作业答案、网课答案、考试资料、形考任务答案、行业资料、毕业论文、同时还包括问答平台、资料文库、课件下载等,是一个综合在线学习知识分享交流平台。
  • 官方手机版

  • 微信公众号

  • 商务合作