设为首页
收藏本站
搜索
热搜:
活动
交友
discuz
本版
帖子
用户
登陆
注册
财经
优好知识网
BBS
快速发布
个人中心
今日签到
私信列表
消息中心
搜索全站
扫码关注官方微信
扫码下载APP
返回顶部
优好知识网(uhzs.com)
›
资讯
›
财经
›
别划走!香港保司单页大更新!18家保险“主理人”,哪家最 ...
热门问答
更多热门问答
2025福建尤溪县招聘中小学幼儿园新任教师78
2025浙江嘉兴市海宁市工联房地产开发有限公
2024商洛柞水县事业单位引进高层次人才参加
招20人!玛沁县紧密型医共体编外医护及行政
2025年湖南益阳医学高等专科学校附属医院备
2024广西壮族自治区环境保护宣传教育中心招
2025春季中国有研科技集团有限公司校园招聘
2025安徽宿州市融资担保集团有限公司招聘笔
2025浙江嘉兴市物产经编(海宁)水务有限公
2025四川成都市双流区东升第一初级中学招聘
技术文章
更多技术文章
Tracyrat
2025福建尤溪县招聘中小学幼儿园新任教师78
RafaelIdorb
2025浙江嘉兴市海宁市工联房地产开发有限公
KevinUnani
2024商洛柞水县事业单位引进高层次人才参加
Tracyrat
招20人!玛沁县紧密型医共体编外医护及行政
RafaelIdorb
2025年湖南益阳医学高等专科学校附属医院备
Tracyrat
2024广西壮族自治区环境保护宣传教育中心招
RafaelIdorb
2025春季中国有研科技集团有限公司校园招聘
KevinUnani
2025安徽宿州市融资担保集团有限公司招聘笔
Tracyrat
2025浙江嘉兴市物产经编(海宁)水务有限公
Tracyrat
2025四川成都市双流区东升第一初级中学招聘
友情链接
返回列表
别划走!香港保司单页大更新!18家保险“主理人”,哪家最夯?
0
回复
26284
查看
[复制链接]
RafaelIdorb
当前离线
积分
218894
RafaelIdorb
7万
主题
7万
帖子
21万
积分
论坛元老
论坛元老, 积分 218894, 距离下一级还需 9781105 积分
论坛元老, 积分 218894, 距离下一级还需 9781105 积分
积分
218894
发消息
RafaelIdorb
Lv.8
显示全部楼层
发表于 2026-1-12 18:35:22
|
阅读模式
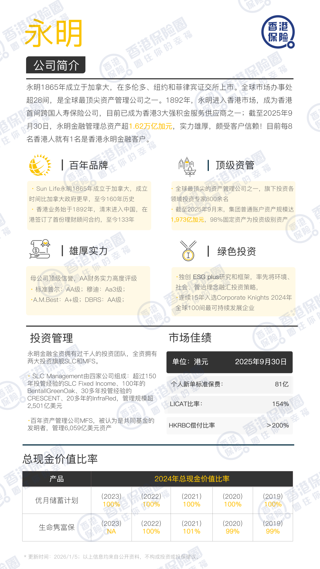
经济下行时期,如何选择一家靠谱的香港保司,保护好自己的钱袋子是一个技术活。被全网抄袭的香港保司单页终于迎来年度更新!香港保险圈结合各保司2025年三季度业绩表现,从分红实现率、资管规模、季度表现、品牌历史与市值等各个方面,竭力以最真实客观的第三方视角,为您介绍18家香港保司现状,排名不分先后,上榜各凭本事!
注:文章来源网络
免责声明:
本微信公众号所载任何文章、数据及资料仅作提供参考用途,此资讯只属于一般资料,并不构成任何销售建议及或有关产品之推介及或服务要约。就此资料之信息作出任何决定前,建议向适当的专业人士寻求独立意见。
此资料所提的任何意见或所载的任何信息均是以一般情况作为基础,读者不应将之视作建议。
此资料的数据及说明只可作一般性参考数据来阅读,我们不会就数据源的准确性、完整性及适时性(如过时)或因而引致的任何索偿及/或损失负上责任及作出任何担保或保证。我们保留酌情权利随时更改或删除此账号上的各项资料,而毋须发出任何预先通知。详细数据请于香港境内遵循产品所在地法例参阅实际产品条款或有关产品及服务之协议。
上述任何资料仅适用于身居香港境内人士。本账号所有资料及数据并不能诠释为在香港境外之任何人士提供、出售或建议购买任何保险产品。如在香港境外之任何司法管辖区的法律下提供或出售任何上述保险产品属于违法。本账号所载之资料不应对任何身居香港境外(含中国内地)之人士作分发或复制。
此外,我们明确表明概不因他人使用或诠释此文章载列的数据而承担任何责任。
天涯海角也要找到Ni:
别划走!香港保司单页大更新!18家保险“主理人”,哪家最夯?
中发现Ni:
别划走!香港保司单页大更新!18家保险“主理人”,哪家最夯?
中发现Ni:
别划走!香港保司单页大更新!18家保险“主理人”,哪家最夯?
中发现Ni:
别划走!香港保司单页大更新!18家保险“主理人”,哪家最夯?
中发现Ni:
别划走!香港保司单页大更新!18家保险“主理人”,哪家最夯?
中发现Ni:
别划走!香港保司单页大更新!18家保险“主理人”,哪家最夯?
中发现Ni:
别划走!香港保司单页大更新!18家保险“主理人”,哪家最夯?
回复
使用道具
举报
发布主题
返回列表
高级模式
B
Color
Image
Link
Quote
Code
Smilies
您需要登录后才可以回帖
登录
|
立即注册
本版积分规则
发表回复
回帖后跳转到最后一页
浏览过的版块
教育
国开电大开放大学形考作业
返回顶部
返回列表