返回顶部
友情链接

2025唐山学院电子商务学院博士选聘公告

0
回复
130
查看
[复制链接]

6万

主题

6万

帖子

19万

积分

论坛元老

Rank: 8Rank: 8

积分
199409
KevinUnaniLv.8 显示全部楼层 发表于 5 天前 |阅读模式
一、学院简介
电子商务学院成立于2019年12月,前身是经济管理系,成立于1986年。学院现拥有电子商务、国际经济与贸易、市场营销、物流管理、信息管理与信息系统、大数据管理与应用六个本科专业及两个专接本专业,其中国际经济与贸易、市场营销为校一流专业,电子商务专业为校骨干专业、应用型转型专业。学院现有教职工78人,其中教授7人、副教授24人,12名教师拥有博士学位。先后多人荣获河北省“三三三人才工程”、河北省“师德标兵”,河北省“三育人”个人,唐山市优秀教师、唐山学院教学名师、师德标兵、三育人标兵、教学标兵等荣誉称号,拥有省课程思政优秀教学团队及校优秀教学团队各一个。学院现拥有省级一流课程、思政示范课、创新创业课程各一门,校级一流课程三门。电子商务学院以国家产教融合试点城市建设为契机,与唐山乃至全省政府、企事业单位合作开展横向和纵向课题研究,已形成“数字经济”、“区域创新”、“智慧物流”、“跨境电商”等科研团队。近五年完成省级以上教科研项目二十余项,市级项目六十余项。
二、招聘岗位信息
我院拟面向社会公开招聘计算机科学与技术、软件工程、智能科学与技术、数据科学与技术、管理科学与工程、信息学及信息技术、信息资源管理、网络空间安全、电子信息、控制理论与控制工程、模式识别与智能系统、图书情报与档案管理、工商管理、统计学、人力资源管理、市场营销、技术经济及管理、应用经济学、理论经济学、财政学、金融学、产业经济学、国际贸易学、国际商务等相关学科和研究方向的博士研究生。
三、博士 博士后人才引进待遇
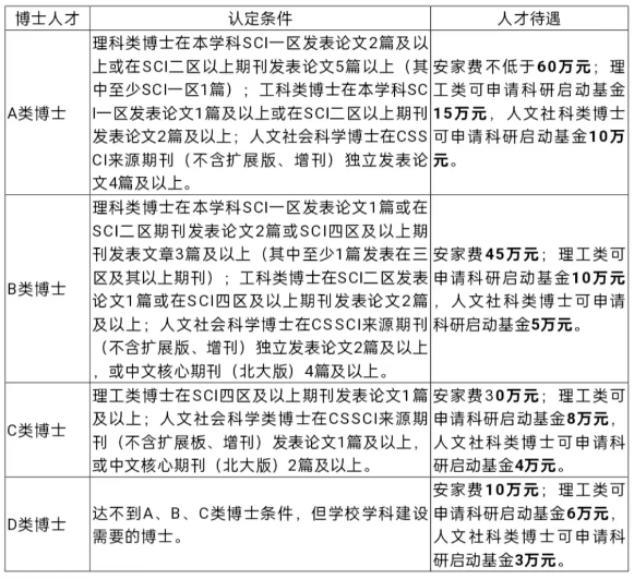
1.博士 博士后人才分类及待遇
2025唐山学院电子商务学院博士选聘公告-1.png


2.博士津贴博士研究生每月发放博士津贴1500元,博士津贴发放期限为5年。
3.校聘副教授待遇引进的博士自起薪之日两年内特聘为副教授职称,校内的奖励绩效工资执行副教授标准,教学科研业绩按副教授考核。
4.唐山市人才政策5.0相应待遇引进的博士办理唐山凤凰英才卡,享受相应待遇;给予落户购房人员一次性购房补贴30万元或每月生活补贴3000元(发放5年)。购房补贴和生活补贴二选一。
四、应聘方式
请将本人简历投递至电子邮箱:tsxydsxy@163.com,邮件名称为“博士:姓名-所学专业-毕业院校”。
地址:河北省唐山市大学西道9号唐山学院电子商务学院(邮编063000)
原标题:唐山学院电子商务学院博士选聘公告
文章来源:https://mp.weixin.qq.com/s/vOd6CZudfuehYNDGpE1oXg

回复

使用道具 举报

您需要登录后才可以回帖 登录 | 立即注册

本版积分规则

优好知识网 是一个聚焦知识付费的平台,包括在线教育、文档下载、作业答案、网课答案、考试资料、形考任务答案、行业资料、毕业论文、同时还包括问答平台、资料文库、课件下载等,是一个综合在线学习知识分享交流平台。
  • 官方手机版

  • 微信公众号

  • 商务合作