返回顶部
友情链接

2025湖南长沙市雷锋学校引进优秀骨干教师3人公告

0
回复
67
查看
[复制链接]

6万

主题

6万

帖子

19万

积分

论坛元老

Rank: 8Rank: 8

积分
199568
RafaelIdorbLv.8 显示全部楼层 发表于 2026-1-10 21:36:16 |阅读模式
根据《中共长沙市委长沙市人民政府关于全面深化新时代教师队伍建设改革的实施意见》(长发[2019]10号)和长沙市教育局、中共长沙市委机构编制委员会办公室、长沙市财政局、长沙市人力资源和社会保障局《关于印发<长沙市优秀教育人才引进实施细则>的通知》(长教发[2021]1号)精神,我校决定引进优秀骨干教师3名,现将有关事项公布如下。
一、学校简介
长沙市雷锋学校是雷锋同志的母校(雷锋同志于1955-1956年就读,时名荷叶坝完小,旧址在校内,现为长沙市文物保护单位,长沙市教育系统第一批红色教育现场教学点),学校创建于1951年,1967年更名为“雷锋学校”,现为长沙市教育局直属的公办高中学校,湖南省示范性普通高级中学,属长沙市优质高中学校,长郡教育集团学校。
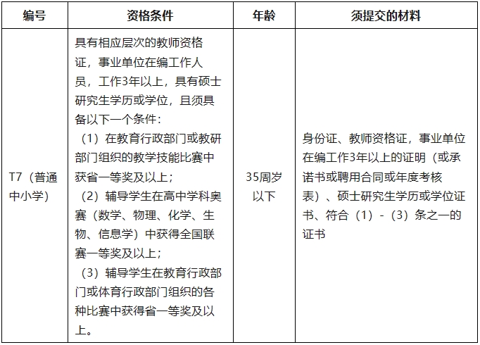
二、人才引进条件
2025湖南长沙市雷锋学校引进优秀骨干教师3人公告-1.png


注:35周岁以下为1989年1月1日及以后出生。
三、 人才引进计划
2025湖南长沙市雷锋学校引进优秀骨干教师3人公告-2.png


四、人才引进程序
引进程序为:报名(含资格初审)、学校考核、资格复审、市教育局集中考核、体检、考察、确定拟录取人员名单(含资格终审)、公示、办理人才引进人事手续,其中报名(含资格初审)、学校考核由我校组织实施。报考人员应于2月10日前将符合本次人才引进条件所需证件证书(含身份证双面及联系电话)扫描后发到邮箱(csslfxx@126.com),学校将对符合资格条件者安排考核,具体时间另行通知。学校考核后,按与人才引进岗位职数不高于1:2的比例确定参加市教育局集中考核的人选。
五、相关待遇
引进的优秀人才由市委编办、市人力资源和社会保障局、市教育局三部门严格把关,直接办理人事编制手续。引进的优秀人才在配偶就业服务、入住教师公寓、子女入学等相关待遇按长教发[2021]1号文件规定执行。
六、联系方式
联系电话:13787232723
联 系 人:张应德
学校地址:长沙市湘江新区雷锋街道正兴路197号
原标题:长沙市雷锋学校2025年引进优秀骨干教师公告
文章来源:https://mp.weixin.qq.com/s/TX-u5QPWGCLdEnTe7uJ0pg

回复

使用道具 举报

您需要登录后才可以回帖 登录 | 立即注册

本版积分规则

优好知识网 是一个聚焦知识付费的平台,包括在线教育、文档下载、作业答案、网课答案、考试资料、形考任务答案、行业资料、毕业论文、同时还包括问答平台、资料文库、课件下载等,是一个综合在线学习知识分享交流平台。
  • 官方手机版

  • 微信公众号

  • 商务合作