设为首页
收藏本站
搜索
热搜:
活动
交友
discuz
本版
帖子
用户
登陆
注册
财经
优好知识网
BBS
快速发布
个人中心
今日签到
私信列表
消息中心
搜索全站
扫码关注官方微信
扫码下载APP
返回顶部
优好知识网(uhzs.com)
›
资讯
›
财经
›
为什么说香港保险不是保险?——深剖香港储蓄险的底层逻 ...
热门问答
更多热门问答
2025浙江衢州市常山县高层次、紧缺医疗卫生
2025福建福州大学高层次专业技术人员招聘48
2024广西河池市财政局优选局属事业单位人员
2025湖南益阳医学高等专科学校附属医院备案
2025福建莆田学院面向具有突出贡献的运动员
2025年福州连江县公开招聘教师68人公告
2024浙江湖州市长兴县小浦镇人民政府招聘编
2025四川长虹电子科技有限公司关于招聘量子
2024-2025年北京化工大学第二批教师招聘23
2025四川长虹新网科技有限责任公司关于招聘
技术文章
更多技术文章
RafaelIdorb
2025浙江衢州市常山县高层次、紧缺医疗卫生
KevinUnani
2025福建福州大学高层次专业技术人员招聘48
Tracyrat
2024广西河池市财政局优选局属事业单位人员
KevinUnani
2025湖南益阳医学高等专科学校附属医院备案
KevinUnani
2025福建莆田学院面向具有突出贡献的运动员
RafaelIdorb
2025年福州连江县公开招聘教师68人公告
Tracyrat
2024浙江湖州市长兴县小浦镇人民政府招聘编
RafaelIdorb
2025四川长虹电子科技有限公司关于招聘量子
RafaelIdorb
2024-2025年北京化工大学第二批教师招聘23
Tracyrat
2025四川长虹新网科技有限责任公司关于招聘
友情链接
返回列表
为什么说香港保险不是保险?——深剖香港储蓄险的底层逻辑
0
回复
24598
查看
[复制链接]
KevinUnani
当前离线
积分
218960
KevinUnani
7万
主题
7万
帖子
21万
积分
论坛元老
论坛元老, 积分 218960, 距离下一级还需 9781039 积分
论坛元老, 积分 218960, 距离下一级还需 9781039 积分
积分
218960
发消息
KevinUnani
Lv.8
显示全部楼层
发表于 2026-1-9 18:11:47
|
阅读模式
Halo,我是 Link。
今天咱们详细的掰扯掰扯香港保险。
很多投资者对香港储蓄险的理解,仍停留在“高收益保险/理财”或“美元换汇工具”的浅表战术层面。
这种认知偏差,往往导致在面对分红波动或流动性锁定期时产生不必要的焦虑。
事实上,配置香港储蓄险的本质,是一场以长期流动性溢价换取确定性增值的离岸美元资产配置。
它不是为了跑赢明年的股市,而是为了确保在未来十年、二十年甚至更长的周期里,你的财富拥有对抗利率下行与单一货币贬值风险的能力。
今天,我想邀请你跳出收益率的战术层面,从宏观金融架构和资产配置本质的高度,彻底拆解香港储蓄险被隐藏的“真实面目”。
一、 它是一笔嵌入保险架构的“离岸美元基金”
1️⃣ 地理隔离与法律属性
香港储蓄险的核心价值首先在于其“离岸”属性。
所谓离岸,意味着这笔资金在投保成功后,便进入了全球金融循环体系。
根据《香港保险业条例》,保单资产受香港保监局(IA)独立监管,与内地监管体系实现物理与法律上的双重隔离。
这种“保险+离岸+美元”三位一体的结构,为资产配置提供了极高的防御厚度。
2️⃣ 底层资产的全球博弈
与内地储蓄险受限于境内债权投资不同,香港保险公司的底层资产是真正的“全球化配置”。
可以说它是披着保险外衣,由保险公司作为管理人、顶尖精算师坐镇、进行全球化配置的股债平衡型的FOF(基金中的基金)。
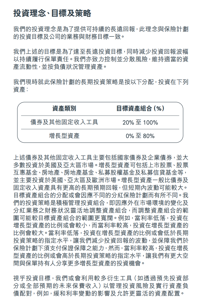
债权部分:保司在全球范围内筛选高评级政府公债、投资级企业债。——这部分是保单的“压舱石”,用来覆盖保证收益和基础行政成本。
股权部分:通过筛选全球顶尖的共同基金、对冲基金以及直接持有蓝筹股,甚至参与到普通人无法触及的私募股权项目。——这部分是保单的“动力源”,决定了长期预期 IRR 能否冲上6%-7%。
以友邦、安盛、宏利、万通等大型保司为例,其分红保单的投资组合通常涵盖全球政府公债、高评级企业债、以及通过私募股权(PE)进入的科技蓝筹股。
友记「环Y盈活」的投资理念
4️⃣ 机构级别的“择时与择机”
个人投资者买 FOF 往往面临高昂的管理费和频繁调仓的损耗,而香港保司凭借数千亿美金的头寸,具备极强的议价能力和直投特权。
你买入港险,实际上是雇佣了一群全球最顶尖的专业团队,在跨度长达 10-50 年的维度里,为你进行自动化的全球资产轮动。
二、 为什么它比直接买 FOF 基金更“好拿”?
1️⃣ “分红平滑机制”消解净值焦虑
这是港险相比直接持有 FOF 基金最大的优势。
直接买基金,你需要每天面对跳动的净值曲线,在市场回撤 20% 时,人性很难战胜恐惧。
很多人在钱少的时候说自己可以承受20% 的回撤,但是当你账户上有200 万的时候,20%的回撤对于就是40万,你真的还能淡定吗?
但香港储蓄险引入了“平滑机制”:保司在投资丰年时会留存部分收益(建立分红储备),在荒年时拨出以补充收益。——反映在账面上,现金价值呈平稳上升态势。
这种“抹平波动”的持有体验,让投资者更容易穿越牛熊,实现真正的长期持有。
2️⃣ 多方面的降维打击
FOF 基金本质是金融产品,面临资本利得税风险和繁琐的遗产继承手续。
而港险是保单资产,具备天然的受益人指定功能。也可以通过“保单分拆”和“更换受保人”,它能实现资产在不触发清算的情况下平滑传承。
而且相比QD、境外基金等工具,港险有更低的上手门槛、更便捷的操作。你不需要懂投资、盯市场,不需要成为牛逼的投资人,只需一次正确的决策,就能让你的钱在全球资本市场上稳健增值。
三、 复利引擎与时间溢价的深度博弈
1️⃣ 流动性陷阱 vs 时间复利
投资者常因港险前期的“流动性锁死”而犹豫。但在金融精算中,这被称为“流动性溢价”。
你之所以能在后期获得稳健回报,正是因为你让渡了短期提款权,换取了保司在更长周期内通过风险博弈获取超额收益的机会。
2️⃣ 锁定未来的稀缺能力
定存利率随政策波动,三年一变;
港险一旦锁定,未来数十年无需操心。
在利率下行的大趋势下,这种锁定长期复利的能力,是所有短期理财工具的软肋。一旦跨越回本周期(通常 7-8年),现金价值开始加速增长,复利效应全面释放。
四、 鸡蛋不要放到同一个篮子里
1️⃣ 全球购买力对冲
无论国际局势如何演变,美元作为全球终极结算货币的地位10年甚至20年内依然稳固。
配置港险,本质上是为你的财富加装了一套“购买力防弹衣”。当你的所有资产都以单一货币计价时,你实际上是在押注单一币种的购买力。
2️⃣ 低门槛的入场路径
传统的境外资产配置门槛较高,而香港储蓄险提供了一个合法、可持续,让普通中产也能实现全球化持仓,平滑掉单一货币波动带来的风险。
在 2026 年的今天,资产的“跨币种转换的灵活性”与“平滑能力”,比单纯的收益数据更具战略价值。
五、 谁最需要这份“冷静的增值”?
1️⃣ 多维场景的精准适配
1)跨境教育派:构建一个与未来留学支出币种匹配的“教育金水库”。
2)全球养老派:需要一份具备全球购买力、且能自动产生现金流的养老金。
3)资产避震派:厌恶股市剧烈波动,希望在利率下行期锁定长期稳定回报的人群。
2️⃣ 它不适合谁?
需要用钱灵活,短期有大额支出计划。
追求高收益、能承受极高波动,偏好个股或私募。
六、 写在最后
在金融圈,我们常说“买入即锁定”。
香港储蓄险,其实是一场关于耐心的交易。它不解决你眼下的贫穷,但能解决你未来的焦虑。
它让复杂的全球金融博弈,变成了一张简单、温和、不断生长的保单,让我们只需要做一个正确的决策即可。
它给那些看清了趋势的智者,提供了一个体面而稳健的资产终点。
天涯海角也要找到Ni:
为什么说香港保险不是保险?——深剖香港储蓄险的底层逻辑
中发现Ni:
为什么说香港保险不是保险?——深剖香港储蓄险的底层逻辑
中发现Ni:
为什么说香港保险不是保险?——深剖香港储蓄险的底层逻辑
中发现Ni:
为什么说香港保险不是保险?——深剖香港储蓄险的底层逻辑
中发现Ni:
为什么说香港保险不是保险?——深剖香港储蓄险的底层逻辑
中发现Ni:
为什么说香港保险不是保险?——深剖香港储蓄险的底层逻辑
中发现Ni:
为什么说香港保险不是保险?——深剖香港储蓄险的底层逻辑
回复
使用道具
举报
发布主题
返回列表
高级模式
B
Color
Image
Link
Quote
Code
Smilies
您需要登录后才可以回帖
登录
|
立即注册
本版积分规则
发表回复
回帖后跳转到最后一页
返回顶部
返回列表