设为首页
收藏本站
搜索
热搜:
活动
交友
discuz
本版
帖子
用户
登陆
注册
财经
优好知识网
BBS
快速发布
个人中心
今日签到
私信列表
消息中心
搜索全站
扫码关注官方微信
扫码下载APP
返回顶部
优好知识网(uhzs.com)
›
资讯
›
财经
›
市场概览:香港长期保险业务的主要参与者 ...
热门问答
更多热门问答
2025年福建南平邵武市新任教师招聘26人公告
2024下半年海南事业单位联考公告汇总 11月2
2025年洛阳宜阳县选聘县属国有集团公司部长
2025中煤华中能源有限公司第四次公开招聘公
2025年阜阳市妇女儿童医院人员招聘30名公告
2024年福建省宁德市劳务派遣有限公司招聘14
浙江国企招聘-2025浙江海港内河航运有限公
2025福建南平光泽县中小学新任教师招聘42人
2025年甘肃省定西市临洮县中医院招聘编外临
2025福建漳州市南靖县老年大学兰馨艺术团舞
技术文章
更多技术文章
RafaelIdorb
2025年福建南平邵武市新任教师招聘26人公告
KevinUnani
2024下半年海南事业单位联考公告汇总 11月2
Tracyrat
2025年洛阳宜阳县选聘县属国有集团公司部长
RafaelIdorb
2025中煤华中能源有限公司第四次公开招聘公
RafaelIdorb
2025年阜阳市妇女儿童医院人员招聘30名公告
RafaelIdorb
2024年福建省宁德市劳务派遣有限公司招聘14
Tracyrat
浙江国企招聘-2025浙江海港内河航运有限公
KevinUnani
2025福建南平光泽县中小学新任教师招聘42人
KevinUnani
2025年甘肃省定西市临洮县中医院招聘编外临
KevinUnani
2025福建漳州市南靖县老年大学兰馨艺术团舞
友情链接
返回列表
市场概览:香港长期保险业务的主要参与者
0
回复
76574
查看
[复制链接]
Tracyrat
当前离线
积分
218915
Tracyrat
7万
主题
7万
帖子
21万
积分
论坛元老
论坛元老, 积分 218915, 距离下一级还需 9781084 积分
论坛元老, 积分 218915, 距离下一级还需 9781084 积分
积分
218915
发消息
Tracyrat
Lv.8
显示全部楼层
发表于 2026-1-9 06:29:28
|
阅读模式
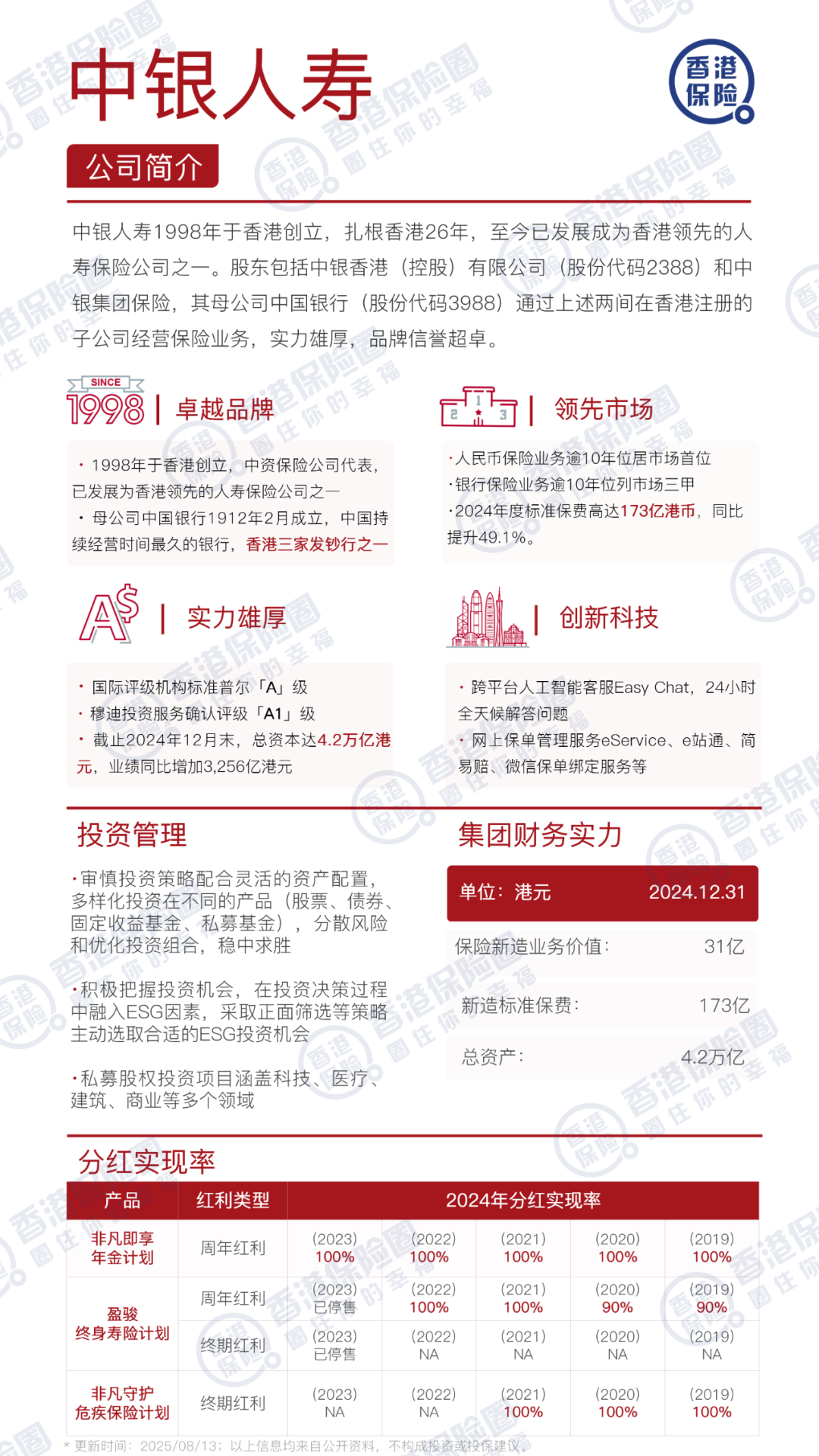
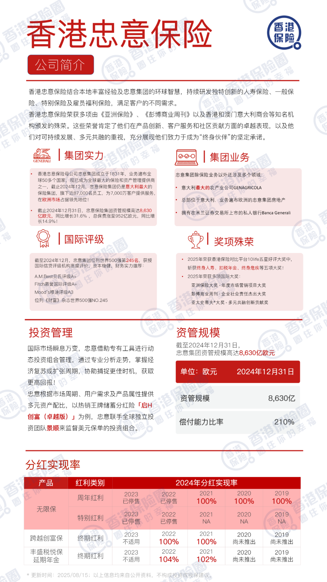
根据截至2025年3月31日的统计数据,香港保险市场共有157家获授权保险公司。其中,经营长期业务的保险公司为57家。
在众多公司中,有17家市场参与者在业务拓展方面表现较为突出。以下信息可供了解不同公司的背景与业务特点,以便进行综合的市场观察与分析。
天涯海角也要找到Ni:
市场概览:香港长期保险业务的主要参与者
中发现Ni:
市场概览:香港长期保险业务的主要参与者
中发现Ni:
市场概览:香港长期保险业务的主要参与者
中发现Ni:
市场概览:香港长期保险业务的主要参与者
中发现Ni:
市场概览:香港长期保险业务的主要参与者
中发现Ni:
市场概览:香港长期保险业务的主要参与者
中发现Ni:
市场概览:香港长期保险业务的主要参与者
回复
使用道具
举报
发布主题
返回列表
高级模式
B
Color
Image
Link
Quote
Code
Smilies
您需要登录后才可以回帖
登录
|
立即注册
本版积分规则
发表回复
回帖后跳转到最后一页
返回顶部
返回列表