设为首页
收藏本站
搜索
热搜:
活动
交友
discuz
本版
帖子
用户
登陆
注册
财经
优好知识网
BBS
快速发布
个人中心
今日签到
私信列表
消息中心
搜索全站
扫码关注官方微信
扫码下载APP
返回顶部
优好知识网(uhzs.com)
›
资讯
›
财经
›
2026年,香港四大保险公司重疾险对比
热门问答
更多热门问答
2025广东江门市开平市医疗卫生事业单位招聘
2025辽宁沈阳地铁集团有限公司所属公司拟聘
2025年三明将乐县中学公开招聘新任教师3人
2025浙江嘉兴科技城投资发展集团有限公司面
2025年河北顺德投资集团有限公司公开招聘劳
2025安徽医科大学附属安庆第一人民医院第二
2025上半年浙江宁波市北仑区 (开发区)招
2025上海复旦大学附属中山医院麻醉科招聘简
2024第六届中国•河南招才引智创新发展大会
2025安徽医科大学附属安庆第一人民医院第二
技术文章
更多技术文章
RafaelIdorb
2025广东江门市开平市医疗卫生事业单位招聘
KevinUnani
2025辽宁沈阳地铁集团有限公司所属公司拟聘
KevinUnani
2025年三明将乐县中学公开招聘新任教师3人
KevinUnani
2025浙江嘉兴科技城投资发展集团有限公司面
RafaelIdorb
2025年河北顺德投资集团有限公司公开招聘劳
Tracyrat
2025安徽医科大学附属安庆第一人民医院第二
RafaelIdorb
2025上半年浙江宁波市北仑区 (开发区)招
Tracyrat
2025上海复旦大学附属中山医院麻醉科招聘简
KevinUnani
2024第六届中国•河南招才引智创新发展大会
KevinUnani
2025安徽医科大学附属安庆第一人民医院第二
友情链接
返回列表
2026年,香港四大保险公司重疾险对比
0
回复
59887
查看
[复制链接]
RafaelIdorb
当前离线
积分
219041
RafaelIdorb
7万
主题
7万
帖子
21万
积分
论坛元老
论坛元老, 积分 219041, 距离下一级还需 9780958 积分
论坛元老, 积分 219041, 距离下一级还需 9780958 积分
积分
219041
发消息
RafaelIdorb
Lv.8
显示全部楼层
发表于 2026-1-1 09:35:46
|
阅读模式
内地及香港同行勿扰,谢谢!
香港保险公司四大品牌:友邦、保诚、宏利、安盛。
2025年,香港四大保险公司总共有7款同一梯队的重疾险,具体产品如下:
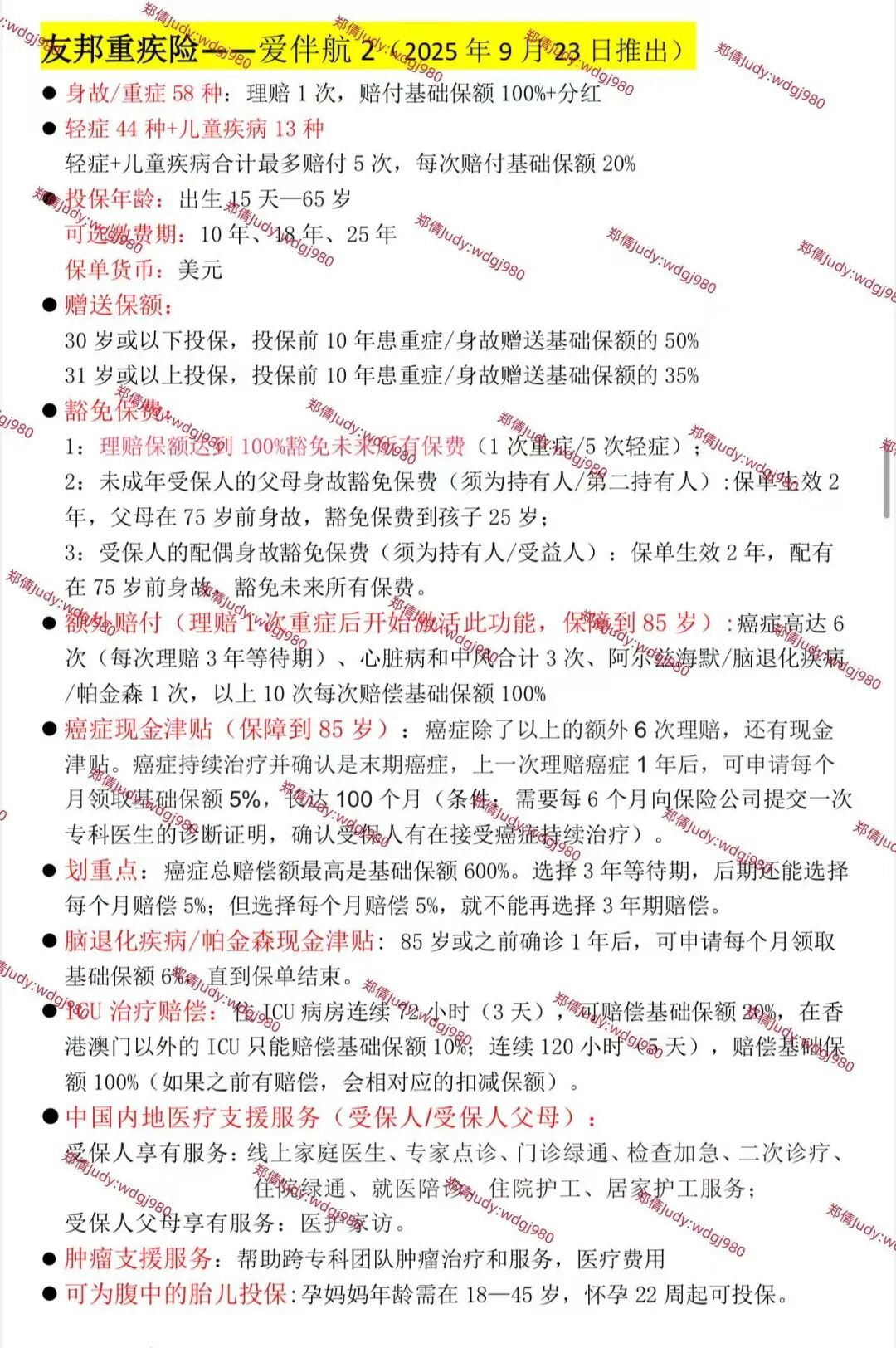
友邦——爱伴航2(2025年9月23日推出)
缴费期:10年 18年 25年
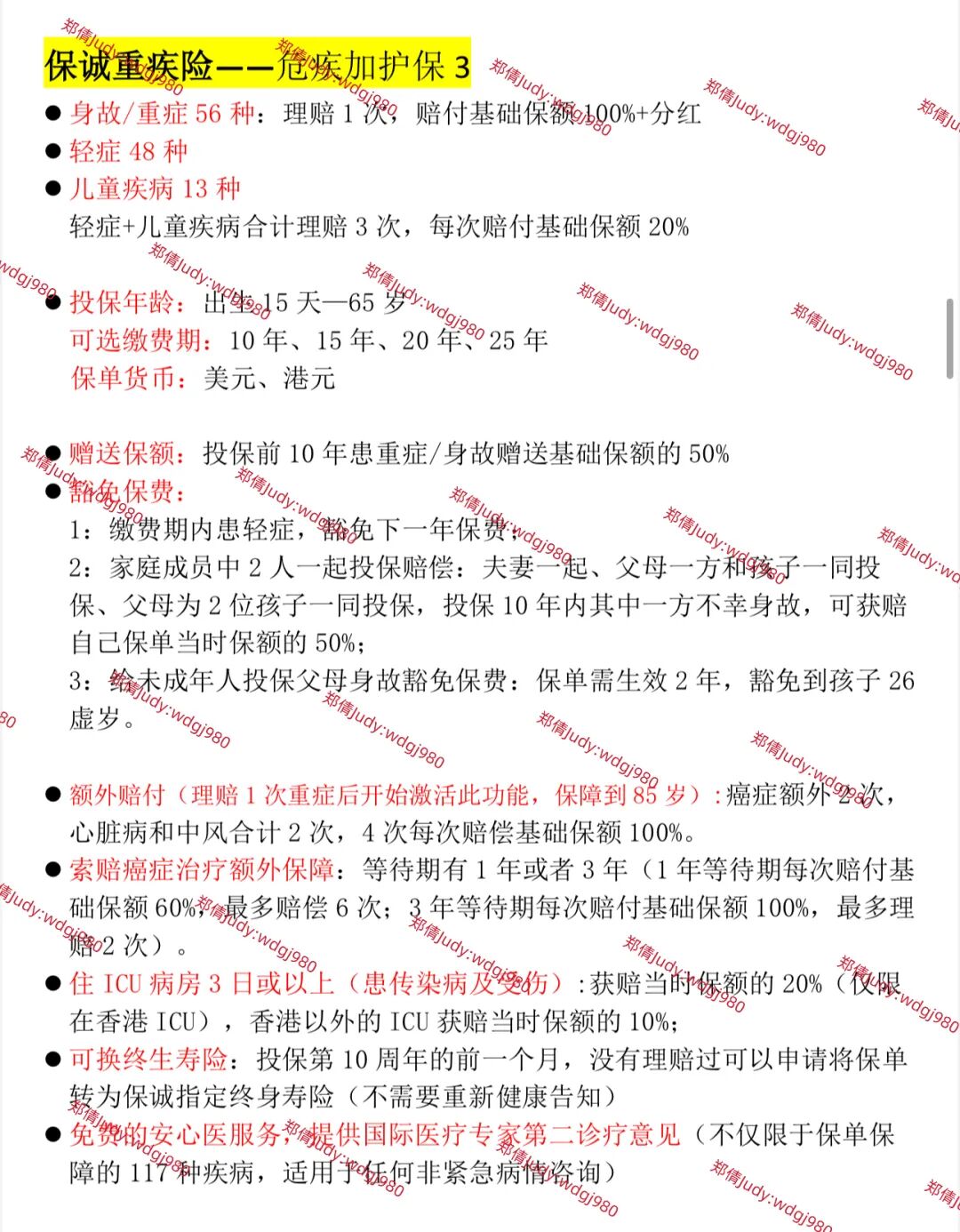
保诚——危疾加护保3(2020年推出)
缴费期:10年 15年 20年 25年
保诚——诚保一生(2023年5月推出)
缴费期:10年 15年 20年 25年
宏利——心爱一家保(2023年9月推出)
缴费期:10年 20年 25年
宏利——守护无间(2022年7月推出)
缴费期:10年 20年 25年
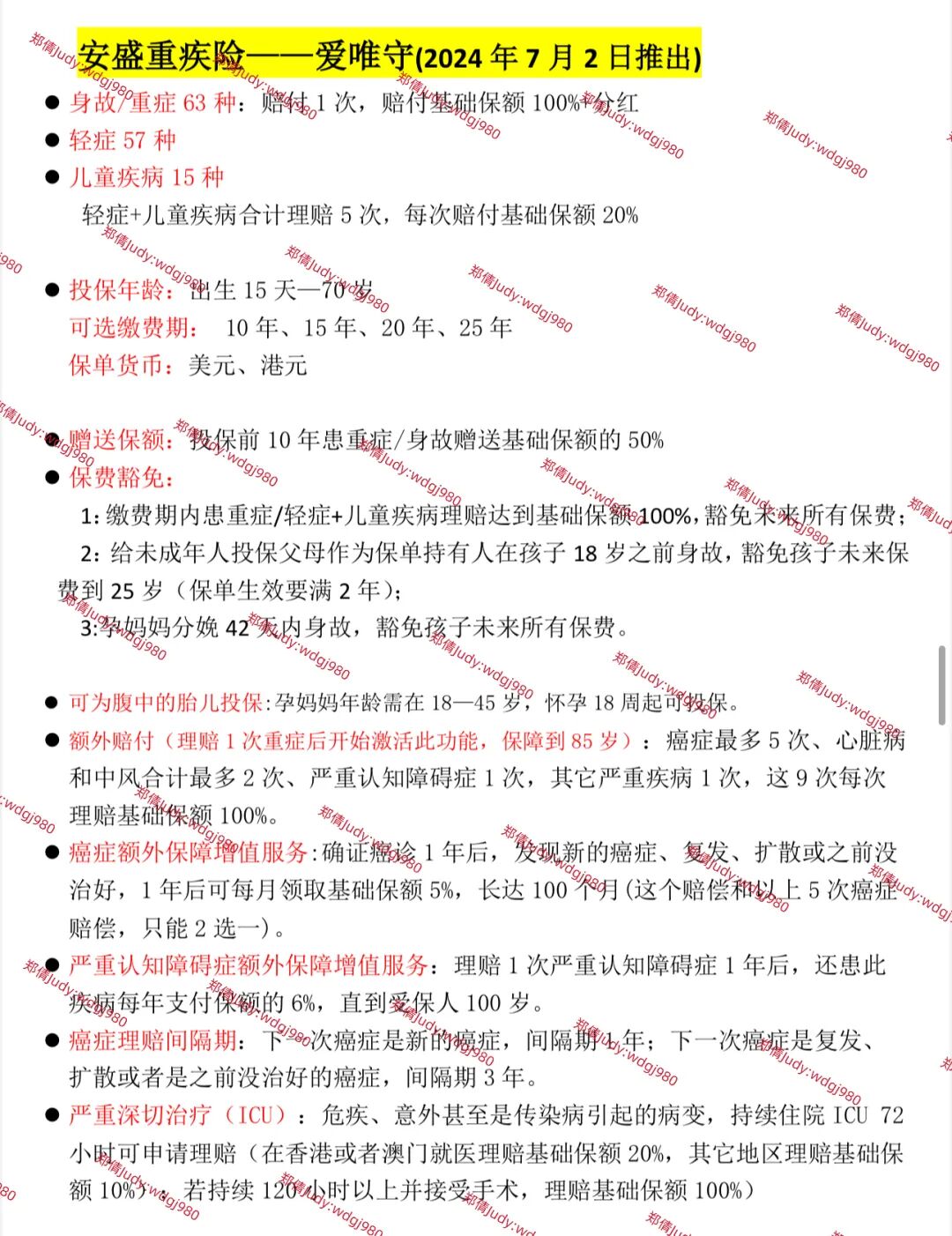
安盛——爱唯守(2024年7月推出)
缴费期:10年 15年 20年 25年
安盛——爱唯守(升级版)(2024年7月推出)
缴费期:10年 15年 20年 25年
7款重疾险性价比最高的是友邦(爱伴航2)/保诚(危疾加护保3)/宏利(守护无间)/安盛(爱唯守)。
做两个版本四款重疾险对比(受保人年龄分别为0岁和32岁)
(提取受保人0岁男,保额20万美元25年缴费计划书数据)
(提取受保人32岁男,无抽烟,保额20万美元缴费期25年计划书数据)
汇总:
1:保障期:都是终身;
2:有分红:友邦、保诚、安盛都是投保第5年开始分红,宏利是投保第3年开始分红(分红都是不确定的);
3:投保后患重症/身故理赔:基础保额+赠送的保额+分红(基础保额和赠送的保额是确定的,分红是不确定的,计划书上写的分红只是预期而已);
4:赠送保额:4款投保前10年都是赠送基础保额的50%(友邦的受保人投保时超过30岁,前10年只赠送基础保额35%);
5:重症都是赔偿1次,轻症+儿童疾病是赔付多次(有3次,4次、5次,温馨提示轻症不管是理赔3次还是5次,本质上是一样的,因为没什么概率能理赔3次轻症,更不要说5次);
重症理赔:基础保额+赠送的保额+分红
每次轻症理赔:基础保额20%
6:都有癌症、心脏病、中风额外赔偿(保障期截止到85岁),理赔1次重症后开始激活此功能。
四款产品保障详情
哪一款最好呢?
答:每一款产品都有客户投保,最主要还是看您最看重什么。您是喜欢保费最低?分红最高?还是某款产品的保障详情呢?根据过往客户咨询经验,大部分客户更偏向于身边朋友买什么他们买什么,买保险大都对品牌忠诚度较高。
没有一款产品能满足所有客户的需求,各有利弊。想要找品牌知名度高,保费最便宜,分红增长最高,保障最全,这4项都满足的重疾险,目前市面上没有一款重疾险能满足。
我们可以按照您的年龄、性别、保额、缴费期为您出多家保险公司计划书,供您参考对比。
买重疾险是投保时年龄越大保费越贵,如果您对自己年龄的保费没概念,先出10万美元保额,25年缴费期您看下每年保费,您再按照自己的保费预算调整保额或者缴费期。
确定了保额和缴费期算出保费,最后再来筛选产品。
END
扫码添加客服微信
免费提供专业的咨询服务
香港和澳门21家保险公
天涯海角也要找到Ni:
2026年,香港四大保险公司重疾险对比
中发现Ni:
2026年,香港四大保险公司重疾险对比
中发现Ni:
2026年,香港四大保险公司重疾险对比
中发现Ni:
2026年,香港四大保险公司重疾险对比
中发现Ni:
2026年,香港四大保险公司重疾险对比
中发现Ni:
2026年,香港四大保险公司重疾险对比
中发现Ni:
2026年,香港四大保险公司重疾险对比
回复
使用道具
举报
发布主题
返回列表
高级模式
B
Color
Image
Link
Quote
Code
Smilies
您需要登录后才可以回帖
登录
|
立即注册
本版积分规则
发表回复
回帖后跳转到最后一页
浏览过的版块
国开电大开放大学形考作业
返回顶部
返回列表