设为首页
收藏本站
搜索
热搜:
活动
交友
discuz
本版
帖子
用户
登陆
注册
财经
优好知识网
BBS
快速发布
个人中心
今日签到
私信列表
消息中心
搜索全站
扫码关注官方微信
扫码下载APP
返回顶部
优好知识网(uhzs.com)
›
资讯
›
财经
›
香港保险2025年12月第四季优惠大全来啦!
热门问答
更多热门问答
2025年福建南平邵武市新任教师招聘26人公告
2024下半年海南事业单位联考公告汇总 11月2
2025年洛阳宜阳县选聘县属国有集团公司部长
2025中煤华中能源有限公司第四次公开招聘公
2025年阜阳市妇女儿童医院人员招聘30名公告
2024年福建省宁德市劳务派遣有限公司招聘14
浙江国企招聘-2025浙江海港内河航运有限公
2025福建南平光泽县中小学新任教师招聘42人
2025年甘肃省定西市临洮县中医院招聘编外临
2025福建漳州市南靖县老年大学兰馨艺术团舞
技术文章
更多技术文章
RafaelIdorb
2025年福建南平邵武市新任教师招聘26人公告
KevinUnani
2024下半年海南事业单位联考公告汇总 11月2
Tracyrat
2025年洛阳宜阳县选聘县属国有集团公司部长
RafaelIdorb
2025中煤华中能源有限公司第四次公开招聘公
RafaelIdorb
2025年阜阳市妇女儿童医院人员招聘30名公告
RafaelIdorb
2024年福建省宁德市劳务派遣有限公司招聘14
Tracyrat
浙江国企招聘-2025浙江海港内河航运有限公
KevinUnani
2025福建南平光泽县中小学新任教师招聘42人
KevinUnani
2025年甘肃省定西市临洮县中医院招聘编外临
KevinUnani
2025福建漳州市南靖县老年大学兰馨艺术团舞
友情链接
返回列表
香港保险2025年12月第四季优惠大全来啦!
0
回复
35568
查看
[复制链接]
KevinUnani
当前离线
积分
219071
KevinUnani
7万
主题
7万
帖子
21万
积分
论坛元老
论坛元老, 积分 219071, 距离下一级还需 9780928 积分
论坛元老, 积分 219071, 距离下一级还需 9780928 积分
积分
219071
发消息
KevinUnani
Lv.8
显示全部楼层
发表于 2025-12-30 14:25:15
|
阅读模式
今天为挚爱各国读者分享2025年第四季各大香港保险公司优惠信息。包括几大主流香港保险公司,以及多款热销香港保险产品,请您收藏!
2025年第四季香港保险优惠详情
首先为读者介绍香今年香港最热销AIA香港友邦保险公司盈御3、环宇盈活、爱伴航等计划优惠详情
一文看懂香港友邦保险盈御多元货币计划3(视频)
香港AIA友邦保险环宇盈活计划一文看懂
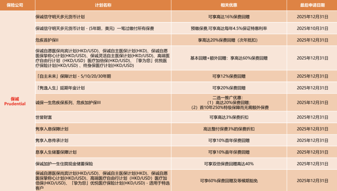
其次为您介绍香港保诚保险公司信守明天、危疾加护保、诚保一生等计划之优惠
香港保诚信守明天案例分享,买香港保险可避免娃哈哈式争产吗?(视频)
香港宏利保险公司宏挚传承等计划优惠颇有诚意,宏利环球货币计划、活耀人生危疾保PRO等均有优惠
香港富卫人寿盈聚天下、危疾优易保、危疾应援保等计划均可享优惠
香港AXA安盛保险公司安进、挚汇、盈家等计划均有优惠
香港万通富饶千秋、万通延期年金3、首选危疾加护保等计划均有优惠
香港永明万年青星河尊享&星河传承、永越多元货币保险计划2等计划均有优惠
中国人寿(海外)丰饶传承储蓄保险计划 III 、傲珑盛世储蓄保险计划等计划均有优惠
立桥保险之智选储蓄保、息享年年、世代等计划均有优惠
中国太平洋保险金如意储蓄保险、颐养天年延期年金、世代臻享储蓄寿险等计划均有优惠
忠意启航首富、跨越创富保、灵活升誉保等计划均有优惠
联络我们微信:188723870 或 852 97975076,您还有机会享有iPhone 17等丰厚礼品的机会哦!
天涯海角也要找到Ni:
香港保险2025年12月第四季优惠大全来啦!
中发现Ni:
香港保险2025年12月第四季优惠大全来啦!
中发现Ni:
香港保险2025年12月第四季优惠大全来啦!
中发现Ni:
香港保险2025年12月第四季优惠大全来啦!
中发现Ni:
香港保险2025年12月第四季优惠大全来啦!
中发现Ni:
香港保险2025年12月第四季优惠大全来啦!
中发现Ni:
香港保险2025年12月第四季优惠大全来啦!
回复
使用道具
举报
发布主题
返回列表
高级模式
B
Color
Image
Link
Quote
Code
Smilies
您需要登录后才可以回帖
登录
|
立即注册
本版积分规则
发表回复
回帖后跳转到最后一页
浏览过的版块
国开电大开放大学形考作业
返回顶部
返回列表