返回顶部
友情链接

揭秘香港保险:特点、优势与七大常见误区(专业顾问干货科普)

0
回复
70949
查看
[复制链接]

7万

主题

7万

帖子

21万

积分

论坛元老

Rank: 8Rank: 8

积分
218963
TracyratLv.8 显示全部楼层 发表于 2025-12-26 07:27:44 |阅读模式
随着全球资产配置和⾝份规划热潮的兴起,⾹港保险再次成为⾼净值家庭关注的焦点。然⽽,围绕⾹港保险的各种信息⻥⻰混杂,真假难辨。作为⼀名深耕⾹港市场的专业顾问,我们今天不谈具体产品,只⽤⼲货,为你深度解析⾹港保险的核⼼特点,并针对七⼤常⻅误区进⾏专业辟谣,助你做出最清晰、最理性的决策。

⼀、⾹港保险的“三⾼⼀低”核⼼特点

⾹港保险市场拥有超百年的历史,其产品设计和监管体系体现出鲜明的国际化特征。

1. ⾼度国际化的货币选择

• ⼲货: ⾹港保险产品普遍⽀持多币种投保和理赔,其中以国际货币计价的保单最为常⻅。部分产品甚⾄提供多元货币转换功能,允许投保⼈在保单有效期内,根据需求转换保单的计价货币单位。

• 优势: 这使得⾹港保险成为全球资产配置的重要⼯具,有效对冲单⼀货币的汇率⻛险,确保财富的购买⼒在全球范围内得到保障。

2. ⾼度的法律保障与监管严谨性

• ⼲货: ⾹港保险业受独⽴监管机构的严格监管,所有保单均受⾹港法律保护。⾹港保险业奉⾏“最⾼诚信原则”,要求投保⼈如实告知健康状况,同时也要求保险机构严格履⾏合同义务。

• 优势: 严格的监管和成熟的法律体系,为投保⼈提供了⾼度的信⼼和保障。

3. ⾼度的保障杠杆与全球医疗覆盖

• ⼲货: 由于⾹港⼈均寿命⻓、医疗⽔平⾼,保险机构的⻛险精算模型不同,使得同等保额下,⾹港重疾险和寿险的保费相对更具竞争⼒。同时,许多医疗险和重疾险提供全球范围内的医疗保障,不限制就医地点。

• 优势: 以更低的成本获得更⾼、更⼴的保障,满⾜有海外就医、留学或移⺠需求的⼈⼠。

4. 低⻔槛的资产传承

• ⼲货: ⾹港寿险产品具有⾼额⾝故赔偿和保单信托功能,可以实现指定受益⼈、分期给付等灵活的财富传承安排,且⽆需缴纳遗产税。

• 优势: 成为⾼净值家庭实现财富安全、有序、私密传承的有效⼯具。

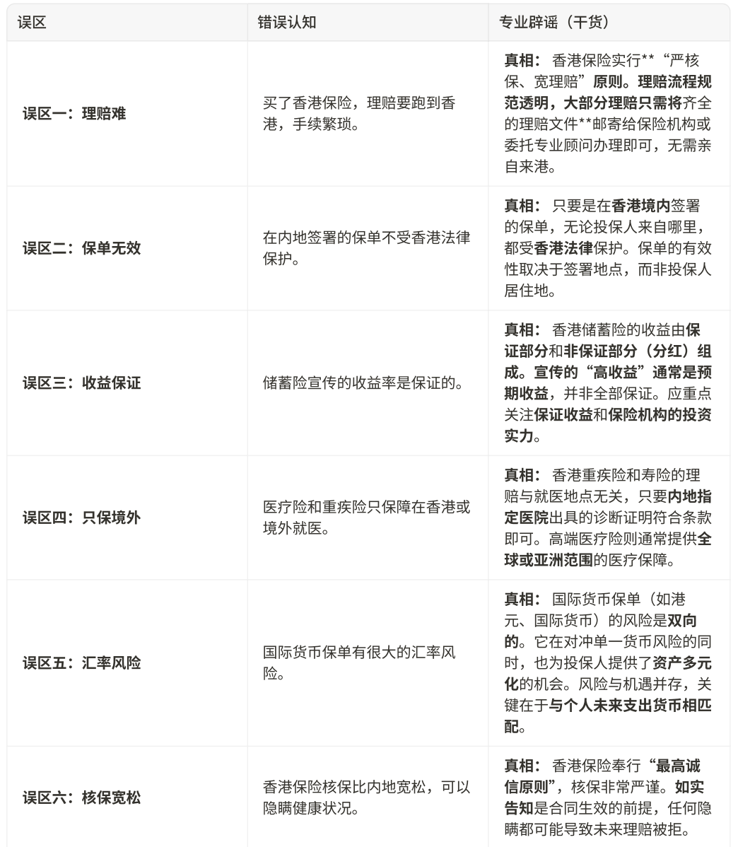
⼆、专业辟谣:七⼤常⻅误区解析

w1.jpg

w2.jpg

三、专业顾问的价值:让规划更清晰

⾹港保险是家庭财富规划中的重要⼀环,但其复杂性也要求投保⼈必须具备专业的知识。

我们的价值:

1. 中⽴分析: 帮助你理解不同产品的概念差异和选择逻辑,避免被误区和⽚⾯信息误导。

2. 需求匹配: 结合你的⾝份规划、家庭结构和财务状况,为你量⾝定制最合适的保障⽅案。

3. 全程服务: 提供从投保、核保到理赔的全流程专业服务,确保你的权益得到最⼤保障。

点赞关注Lexie,获取⼀份《⾹港保险常⻅误区与专业解答清单》,并预约⼀次“健康保障与财富配置”三位⼀体的规划咨询。


回复

使用道具 举报

您需要登录后才可以回帖 登录 | 立即注册

本版积分规则

优好知识网 是一个聚焦知识付费的平台,包括在线教育、文档下载、作业答案、网课答案、考试资料、形考任务答案、行业资料、毕业论文、同时还包括问答平台、资料文库、课件下载等,是一个综合在线学习知识分享交流平台。
  • 官方手机版

  • 微信公众号

  • 商务合作