设为首页
收藏本站
搜索
热搜:
活动
交友
discuz
本版
帖子
用户
登陆
注册
财经
优好知识网
BBS
快速发布
个人中心
今日签到
私信列表
消息中心
搜索全站
扫码关注官方微信
扫码下载APP
返回顶部
优好知识网(uhzs.com)
›
资讯
›
财经
›
离岸公司投保香港保险:避税误区与合规筹划指南 ...
热门问答
更多热门问答
2025年辽宁省人民医院面向社会集中招聘合同
2025广西姆洛甲文化旅游投资有限公司公开招
2025年浙江省中医院招聘劳务派遣岗位20人公
2025香港中文大学(深圳)海内外优秀人才招
2025广西玉林市陆川县中医院(第二批)公开
2025内蒙古伊利实业集团股份有限公司招聘公
2025内蒙古鄂尔多斯市天安公交集团招聘20人
2024年湖南事业单位招聘公告汇总(9月)
2024年宁夏事业单位招聘公告汇总(9月)
2024年陕西事业单位招聘公告汇总(9月)
技术文章
更多技术文章
KevinUnani
2025年辽宁省人民医院面向社会集中招聘合同
KevinUnani
2025广西姆洛甲文化旅游投资有限公司公开招
Tracyrat
2025年浙江省中医院招聘劳务派遣岗位20人公
KevinUnani
2025香港中文大学(深圳)海内外优秀人才招
Tracyrat
2025广西玉林市陆川县中医院(第二批)公开
KevinUnani
2025内蒙古伊利实业集团股份有限公司招聘公
RafaelIdorb
2025内蒙古鄂尔多斯市天安公交集团招聘20人
Tracyrat
2024年湖南事业单位招聘公告汇总(9月)
KevinUnani
2024年宁夏事业单位招聘公告汇总(9月)
RafaelIdorb
2024年陕西事业单位招聘公告汇总(9月)
友情链接
返回列表
离岸公司投保香港保险:避税误区与合规筹划指南
0
回复
91057
查看
[复制链接]
KevinUnani
当前离线
积分
219311
KevinUnani
7万
主题
7万
帖子
21万
积分
论坛元老
论坛元老, 积分 219311, 距离下一级还需 9780688 积分
论坛元老, 积分 219311, 距离下一级还需 9780688 积分
积分
219311
发消息
KevinUnani
Lv.8
显示全部楼层
发表于 2025-12-18 02:26:10
|
阅读模式
中国税务居民海外收入的纳税痛点
中国税务居民需就海外收入依法纳税。以香港外贸、跨境电商企业为例,公司税后利润分红转入个人账户,需按 20% 缴纳个税(如 1000 万元利润分红需缴 200 万元)。
过往监管宽松,多数经营者未将个税计入成本;如今金税四期、CRS 大数据监管落地,个人税务信息透明度提高,漏缴个税将面临补缴税款与高额罚款。
但若利润长期留存公司账户,既难产生有效收益,还可能被认定为 “受控外国企业”,存在罚款风险。
在此背景下,“离岸公司投保香港保险” 成为合规税务优化的热门选择。需明确的是,保险本身无直接避税功能,但通过科学架构设计,可实现减税或税务递延的目标。
税务优化实操的三种常见方式通过离岸公司投保进行税务筹划的核心是改变资产的持有方式,常见的有三种方式,要员保单+身份规划,员工福利、公司付费。1、要员保单+税务身份规划
核心思路为 “离岸公司作为投保主体 + 被保人完成税务身份转换”,进而规避股息红利个税。
实际应用场景:跨境电商创业者王总旗下的香港公司,缴清企业利得税后,账户内留有 200 万美元税后利润。
若按常规分红流程转入个人账户,需缴纳 20% 的个税(合计 40 万美元);
若通过离岸公司配置要员保单,可实现节税目标:由香港离岸公司担任投保人,王总之子(小王总)作为被保人,受益人为该离岸公司。
待小王总后续成功转为香港税务居民后,将保单持有人变更为个人 —— 依据香港税法规定,香港税务居民取得的分红所得无需缴纳个人所得税,因此该笔资产无需缴纳股息红利个税。
方案测算:假设保单为年缴 30 万美元、缴费期 5 年(总保费 150 万美元),相较于直接分红,可全额节省 30 万美元的个税支出。
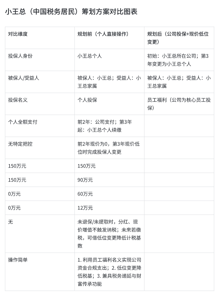
2、员工福利+现价低的时候更改投保人
该方式适用于无税务身份转换计划、始终为中国税务居民的被保人。
实操流程:以公司为投保人,目标对象为被保人、其家属为受益人;在保单前 3 年现金价值低位期(通常前两年为 0)完成投保人变更,后续保费由个人续缴。
效果分析:以 150 万美元总保费保单为例,规划前缴税基数为 150 万美元,变更后降至 90 万美元,直接减少 60 万美元税基,对应减税 12 万美元。
目前该模式缴税规则暂无明确政策界定,即便后续政策调整要求缴税,也因税基大幅降低减轻税负,同时实现税务递延。
3、公司付费+个人借款操作模式简洁明了:个人按常规流程投保香港保险,保费通过向所属离岸公司借款的方式支付。该模式虽无法降低应缴税额,但能延缓税款缴纳的时间节点,有效缓解短期资金压力。
政策风险与合规性解读
上述优化方案的合规性需以中港两地税法为核心依据,核心风险聚焦于三点,且均有明确政策支撑:
1、企业支付保费的涉税认定(风险为零)
香港税务局明确:企业为要员或员工投保的保费属“资本性支出”,无需缴税。该规定可官网验证,操作完全合规。
2、如果转为香港税务居民,变更投保人为什么不用交税?根据香港税法,如果是香港税务居民,分红是没有个人所得税的,所以要员保单,要员后续转为香港身份,那么就不需要交个人所得税(股息红利)。
3、员工福利模式的缴税定性风险(风险等级中低)
政策空白说明:对于“现金价值低位时变更投保人”这一操作,目前尚无明确的缴税细则,但税务部门有可能按照“实质重于形式”的准则,将其界定为“变相分红”或“财产转移”。
风险可控性分析:即便后续政策明确该操作需缴纳税款,由于变更节点保单现金价值处于低位,计税基数会远低于初始保费金额,整体税负水平仍在可控范围内;且当前政策未对税款追溯年限作出明确规定。
小结:离岸公司投保香港保险方案的核心政策支撑,在于我国目前尚未对保单增值部分征收资本利得税,保险规划仍处于政策红利阶段,这也是该合规优化方案成立的关键前提。
如果想了解更多内容,可以扫码交流
天涯海角也要找到Ni:
离岸公司投保香港保险:避税误区与合规筹划指南
中发现Ni:
离岸公司投保香港保险:避税误区与合规筹划指南
中发现Ni:
离岸公司投保香港保险:避税误区与合规筹划指南
中发现Ni:
离岸公司投保香港保险:避税误区与合规筹划指南
中发现Ni:
离岸公司投保香港保险:避税误区与合规筹划指南
中发现Ni:
离岸公司投保香港保险:避税误区与合规筹划指南
中发现Ni:
离岸公司投保香港保险:避税误区与合规筹划指南
回复
使用道具
举报
发布主题
返回列表
高级模式
B
Color
Image
Link
Quote
Code
Smilies
您需要登录后才可以回帖
登录
|
立即注册
本版积分规则
发表回复
回帖后跳转到最后一页
返回顶部
返回列表