返回顶部
友情链接

买香港保险,钱怎么出去和进来?

0
回复
43445
查看
[复制链接]

7万

主题

7万

帖子

22万

积分

论坛元老

Rank: 8Rank: 8

积分
220292
TracyratLv.8 显示全部楼层 发表于 2025-12-3 18:33:11 |阅读模式
w1.jpg

澳幸国际

全球中高净值家庭的跨境一站式服务平台

随着香港保险在内地居民中的认可度不断提升,越来越多人选择赴港投保。香港保监局数据,2024年香港个人新单总保费高达2198亿港元,创历史新高!其中,内地访客赴港投保628亿港元。

而内地投保人关注的核心问题,无疑就是跨境资金的合法合规流转。包括投保时的资金出境,以及后续理赔金、分红金的入境。

今天根据最新市场实践与政策动态,为大家梳理清晰可落地的资金流转路径。

1

钱如何出去?

资金出境需在外汇管理框架内操作,以下6种方式可根据投保金额灵活选择。

个人跨境汇款

国家外汇管理条例规定,居民个人每人每年都有等值5万美元结购汇便利化额度。

w2.jpg

内地居民凭身份证即可在银行APP完成购汇(人民币换外币)与转汇(外币转至香港银行账户),全程无需额外证明材料。

操作指南之前文章有详细步骤指引,可以回顾参考:

中国银行、招商银行跨境汇款攻略

工商银行跨境汇款攻略

借用直系亲属外汇额度

根据政策,近亲属可代办结售汇,也可互相转账外汇。因此,若5万美元的便捷额度不足以支付大额保单保费,可合法借用近亲属的个人购汇额度。如配偶、父母、子女等等。

一般只需要提供双方证件、关系证明(户口本、结婚证、出生证)以及委托书。不同城市具体操作可能有差异,建议提前咨询当地银行确认操作细节。

跨境支付通

今年6月央行与香港金管局联合推出的新政,目前内地转香港的支持银行已经从6家扩至11家。只需在APP输入收款方的手机号码或银行账户号码,即可完成汇款,省去购汇的环节,秒到账且0手续费。

单笔限额1万元人民币,日限额5万元人民币。并且占用5万美元额度。

w3.jpg

携带外币现钞出境

还有个办法,去香港投保时顺便肉身背一点现钞过去。不过这种方式仅适合小额保费的补充,大额资金携带不仅不便,还存在安全风险。

根据内地出境规定,内地居民每人每次可携带不超过2万元人民币+等值5000美元的外币现钞,超额需主动向海关书面申报,否则可能面临行政处罚。

w4.jpg

Master/Visa 信用卡支付

使用Master/Visa等国际信用卡刷卡支付,不占用每年5万美元的便捷购汇额度。不过信用卡本身有额度和交易次数的限制,银行也会收取一定比例的手续费。

电子支付与ATM取现

通过支付宝/微信/银行卡在香港消费缴费,同样不占用购汇额度。或可ATM取现,但同样涉及手续费和限额。每人每年仅10万元人民币限额,且是名下所有银行卡合计。

2

钱如何回来?

一般来说,账户内资金可通过以下8种方式合法回流内地。

跨境汇款结汇

这是最常用的回流方式,不过结汇时同样需遵循每人每年5万美元的额度限制。

操作方式简单,只需登录香港银行手机APP或网上银行,直接将外币汇往内地本人银行账户。

以香港招商银行卡为例,可直接在APP内找到 “港币兑换人民币”功能,填写内地账户信息即可完成实时结汇。

w5.jpg

可能会有手续费,不同银行相差几十到几百不等。也有的银行不收,譬如中银同名账户双向都免手续费。

若资金超出额度,可分年度结汇,或留存外币用于境外消费(如留学、旅游、购物等)。

微信/支付宝绑定港卡

目前香港已有5家银行(中国银行香港、中信银行国际、工商银行亚洲、大新银行、招商永隆银行)支持绑定内地微信或支付宝。

w6.jpg

微信需开通 “香港钱包”(与内地钱包独立),支付宝需下载国际版,绑定后支付时系统会自动将港币换算成人民币扣款,不占用外汇额度。

以微信为例,微信搜索“腾讯客服”公众号并关注,然后在对话框输入“香港钱包”就能找到绑定香港银行卡入口,之后按步骤操作即可。

w7.jpg

w8.jpg

w9.jpg

w10.jpg

内地银联POS机刷卡

持有带银联标识的香港储蓄卡(香港大部分主流银行都有),可在内地支持银联支付的POS机上刷卡消费,涵盖买房、买车、医疗、商超购物等多种场景。

刷卡时资金实时结汇,直接扣除香港账户的港币余额,不占用外汇额度,适合大额资金的日常使用与周转。

记得提前了解一下自己的刷卡限额,避免出现单日或单笔刷卡超限。

w11.jpg

有的香港银行APP还做了银联二维码,例如中银香港的「BoC Pay」,工银亚洲的「ICBC Pay」,都可以直接在内地亮银联二维码扫码消费。

w12.jpg

国内银行 ATM 取现

香港银行卡可在境内银联ATM机上提取人民币现金,不占用外汇额度,但有每日取现限额(具体以发卡行为准),且需支付跨行、跨境取现手续费。

取现前需提前开通银行卡的海外提款功能(可通过银行APP或客服热线办理),同时确认ATM机支持银联网络。

内地银行卡直接收汇

通过内地银行接收境外汇款,理赔金、分红金可直接汇入银行卡外币账户。

首先联系内地银行开通个人外币账户,然后将账户账号、户名、银行英文名称、地址、SWIFT代码、银行境外代理行情况等信息告知香港保险公司。

需注意,个人账户每年接收境外汇款的结汇额度仍为等值5万美元。且银行会核查资金的真实性与合法性,一般非贸易、非投资类资金可正常入账。

现金支票托收

若收到香港保险公司开具的港币/美元现金支票,可携带身份证、支票及托收行银行账户,前往四大银行办理托收业务。

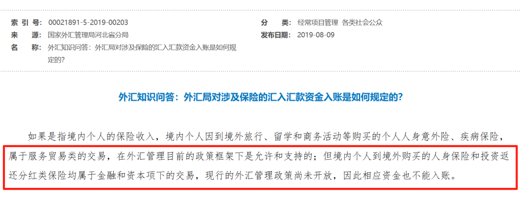
提前确认你投保的保险类别在托收的范围内。根据外汇政策,人身意外险、疾病险等服务贸易类保险的理赔金,可以正常托收。

如果是分红险等属于金融和资本项下的交易,内地银行可能会拒绝托收。且托收时间一般较长,需要45天左右。

w13.jpg

跨境支付通

央行与香港金管局联合推出的新政,不过从香港汇入内地的前提是有香港居民身份证。

香港转内地目前已覆盖20家主流银行。只需在APP输入收款方的手机号码或银行账户号码,即可完成汇款。单日限额1万港元,年额度20万港元/每银行,额度独立于原有每日8万人民币的同名汇款限额。

w14.jpg

境外平台电汇

可将资金先存放于境外平台(如 PayPal),再在后台选择 “电汇至内地银行”,填写账户信息即可。一般3-7天到账,手续费约35美元/次(固定费用,大额转账更划算)。

3

跨境利好

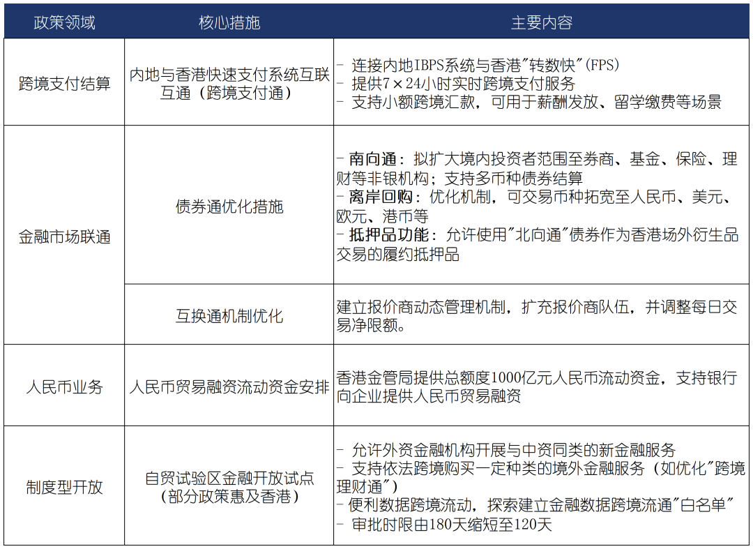
近年来,内地与香港不断深化跨境金融合作,为保险资金流转提供了更多便利,以后只会越来越方便。

w15.jpg

以上,大家可以根据资金大小和使用需求选择合适的方式。也可以咨询专业顾问,协助制定合法可行的个性化资金流转方案。

← 扫码咨询

本文完

回复

使用道具 举报

您需要登录后才可以回帖 登录 | 立即注册

本版积分规则

优好知识网 是一个聚焦知识付费的平台,包括在线教育、文档下载、作业答案、网课答案、考试资料、形考任务答案、行业资料、毕业论文、同时还包括问答平台、资料文库、课件下载等,是一个综合在线学习知识分享交流平台。
  • 官方手机版

  • 微信公众号

  • 商务合作