设为首页
收藏本站
搜索
热搜:
活动
交友
discuz
本版
帖子
用户
登陆
注册
财经
优好知识网
BBS
快速发布
个人中心
今日签到
私信列表
消息中心
搜索全站
扫码关注官方微信
扫码下载APP
返回顶部
优好知识网(uhzs.com)
›
资讯
›
财经
›
年终冲刺倒计时!12月香港保险限时优惠全览,错过再等一年 ...
热门问答
更多热门问答
买香港保险,钱如何出去?如何回来?合法合规
国家开放大学形考任务答案大全《员工招聘与
30年利息差900万!香港保险教你:在通缩地区,
香港保险分红能让年轻人成亿万富翁?别被错
在香港保险经纪与代理人之间,我为什么选择
香港保险,转账和支付保费全流程讲解
2025河南洛阳工业控股集团有限公司招聘2人
2025辽宁中国刑事警察学院招聘高水平运动员
2025福建厦门市集美区新亭小学顶岗教师招聘
2025青海黄南州民族高级中学校园引才1人公
技术文章
更多技术文章
Tracyrat
买香港保险,钱如何出去?如何回来?合法合规
Tracyrat
国家开放大学形考任务答案大全《员工招聘与
Tracyrat
30年利息差900万!香港保险教你:在通缩地区,
KevinUnani
香港保险分红能让年轻人成亿万富翁?别被错
KevinUnani
在香港保险经纪与代理人之间,我为什么选择
KevinUnani
香港保险,转账和支付保费全流程讲解
Tracyrat
2025河南洛阳工业控股集团有限公司招聘2人
RafaelIdorb
2025辽宁中国刑事警察学院招聘高水平运动员
KevinUnani
2025福建厦门市集美区新亭小学顶岗教师招聘
Tracyrat
2025青海黄南州民族高级中学校园引才1人公
友情链接
返回列表
年终冲刺倒计时!12月香港保险限时优惠全览,错过再等一年
0
回复
51423
查看
[复制链接]
RafaelIdorb
当前离线
积分
199151
RafaelIdorb
6万
主题
6万
帖子
19万
积分
论坛元老
论坛元老, 积分 199151, 距离下一级还需 9800848 积分
论坛元老, 积分 199151, 距离下一级还需 9800848 积分
积分
199151
发消息
RafaelIdorb
Lv.8
显示全部楼层
发表于 2025-12-3 10:16:48
|
阅读模式
点击蓝字
关注我们
进入12月,香港保险市场迎来传统的“年末冲刺”阶段。多家主流保险公司及合作银行为吸引客户,推出了颇具诚意的限时优惠方案。此时规划赴港投保,不仅能享受产品本身的长期价值,更能抓住一年一度的额外福利窗口。
我们为您梳理了近期市场上值得关注的核心优惠,助您一目了然,精准把握。
保C「信S明天」预缴利息3.8%/4.5%,12月31日截止;
友B「环Y盈活」「盈Y3」预缴1年和4年利率4.3%和3.8%/4.0%,12月31日截止;
宏L「宏Z传承」预缴利率4.0%/4.5%,26年1月4日截止;
香港忠Y保险「启H创富(卓越版)」预缴利率4.3%,12月31日截止;
周D福人寿「飞Y·盛世」预缴利率高达10.1%,26年1月30日截止;
01忠Y
1、预缴享高达4.3%保证利率
限时:截止到12月31日
①「跨Y创富保2」保证利率达4.1%。②「腾Y保」、「启H创富(卓越版)」保证利率高达4.3%。
2、储蓄险「启H创富卓越版/跨Y创富保2」
限时:2025年10月1日至12月31日
3、危疾计划「跨Y同行/跨Y无限保/加A无限保」
限时:2025年10月1日至12月31日
02友B
1、「盈御3/环宇盈活」预缴享4.3%保证利率
限时:2025年12月1日至2025年12月31日
预缴1年保费(投保时交前2年保费),预缴保证利率4.3%;预缴4年保费(投保时交5年保费),预缴保证利率3.8%/4.0%。
预缴示例:
2、「盈御3&环宇盈活」保费回赠优惠
限时:2025年10月1日至12月31日
优惠:5年缴/10年缴「盈御3」基本保费回赠高达20%,组合保费回赠高达28%;5年缴「环宇盈活」基本保费回赠高达20%,组合保费回赠高达28%。
3、危疾险「爱伴航」系列
限时:2025年11月1日至2025年12月31日
优惠:投保即享3个月基础保费回赠,同时缴付定期保费及额外保费可享8个月的基本优惠,同时投保储蓄险、指定医疗险还可再叠加,可高达20个月!
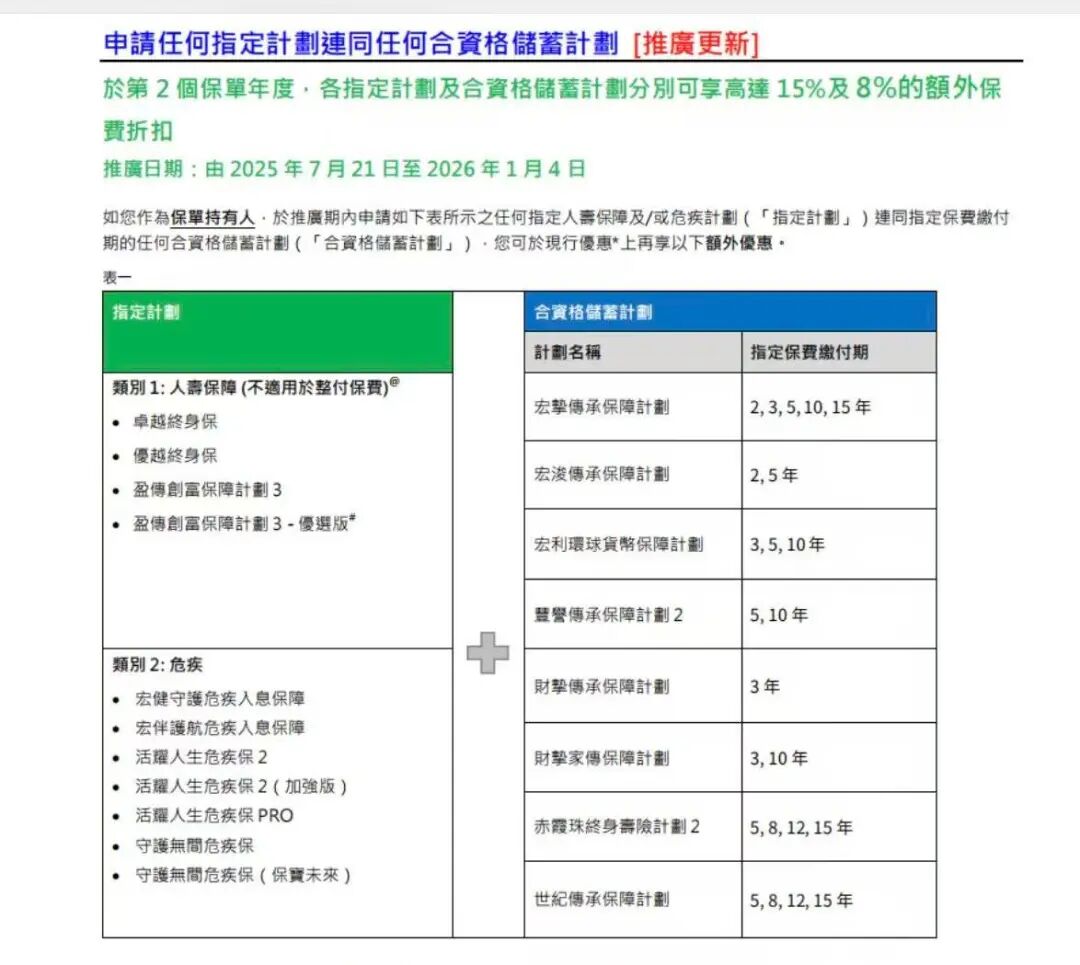
03宏L
1、预缴保证利息达4.5%
限时:2025年12月1日-2026年1月4日(26年4月4日或之前批核)
优惠:预缴5年保费,享高达4.5%保证利率优惠;如果同时投保危疾/人寿,预缴利息额外加0.5%,高达5.0%。
若年度化保费<8万美元,则预缴第2-5年保费均享4.0%利息,相当于首年保费的43.3%;
2、储蓄险「宏挚传承」
限时:至2026年1月4日
①整付:保费折扣优惠可达7%
②5年缴:首两年保费折扣高达18%
③10年/15年缴:首两年保费折扣高达31%
3、组合优惠
限时:2025年7月21日至2026年1月4日
04保C
1、预缴享高达4.5%保证特惠利率
限时:2025年12月1日至12月31日
优惠:投保信S明天,一笔过缴交5年保费,10万以下3.8%,10万以上高达4.5%保证特惠利率。
预缴的保证特惠利息,可在开始交保费时,直接少交。
2、「信守明天多元货币计划」
限时:2025年10月1日至12月31日(2026年1月31日或之前发出)
优惠:投保「信守明天(5年)」,可享高达16%保费回赠
3、重疾险「诚保一生/危疾加护保3」
限时:2025年10月1日至12月31日(2026年2月28日或之前发出)
优惠:高达20%保费回赠或首10年250%特级保障
05周D福人寿
1、预缴优惠:飞扬·盛世2年期预缴利率高达10.1%
限时:2025年10月1日至2026年1月30日(2026年2月27日之前批核)
优惠:「飞扬·盛世」预缴保费可享高达10.1%保证利率优惠。
2、储蓄险「匠心传承2(尊尚版)」
限时:2025年10月1日至12月31日(2026年2月27日或之前批核)
优惠:首两年高达24%保费折扣
3、重疾险「守护家倍198」
限时:2025年10月1日至12月31日(2026年2月27日或之前批核)
优惠:享长达2个月首年保费回赠优惠。
预缴利率下调仍在进行时,近期人民币汇率持续走强,抓住年末投保窗口期。有任何港险方面的疑问或需求,欢迎随时联系众睿港险团队!
本文所有图片及部分文字来源于网络,仅做分享所用。
版权归原作者如有任何不妥,请联系小编删除,谢谢!
在看点这里
天涯海角也要找到Ni:
年终冲刺倒计时!12月香港保险限时优惠全览,错过再等一年
中发现Ni:
年终冲刺倒计时!12月香港保险限时优惠全览,错过再等一年
中发现Ni:
年终冲刺倒计时!12月香港保险限时优惠全览,错过再等一年
中发现Ni:
年终冲刺倒计时!12月香港保险限时优惠全览,错过再等一年
中发现Ni:
年终冲刺倒计时!12月香港保险限时优惠全览,错过再等一年
中发现Ni:
年终冲刺倒计时!12月香港保险限时优惠全览,错过再等一年
中发现Ni:
年终冲刺倒计时!12月香港保险限时优惠全览,错过再等一年
回复
使用道具
举报
发布主题
返回列表
高级模式
B
Color
Image
Link
Quote
Code
Smilies
您需要登录后才可以回帖
登录
|
立即注册
本版积分规则
发表回复
回帖后跳转到最后一页
浏览过的版块
国开电大开放大学形考作业
返回顶部
返回列表