设为首页
收藏本站
搜索
热搜:
活动
交友
discuz
本版
帖子
用户
登陆
注册
财经
优好知识网
BBS
快速发布
个人中心
今日签到
私信列表
消息中心
搜索全站
扫码关注官方微信
扫码下载APP
返回顶部
优好知识网(uhzs.com)
›
资讯
›
财经
›
年末最后上车机会!香港保险12月优惠加码,预缴利率+回赠 ...
热门问答
更多热门问答
2026贵州毕节金沙县人民医院及医共体成员医
2025年湖州长兴县急救中心招聘编外人员2人
2025年湖州长兴县人民医院招聘编外工作人员
2025年甘肃省中材科技(酒泉)风电叶片有限
2026年甘肃定西岷县招聘城镇公益性岗位人员
2025北京市第五十七中学招聘教师10人公告
吉水县商务局编外工作人员招聘公告
2024年河北唐山市直事业单位第二批选调报名
2025北京市丰台区外国语学校春季招聘14人公
2026福建厦门海沧御林军保安服务有限公司公
技术文章
更多技术文章
RafaelIdorb
2026贵州毕节金沙县人民医院及医共体成员医
RafaelIdorb
2025年湖州长兴县急救中心招聘编外人员2人
KevinUnani
2025年甘肃省中材科技(酒泉)风电叶片有限
Tracyrat
2026年甘肃定西岷县招聘城镇公益性岗位人员
RafaelIdorb
2025北京市第五十七中学招聘教师10人公告
RafaelIdorb
吉水县商务局编外工作人员招聘公告
Tracyrat
2024年河北唐山市直事业单位第二批选调报名
Tracyrat
2025北京市丰台区外国语学校春季招聘14人公
KevinUnani
2026福建厦门海沧御林军保安服务有限公司公
KevinUnani
2025广东深圳市南山实验教育集团西丽湖学校
友情链接
返回列表
年末最后上车机会!香港保险12月优惠加码,预缴利率+回赠福利抢先看
0
回复
22253
查看
[复制链接]
KevinUnani
当前离线
积分
219776
KevinUnani
7万
主题
7万
帖子
21万
积分
论坛元老
论坛元老, 积分 219776, 距离下一级还需 9780223 积分
论坛元老, 积分 219776, 距离下一级还需 9780223 积分
积分
219776
发消息
KevinUnani
Lv.8
显示全部楼层
发表于 2025-12-2 15:37:07
|
阅读模式
年末优惠窗口期转瞬即逝,香港保险凭借稳定的保证收益和丰厚优惠,成为资产保值增值的优选。12月作为年度政策调整前的最后机会,不管是稳健理财还是强化保障,都能找到适配方案,赶紧收藏这份年末优惠攻略!
左右滑动查看优惠详情
12月关键调整如下:1.宏L预缴利率调整:由4.5%-4.8%→4.0%-4.5%2.万T预缴利率首年调整为7.2%,后4年利率仍为3.2%不变
友邦保险
「盈御 3 / 环宇盈活」预缴专场
预缴5年全期保费,利率锁定3.8%/4.0%(12月31日截止),预缴 1年保费(即投保时交前2年保费)利率达4.3%!
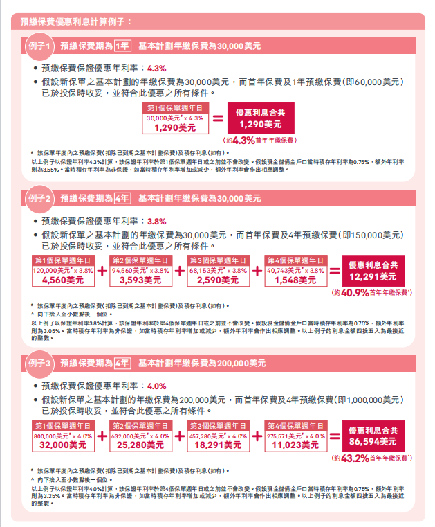
预缴示例:
保费回赠「加码暴击」
「盈御 3」5 年缴/10年缴基本保费回赠高达20%,组合投保更享28% 回赠「环宇盈活」5 年缴回赠直接拉满20%(12月31日截止),真金白银抵扣保费!
一次性缴付保费甚至最高可达7%保费折扣
危疾险「爱伴航」隐藏福利
单买享 3 个月保费回赠,组合投保最高拿8 个月回赠,相当于近一年保费「半买半送」!
宏利保险
预缴利息「叠 buff」
预缴 5 年保费享 4.8% 利率,若同时投保危疾 / 人寿,利率直飙5.3%(11 月13日截止)!
年度化保费<8 万美元,预缴利息相当于首年保费的43.3%。
年度化保费≥8 万美元,预缴利息相当于首年保费的55.2%!
储蓄险「阶梯式折扣」
整付保费优惠折扣最高可达7%
2年缴首年保费折扣最高达5%
3年缴首年保费折扣最高达11%
5 年缴首两年保费折扣最高达18%
10 年 / 15 年缴首两年折扣最高达31%,缴费期越长,省钱力度越狠!
指定危疾计划福利最高可享首年10%+次年10% 保费折扣优惠
其他额外组合优惠(2025年7月21日至2026年1月4日)同一投保人购买指定合资格产品,除原有优惠以外还可享第二年最高达15%/10%保费折扣优惠。
保诚保险:预缴 + 回赠「双杀」,危疾保障「超纲」!
预缴利率「3.8%/4.8%」(2025年12月1日至12月30日)一次性缴 5 年保费,低利率档 3.8%(相当于首年保费 35%),高利率档 4.5%(相当于首年保费 41%),直接抵扣保费
保费回赠「加码暴击」「信守明天」5 年缴基本保费回赠高达16%
「世誉财富」保费优惠
成功投保该计划最高可得3%保费折扣
危疾险「保障翻倍」
「诚保一生」等产品享20% 保费回赠,或首 10 年190% 特级保障!
万通保险
「富 R 万家 BIS」王炸组合
预缴利率最高达7.2%(2026年1月2日截止)
2年缴保费折扣合计高达8%,5 年缴保费折扣合计高达28%,10年缴保费折扣合计高达30%
「万通危疾加护保(标准版/优越版)/万通危疾爱护保」首 3 年每年享 5%-10% 保费折扣,若同时投保储蓄险(如「富饶千秋」),第四、五年额外享 5%-20% 折扣,总折扣最高 50%;首 15 年额外保障最高 80%(30 岁以下投保)
安盛保险
「盛利·至尊2(5 年期)」保证利率优惠
预缴优惠+保费回赠:最高可达80%首年保费!
「挚汇(5 年期)」保证利率优惠
预缴优惠:可享保证利率4.5%!
保费优惠:成功投保可享最高26%(5年缴)/28%(10年缴) 保费回赠。
「盈家/尊尚盈家」
预缴优惠:可享4.5%保证利率优惠。
保费优惠:成功投保最高可享5%保费回赠。
「爱唯守/爱唯守升级版」
永明保险
储蓄险「万年青・星河尊享 II / 万年青・星河传承 II」重磅福利
基本回赠:5 年缴保费回赠高达28%,真金白银返还;2 年缴也有 4.8%的保费回赠 ,直接抵扣保费超实在!
永续优惠:5 年缴预缴保证利息首年5.5%,后续年份4.8%;
2 年缴预缴保证利息首年5.5%,稳健增值不间断。
「优月储蓄计划」
保费优惠:成功投保可享最高2% 保费回赠。
「永明万家康危疾保障系列」
保费优惠:成功投保可享最高4个月保费回赠。
周大福保险
「飞扬盛世」2 年缴
预缴全期保费享 10.1% 保证年利率(年缴≥10 万美元),年缴<10 万美元享 5% 利率,是短期高息配置的稀缺选择。
「匠心」系列预缴优惠(2025 年12月 31日截止)
优惠:5年缴预缴利率直接最高给到4.5%
「匠心传承2(尊尚版)」(5年缴)
保费优惠:成功投保可享最高24% 首年保费回赠。
「守护家倍198」(危疾保)
保费优惠:成功投保可享最高4个月首年保费回赠。
富卫保险
「盈聚天下 II」(5年缴)
预缴优惠:可享4.75% 保证年利率优惠。
保费优惠:
2年缴:可享首年3.25%保费折扣
5年缴:最高可享首年+次年21%保费折扣
危疾应援保系列
保费优惠:成功投保可享最高3个月保费折扣优惠。
需注意优惠活动时间限制,抓住机会享受更多福利。
【免责声明】本文信息基于公开内容整理,仅为参考,不构成任何投保建议、要约或承诺。保险产品条款、优惠政策以保司官方最新规定为准,可能随时调整,敬请留意。投保前请仔细阅读产品条款,结合自身风险承受能力和需求决策,必要时咨询专业顾问。本文不对信息准确性、完整性负责,因依据本文内容决策产生的任何损失,不承担相关责任
香港将新增 4 所大学!2026 年港校圈迎来大扩容,升学机会翻倍!
汇丰香港开户升级:内地预申请,90 天到港 App 激活(极简攻略)
太保「鑫 X 伴」终身年金险,2.5% 保证收益锁定 130 年
万T「富R万家」重磅上线!6.5% 顶峰收益 + 全能传承,解锁财富新范式
香港保险 25 个常见疑问全解答!低利率时代资产配置必看
天涯海角也要找到Ni:
年末最后上车机会!香港保险12月优惠加码,预缴利率+回赠福利抢先看
中发现Ni:
年末最后上车机会!香港保险12月优惠加码,预缴利率+回赠福利抢先看
中发现Ni:
年末最后上车机会!香港保险12月优惠加码,预缴利率+回赠福利抢先看
中发现Ni:
年末最后上车机会!香港保险12月优惠加码,预缴利率+回赠福利抢先看
中发现Ni:
年末最后上车机会!香港保险12月优惠加码,预缴利率+回赠福利抢先看
中发现Ni:
年末最后上车机会!香港保险12月优惠加码,预缴利率+回赠福利抢先看
中发现Ni:
年末最后上车机会!香港保险12月优惠加码,预缴利率+回赠福利抢先看
回复
使用道具
举报
发布主题
返回列表
高级模式
B
Color
Image
Link
Quote
Code
Smilies
您需要登录后才可以回帖
登录
|
立即注册
本版积分规则
发表回复
回帖后跳转到最后一页
返回顶部
返回列表