设为首页
收藏本站
搜索
热搜:
活动
交友
discuz
本版
帖子
用户
登陆
注册
财经
优好知识网
BBS
快速发布
个人中心
今日签到
私信列表
消息中心
搜索全站
扫码关注官方微信
扫码下载APP
返回顶部
优好知识网(uhzs.com)
›
资讯
›
财经
›
香港保险疯狂背后,藏着富豪不愿公开的真相 ...
热门问答
更多热门问答
2024学年第二学期桐庐县教育局公开招聘中小
2025夏季江苏南通市如东县医疗卫生单位招聘
2025浙江宁波市慈溪市新城初级中学招聘1人
2024河南新乡市卫滨区招聘事业单位工作人员
2025江苏苏州西华物业管理有限公司招聘面试
2024山东济南市历城区事业单位招聘初级综合
2025济宁梁山县公立医院公开招聘备案制工作
2025年3月湖北襄阳东津国有资本投资集团有
2025重庆科学城高桥学校教师招聘公告
2025湖北恩施州鹤峰巧才劳务派遣有限公司招
技术文章
更多技术文章
KevinUnani
2024学年第二学期桐庐县教育局公开招聘中小
RafaelIdorb
2024广东广州市黄圃镇水务事务中心招聘水闸
RafaelIdorb
2025夏季江苏南通市如东县医疗卫生单位招聘
Tracyrat
2025浙江宁波市慈溪市新城初级中学招聘1人
Tracyrat
2024河南新乡市卫滨区招聘事业单位工作人员
Tracyrat
2025江苏苏州西华物业管理有限公司招聘面试
KevinUnani
2024山东济南市历城区事业单位招聘初级综合
RafaelIdorb
2025济宁梁山县公立医院公开招聘备案制工作
Tracyrat
2025年3月湖北襄阳东津国有资本投资集团有
Tracyrat
2025重庆科学城高桥学校教师招聘公告
友情链接
返回列表
香港保险疯狂背后,藏着富豪不愿公开的真相
0
回复
75165
查看
[复制链接]
KevinUnani
当前离线
积分
198914
KevinUnani
6万
主题
6万
帖子
19万
积分
论坛元老
论坛元老, 积分 198914, 距离下一级还需 9801085 积分
论坛元老, 积分 198914, 距离下一级还需 9801085 积分
积分
198914
发消息
KevinUnani
Lv.8
显示全部楼层
发表于 2025-11-29 08:43:17
|
阅读模式
关于税收的名言
富兰克林曾说过一句调侃的名言:“世界上只有两件事是不可避免的,那就是税收和死亡。”
然而,在一般人的眼中,真正不可避免的只有死亡。至于税收,总有一些“聪明”的方法可以规避。纳税人的这种心态,是经济全球化浪潮下国际避税和逃税行为频繁发生的重要主观原因。
香港一直是亚洲地区的金融中心之一,不仅有完善的金融市场和优良的法律体系,还拥有一些独特的优势。
伴随着香港高才优才热潮,大陆富豪正掀起一波赴港投保热,移民+保险成为了标配,而他们的目的绝不仅仅是图个保障,或是追逐蝇头小利,而是垂涎【避税】【避债】【避险】的资产转移功能。
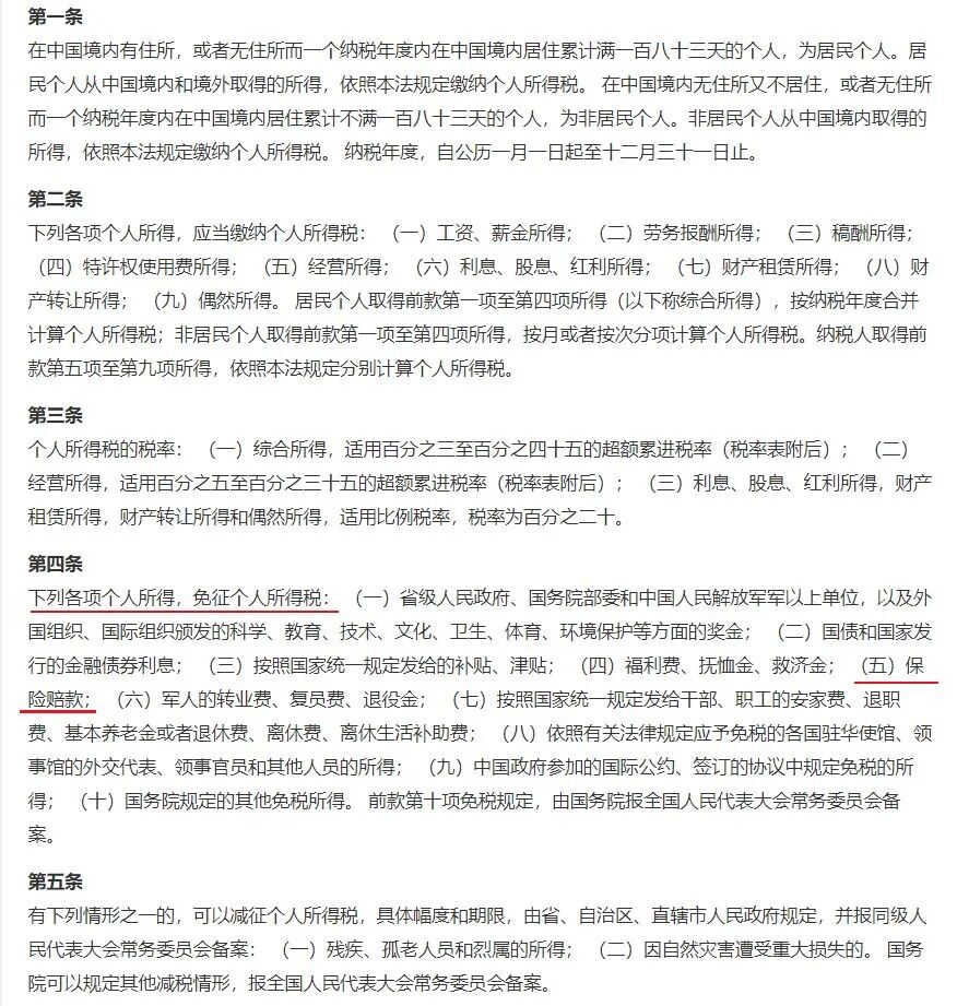
01港险避税机制
01个人所得税豁免:
香港保单的分红收益目前无需缴纳个人所得税。
在国内投保的有现金价值的保单(包括寿险、重疾险、储蓄保险)不需要交税,在香港投保的保单同样不需要交税。
根据《中华人民共和国个人所得税法》,保险理赔免征个人所得税。因此,投保人无论是在国内还是海外购买的寿险、重疾险、储蓄险保单,在获得赔偿时都不需要缴纳税款。总之,大陆居民购买香港保险,无论什么类型的保险,都不需要交纳任何税款。
02遗产税规避 香港当前无遗产税,而内地虽未正式征收,但遗产税法早在1950年就被列入税政实施要则,随时可能启动。通过合理规划香港保险,可以有效规避遗产税,保护并传承家族财富。02香港保险避债避险的堡垒
01资产隔离效果好
保险合同约定的受益人享有保单利益,保单持有人无法擅自更改。即使保单持有人破产或被追债,也不影响受益人的权益。
02很难追索保险责任
在香港购买保险,保费支付后,即使保单持有人破产,保险公司也要向受益人履行合同责任。保单资金不会被保单持有人的债权人查封或强制执行。
03保单权益不受个人债务影响
根据香港法例,保单权益是独立的法定权利,不属于保单持有人的资产。即使保单持有人破产,保单权益也不会被其个人债务牵连,有效保全资产。
04实现财富世代传承的税收优化
香港不设遗产税和赠与税,保费及保险金免税。避免重复缴税的法律风险,有效实现财富保值和世代传承。
05资金受监管机构保护安全性高
保费存入保司后,由保监局监管资金运用。资金只能用于保险业务,不会流入其他高风险的投资。
我国在1950年颁布的《全国税政实施要则》中 ,设立了14个税种,其中就有遗产税。
<img />
<img />
<img />
<img />
<img />
<img />
<img />
遗产税有多贵呢?2022年,韩国著名企业三星电子的长公主,已故会长李健熙的大女儿——李富真贷款交遗产税上了热搜,贷款1000亿韩元(约5亿人民币)用于缴纳遗产税。
三星集团会长李健熙2020年去世后,遗产包括股票、房地产、美术品和现金等,总价值约高达26万亿韩元(约合人民币1416亿元),其中三星旗下子公司股票市值相当于19万亿韩元(约合949亿元人民币)。2021年,李健熙的遗属申报遗产税12万亿多韩元(约合人民币699亿元),并申请分5年缴清。
请看清12万亿韩元(699亿人民币)不是遗产,而是遗产税!这将刷新韩国历史上最高额继承税的纪录!
所以,关于遗产税的传闻,尽管官方数度否认,但富豪们还是难以安心。不过,在香港,投资者可以选择购买保险产品来实现财富的增值和保护。
<img />
<img />
<img />
<img />
<img />
<img />
<img />
03香港保险避债功能
01资产隔离:在债务危机或法律纠纷中,香港保险提供了一定程度的资产隔离,保险金请求权在特定条件下不易被债权人追索。02灵活的保险架构:通过精心设计的保险架构,如指定非法定继承人为受益人,可以避免保险金被视为遗产,进而避免被用于清偿债务。03跨境法律差异:香港与内地的法律体系存在差异,跨境债务执行难度较大,进一步增强了香港保险的债务隔离效果。保险真的能避债吗?
《民法典》第一千一百六十一条:继承人以所得遗产实际价值为限清偿被继承人应当缴纳的税款和债务。超过遗产实际价值部分,继承人自愿偿还的不在此限。继承人放弃继承的,对被继承人依法应当缴纳的税款和债务可以不负清偿责任。
保险具有一定的债务隔离功能,但能不能实现这一功能,取决于保单架构的设计是否科学合理。
从投保人的角度来看,保单的所有权人是投保人,只要避免投保人成为债务人,或者在债务风险发生之前变更投保人,那么这份保单就不会被强制执行
从受益人的角度看,被保险人死亡后,受益人拥有保险金受益请求权,当企业主指定自己的子女为受益人的时候,受益人获得保险金,保险金也不会作为被保险人的遗产来进行处理
04香港保险的避险特性
01全球资产配置:香港保险产品支持多币种选择,投资者可在全球范围内分散投资风险,实现资产的保值增值。02风险管理与传承:香港保险市场成熟,产品种类丰富,从重疾险、储蓄险到投资连结险,满足不同风险偏好和需求,同时提供家族财富管理和传承的有效途径。03应对经济不确定性:在经济下行周期,香港保险的避险功能凸显,通过保险杠杆,家族资产得以倍增,实现长期稳健增长。05保险杠杆
野村证券香港私人银行部董事曾表示,一度遇到过大陆富人想买价值达1亿美元的寿险,保单价值高到任何一家保险公司都不愿独自承担,要分到几家以分散风险。
香港保险经纪称,大陆高净值人士更常见的保单金额是1000万美元,按照全球其他国家的标准也是很高的金额。这些人都很有生意头脑,在经济放缓的大背景下,他们最在意的就是如何让自己的资产不贬值。
作为普通中产而言,因为担心内地的政策多变,如果持有多套房产,将面临未来不确定的房产税,物业税,地税等一系列的支出,不如用房产的钱购买保险,同样是留给子女,保险因杠杆作用,使资产迅速倍增,且无后顾之忧。
06如何实现?
1. 专业咨询与规划:寻求专业保险顾问的帮助,根据个人财务状况和需求,选择最适合的保险产品,合理规划保险架构。
2. 持续监控与调整:市场和政策环境不断变化,应定期审视保险规划,适时调整以适应新的情况。
3.跨法域考虑:考虑到香港与内地法律体系的差异,跨境资产配置和保险规划需特别注意两地法律的适用性。
THE END
感谢您的阅读,如您喜欢我的文章,可以点一下关注!
如果您对文中的产品感兴趣,或想了解更多关于香港、新加坡和百慕大以及美国保险的资讯,我乐意为您提供免费咨询与测算服务。
1.免费获取:我准备了《新加坡等境外保险实用手册》,助您快速入门。
2.专属咨询:为您提供收益测算、方案配置与产品对比等专业服务。
请扫码添加顾问微信,开启您的财富规划。
天涯海角也要找到Ni:
香港保险疯狂背后,藏着富豪不愿公开的真相
中发现Ni:
香港保险疯狂背后,藏着富豪不愿公开的真相
中发现Ni:
香港保险疯狂背后,藏着富豪不愿公开的真相
中发现Ni:
香港保险疯狂背后,藏着富豪不愿公开的真相
中发现Ni:
香港保险疯狂背后,藏着富豪不愿公开的真相
中发现Ni:
香港保险疯狂背后,藏着富豪不愿公开的真相
中发现Ni:
香港保险疯狂背后,藏着富豪不愿公开的真相
回复
使用道具
举报
发布主题
返回列表
高级模式
B
Color
Image
Link
Quote
Code
Smilies
您需要登录后才可以回帖
登录
|
立即注册
本版积分规则
发表回复
回帖后跳转到最后一页
返回顶部
返回列表