设为首页
收藏本站
搜索
热搜:
活动
交友
discuz
本版
帖子
用户
登陆
注册
财经
优好知识网
BBS
快速发布
个人中心
今日签到
私信列表
消息中心
搜索全站
扫码关注官方微信
扫码下载APP
返回顶部
优好知识网(uhzs.com)
›
资讯
›
财经
›
中银「月悦出息」:香港保险金饭碗!每年派息5%! ...
热门问答
更多热门问答
2025年上半年青神县公开考试招聘中小学教师
2024下半年甘肃省市场监督管理局直属事业单
2026湖南怀化市溆浦县社会保险服务中心公益
2026河北承德医学院附属医院护理岗、技师岗
2026上海交通大学医学院附属瑞金医院护理岗
2026湖南株洲市荷塘区住房和城乡建设局公开
2025江苏南京市江宁区卫生健康委员会所属部
2025广东广州市花山物业管理有限公司招聘面
2025年福建省厦门市集美区新亭小学招聘1人
2026湖南衡阳市衡东洣水国家湿地公园管理处
技术文章
更多技术文章
KevinUnani
2025年上半年青神县公开考试招聘中小学教师
RafaelIdorb
2024下半年甘肃省市场监督管理局直属事业单
RafaelIdorb
2026湖南怀化市溆浦县社会保险服务中心公益
Tracyrat
2026河北承德医学院附属医院护理岗、技师岗
Tracyrat
2026湖南株洲市荷塘区住房和城乡建设局公开
RafaelIdorb
2025江苏南京市江宁区卫生健康委员会所属部
RafaelIdorb
2025广东广州市花山物业管理有限公司招聘面
KevinUnani
2025年福建省厦门市集美区新亭小学招聘1人
Tracyrat
2026湖南衡阳市衡东洣水国家湿地公园管理处
Tracyrat
2026四川省省直机关遴选和选调公务员130人
友情链接
返回列表
中银「月悦出息」:香港保险金饭碗!每年派息5%!
0
回复
90105
查看
[复制链接]
RafaelIdorb
当前离线
积分
219758
RafaelIdorb
7万
主题
7万
帖子
21万
积分
论坛元老
论坛元老, 积分 219758, 距离下一级还需 9780241 积分
论坛元老, 积分 219758, 距离下一级还需 9780241 积分
积分
219758
发消息
RafaelIdorb
Lv.8
显示全部楼层
发表于 2025-11-29 00:31:29
|
阅读模式
-点击上方关注我们-
10月份——
香港保险市场,最火爆的产品,莫过于中银月悦出息。
行业人将它定位为港险孤品:
说金饭碗也配得上;
说传家宝也不夸张;
2年交,3年就能回本,终身可以躺赚5%的利息;
关键是,真金白银一辈子,月月派息保本金的情况下,你的孩子还能接替你这张保单继续领利息!
总而言之就是一话:
在全香港最后几款美式分红,也就是现金分红的产品里边,它是最顶的。
那么,中银月悦出息,到底有没有传说中的这么顶?
今天我就干脆把大家最关心的问题全部梳理出来,从里到尾、彻头彻尾给你们扒一扒中银人寿旗下的这款明星产品。
但是丑话说前头哈:
我是客观测评,不是无脑吹捧。
核心亮点会一五一十讲,缺点也绝不可能打马虎眼。
大伙儿关心的问题,真实答案是怎样就怎样,能接受的朋友再往下看。
第一部分——
产品全解析
1
「中银月悦出息」预缴优惠、保费折扣有哪些?
首先,倘若你选择一次性缴清保费,「中银月悦出息」可以享受到高达4%的预缴保证利率:
其次,2年交可以享受首年1%的保费折扣,5年交可以享受首年2%的保费折扣。
那么这么一通操作下来,到底能省下多少呢?
咱们以预缴100万美元为例(50万X2年),扣除首年保费折扣及预缴利息后,总保费仅需975769美元,等于是真金白银为你省下了2万多美元。
2
「中银月悦出息」提领怎么样?
「中银月悦出息」是一款为提领而生的产品,提到它就离不开“2235”的提领密码,也就是——
2年交;
第25个月起每月派息;
第3年就可以预期回本;
年化派息5%的总保费。
这么描述可能还是不太直观,给大家举个例——
50万美元,2年交,扣除优惠后实际缴纳保费975769美元。
第3个保单年度结束,账户内现金价值总额达到1000040美元,这代表它超过已交保费,迅速实现了回本!
从第25个月开始,保单每年给你派发50040美元的利息(本金的5%),相当于每月给你派发4170美元。
到第10年➡已经累计领取了40万美元利息,账户剩余现价预计可达95.7万美元,相当于总收益高达135.8万美元。
到第30年➡已经累计领取了140.1万美元利息,账户剩余现价预计可达138.3万美元,相当于总收益高达278.4万美元。
到第50年➡已经累计领取了240.1万美元利息,账户剩余现价预计可达272.9万美元,相当于总收益高达513.3万美元。
注意看:
无论你怎么领,本金都会持续增值,保证现金价值不会减少!
这个方案的精髓就在于,所有派发的利息都不会影响你投入的本金。
简单概括就是:
一边持续派发利息,一边本金还在造血!
现金流与小金库兼得,2年投入终身不愁,财富不断滚雪球!
当然了,中银月悦出息提领密码很丰富,大家可以根据自己的用钱需求,去选择最适合自己的提领方案。
-扫码定制专属提领方案-
总而言之,极致早期提领,就是中银月悦出息的杀手锏。
看到这里大家应该不难理解,为什么很多人把中银月悦出息形容为金融房产了——
月月能收租,房子还增值;
不用担心房子断租、不用担心房价会跌;
内地房产已经阴跌好几年,“金融房产”可以持续供血一辈子,这优势可不是一对比就凸显出来了么。
3
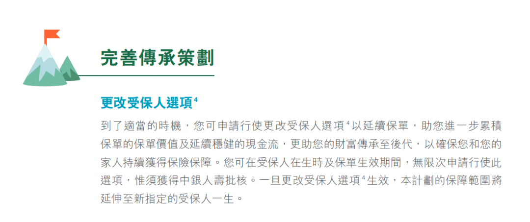
「中银月悦出息」传承怎么样?
支持无限次更改受保人:
一旦更改受保人,保障范围就将延伸至新指定的受保人一生。
这是什么意思?大家继续看回这张保单:
保单第120年,该发的利息都在发,该涨的本金都在涨,当初投入的100万美元的本金,到后面已经变成了1.48亿美元。
你别说自己的养老不用愁,孩子的生活有保障了,这是真正地实现了财富的跨代传承。
4
「中银月悦出息」投保门槛高不高?
投保门槛非常低——
◎年龄跨度很大:下至刚出生15天的新生儿,上至80岁的老人,都能投保。
◎缴费方式灵活:目前支持2年交、5年交,倘若资金紧张,还能以年、半年、季、月来进行分期缴费。
◎币种选择多样:支持港币、美元、人民币缴费,最低只需投入7.2万港币、1万美元、6万人民币即可,对大部分的人来说上车门槛都算低。
但不同币种派息有差异,大家注意一下:
5
「中银月悦出息」附加功能怎么样?
◎最亮眼的当属它首创的旅居养老特权:
一旦保单名义金额达标,国内10多个宜居城市随便挑,三亚,大理,珠海,杭州,有山有水,有钱有闲的老年旅居生活可以随时开启。
旅居养老特权
◎还有额外兜底保障:
意外入住ICU≥24小时,即可获最高总保费的10%的赔偿。相当于100万美金的保单,保险公司在正常给你派发利息,正常让你本金不断增值的情况下,还会额外派发你一笔高达10万美元的补偿。
额外全球保障
不仅会为你的养老生活兜底,还会为你身体上的突发意外情况兜底。
6
抛开提领,「中银月悦出息」收益到底怎么样?
50完美元,2年交的情况下:
远端复利收益最高只有4.77%,很多分红险20年都不止这个收益!
这是为什么呢?
我可以很直白地告诉大家:
「中银月悦出息」就是牺牲了长期收益,换来了全港极致的早提领,这是它不可改变的缺陷,我们没法既要又要。
所以,从产品的角度分析客观评判的话,我认为「中银月悦出息」这款产品的亮点用12个字概括足以:
提领早,传承强;
门槛低,功能全。
是一款非常适合边领钱、边攒钱的养老传承工具。
但如果你看重的是产品的远端收益,短期内并没有提领需求,可以直接pass它。
友邦30年就能拿到6.5%的极致收益,公司也是一等一的强,难道不比它更适合?咱何必耗死在中银月悦出息这一棵树上是不是?
当然了!
我知道很多人看重的是月悦出息背后的保司中银人寿,它确实值得我花笔墨好好讲一讲,大家接着往下看。
第二部分——
公司全解析
1
「中银人寿」背景怎么样?
正宗红色背景,母公司是中国银行,香港三大发钞行之一。
由中银香港和中银行集团保险,两大战略股东共同控股,背景实力是市场最强的一梯队。
财力雄厚,资产总值2000亿港元。
自1988年于香港成绩至今:人民币保单连续11年占据龙头位置。
截至2025年首季,以88亿港元标准保费斩获市场亚军:
而中银「月悦出息」作为公司旗舰产品:
靠着回本早、提领快、派息至终身的超期实力,半年时间为中银贡献了超10亿标准保费。
2
「中银人寿」投资策略怎么样?
用八个字概括就是稳扎稳打,有前瞻性。
它的投资策略分为两大块:
中银人寿投资策略
一部分(40%-60%)负责“守”➩用来投资债券这样的固定收益产品,以确保“保证部分”的收益;
另一部分(40%-60%)负责“攻”➩用来投资股票、房地产等增长型资产,以追求更高的“分红收益”。
正是得益于这种有守有攻的投资策略,所以中银人寿偿付充足率高达210%,大家最关心的分红实现率也完全也经得住拷问。
3
「中银人寿」分红实现率怎么样?
全线产品周年红利实现率连续3年100%达成!
2023年的分红实现率,10Life给出的全港分红实现率的排行榜,中银人寿排第一:
这意味着「月悦出息」每年5%派息,虽然是非保证收益,但并非信口开河的 “画饼”,而是有稳定、又实打实的过往业绩支撑。
所以尽管「月悦出息」的分红本身不具保证性,但中银人寿凭借其红色背景,稳健的投资策略,和连续100%达成的周年红利、依旧在市场中展现出了一往无前的独特竞争力。
这是属于它的底气。
第三部分——
最后总结一下
中银「月悦出息」的定位,其实一直就非常清晰:
它做的就是现金流产品的迭代、进化版。
既能让你终身领取利息,又能保证本金不断滚大。
✅适合人群:
要长期稳定现金流、又要兼顾财富传承、能接受一定红利波动的朋友。
我再次提醒大家:
虽然中银人寿分红表现在线,但5%的派息是不保证的。
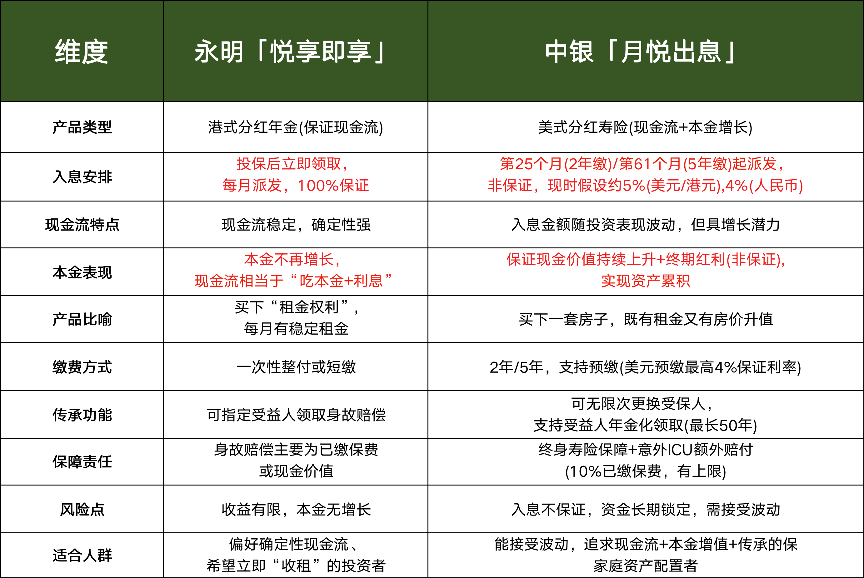
我见过太多奔着“5%拿终身”匆忙入场,结果保单到手才傻眼的人,如果你接受不了分红的波动,那么永明「享悦即享」可能更适合你:
一次性交完保费,保单生效满一个月,就可以开始月月领取养老金;
最重要的是,活多久领多久!领取100%保证!
但缺点就是本金不会再增值!
两款产品具体的对比,我已经罗列出来了,大家自己看:
好了,对中银「月悦出息」和永明「享悦即享」有任何疑问的朋友,都可以扫描下方二维码联系我。
我是良知哥,我的愿景是做保险行业的胖东来!凭良心还原保险真相!
-END-
点点赞
点分享
点喜欢
天涯海角也要找到Ni:
中银「月悦出息」:香港保险金饭碗!每年派息5%!
中发现Ni:
中银「月悦出息」:香港保险金饭碗!每年派息5%!
中发现Ni:
中银「月悦出息」:香港保险金饭碗!每年派息5%!
中发现Ni:
中银「月悦出息」:香港保险金饭碗!每年派息5%!
中发现Ni:
中银「月悦出息」:香港保险金饭碗!每年派息5%!
中发现Ni:
中银「月悦出息」:香港保险金饭碗!每年派息5%!
中发现Ni:
中银「月悦出息」:香港保险金饭碗!每年派息5%!
回复
使用道具
举报
发布主题
返回列表
高级模式
B
Color
Image
Link
Quote
Code
Smilies
您需要登录后才可以回帖
登录
|
立即注册
本版积分规则
发表回复
回帖后跳转到最后一页
返回顶部
返回列表