设为首页
收藏本站
搜索
热搜:
活动
交友
discuz
本版
帖子
用户
登陆
注册
财经
优好知识网
BBS
快速发布
个人中心
今日签到
私信列表
消息中心
搜索全站
扫码关注官方微信
扫码下载APP
返回顶部
优好知识网(uhzs.com)
›
资讯
›
财经
›
说实话,香港保险其实不是保险
热门问答
更多热门问答
2025年河北秦皇岛市海港医院选聘工作人员拟
2025重庆机场集团有限公司社会招聘202人公
2024年下半年西安事业单位招聘岗位表查询(
2026赣医大一附院龙南医院劳动合同制临床护
2024年河北沧州沧县事业单位公开招聘工作人
2025年大庆肇源县社区卫生服务中心公开招聘
2025浙江温州市平阳县国有资产投资经营有限
2026江苏省第一荣军优抚医院招聘工作人员5
2025年黄山市直中小学新任教师招聘51人公告
2025通辽圣安中医医院招聘17人
技术文章
更多技术文章
KevinUnani
2025重庆机场集团有限公司社会招聘202人公
Tracyrat
2024年下半年西安事业单位招聘岗位表查询(
RafaelIdorb
2026赣医大一附院龙南医院劳动合同制临床护
KevinUnani
2024年河北沧州沧县事业单位公开招聘工作人
KevinUnani
2025年大庆肇源县社区卫生服务中心公开招聘
Tracyrat
2025浙江温州市平阳县国有资产投资经营有限
RafaelIdorb
2026江苏省第一荣军优抚医院招聘工作人员5
RafaelIdorb
2025年黄山市直中小学新任教师招聘51人公告
RafaelIdorb
2025通辽圣安中医医院招聘17人
Tracyrat
2025山东青岛市胶州市卫生健康及教育系统事
友情链接
返回列表
说实话,香港保险其实不是保险
0
回复
36077
查看
[复制链接]
Tracyrat
当前离线
积分
220268
Tracyrat
7万
主题
7万
帖子
22万
积分
论坛元老
论坛元老, 积分 220268, 距离下一级还需 9779731 积分
论坛元老, 积分 220268, 距离下一级还需 9779731 积分
积分
220268
发消息
Tracyrat
Lv.8
显示全部楼层
发表于 2025-11-26 21:41:13
|
阅读模式
Hi,我是Frieda~
38岁李先生,每年投入8万美元,连续缴费6 年,累计保费48万美元:
保单持有至第 22 年末,预期可累积资金约129万美元,预期内部回报率 5.9%,折合单利 9.87%。
持有至第 35 年末,预期资金规模可达286万美元,预期内部回报率 6.1%,折合单利 16.21%。
香港分红储蓄险为何能实现这样的高回报?
其实,香港分红储蓄险,压根不是传统意义上的保险。
它本质上是个长期持有就不亏、让全球资产为你打工的基金组合。
拆开来看,关键就在“长期持有”和“基金组合”这两个词上。
01
保本的真相:长期持有是前提
不亏,是中产理财不可动摇的底线。
而香港储蓄险的底气,正来自它保证现金价值+非保证分红的收益结构。
这好比底薪+奖金的组合,先用底薪守住底线,再用奖金博取高收益。
“
保证现金价值:本金的安全垫
就算未来几十年分红一分没有,你的本金也稳如泰山。
为什么?因为合同里白纸黑字写着保证现金价值。只要持有到约定年限,这笔钱一定能覆盖你所交的全部保费。
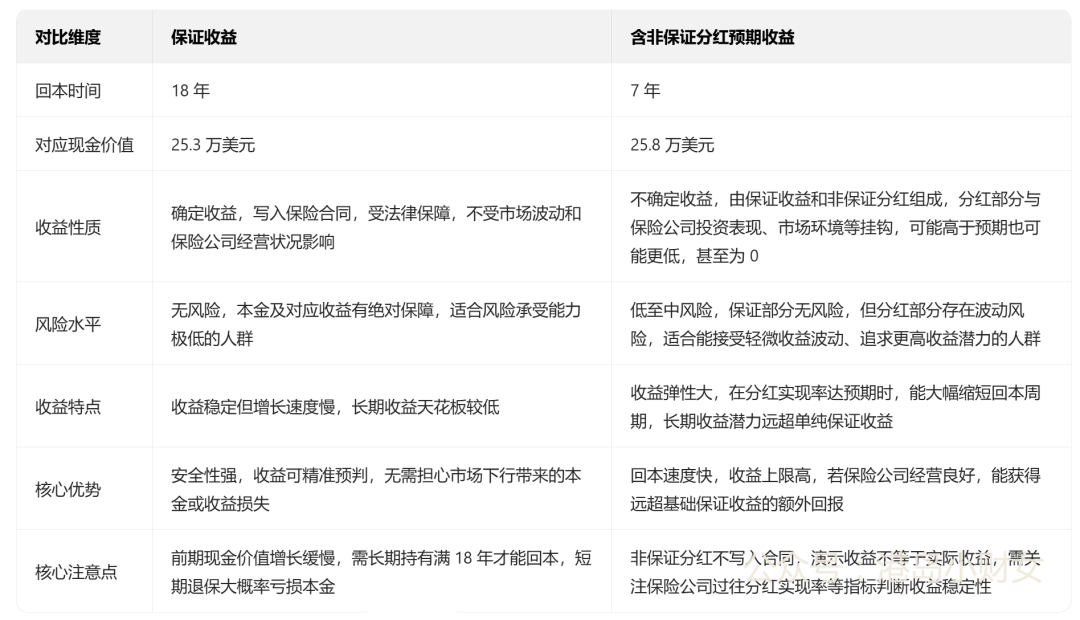
举个例子:每年交5万美元,交5年,总保费25万。
我查过一家头部保司的计划书,第18年时,保证现金价值正好超过25.3万美元。也就是说,不管市场怎么跌,只要你拿满18年,本金一分不少全回来。
如果再加上非保证分红,预期第7年现金价值就能达到25.8万美元,回本更快。
这可不是随口说的数字,而是保险公司基于历史数据测算的结果,并且保证部分有合同托底。
“
分红达成率:保司不敢乱承诺
有人担心非保证分红是空头支票,在香港还真不用担心这个。
香港保监局管得严,所有分红险必须每年在官网公示分红实现率,就是实际发的分红和当初说的比例,得接近100%才算合格。
分红实现率就是保司的成绩单,数据若长期不佳,直接影响销售,会被市场自然淘汰。因此,历史达成率是咱们决策的关键依据。
02
你的钱,在买遍世界资产
为啥内地储蓄险年化顶多3.5%,香港能做到6%+的预期?答案藏在底层资产里。
你的保费,根本不是躺在银行里吃利息,而是被顶尖资管团队拿去投了全球市场。
拆解底层资产:固收打底,权益赚收益
香港储蓄险的收益逻辑,核心是固收打底、权益创收。
固收类:配置于发达国家国债等高信用固收资产,收益稳定,用于覆盖保单的保证部分。
权益类+另类资产:这才是高收益的核心。包括美股、港股的优质股票,全球核心城市的商业地产,还有私募股权、基础设施这类普通人很难买到的资产。
分散配置的魔力:东边不亮西边亮
普通人炒股,易受单一市场波动影响。而香港储蓄险通过全球配置,有效摊薄风险。
例如2022年,美股跌20%,但印度股市涨6%,欧债收益稳健;2023年A股震荡,美股科技股却大涨40%。你的资金分散于不同市场,单一涨跌难以冲击整体回报。
2022年全球主要股指表现
图源:金融界
这正是专业机构的优势:个人既难追踪全球机会,又难触及私募股权等资产,但借助保单,即可一键搭车全球顶尖资产组合。
03
6%复利收益,为什么合理?
像友邦、安盛、宏利这些头部保司,长期预期年化基本都稳定在5.8%-6.2%这个范围。
先算笔账:25万美元本金,按6%复利算,20年后会变成80.1万美元,是本金的3.2倍;30年后更会涨到154.8万美元。这数字真的靠谱?
收益核心:权益类资产的长期威力
6%的预期收益,主要来自权益类资产的长期增长。
过去30年,美国标普500指数年化收益8%以上,全球房地产投资年化也有7%左右。保司的资管团队通过专业选股和择时,再扣除运营成本,给到客户6%完全在合理范围内。
尤其是另类资产,比如私募股权、新能源基础设施,这些资产流动性差但长期收益高,普通投资者很难参与,而保司凭借万亿级资金规模,能拿到优先入场权。
平滑机制:对抗市场的大起大落
有人问:要是遇到2008年那样的金融危机,分红会不会腰斩?
这里就要提香港储蓄险的黑科技——投资平滑机制。
简单说,就是保司会建一个收益蓄水池:市场好的时候,多赚的钱不全都分出去,留一部分存起来;市场差的时候,就从蓄水池里拿钱补,保证分红不会大起大落。
比如2020年疫情爆发,全球股市暴跌,但某保司当年的分红实现率依然有92%,就是靠之前积累的蓄水池托底。
这种机制下,你的收益不会像股票基金那样坐过山车,而是稳稳的“慢牛”。
看到这里,你应该明白:香港分红储蓄险的本质,是保本属性+全球资管能力的结合体。
它不是用来保病保意外的传统保险,而是适合中长期资金(至少10年以上)的理财工具。用合同里的保证现金价值守住本金底线,再通过全球资产配置和平滑机制,赚取稳健的复利收益。
香港分红储蓄险的价值,正在于它把保本和高收益这对矛盾体,用专业机制平衡了起来。
如果想了解自己适合哪款港险产品,加下方微信,我帮你定制专属方案。
添加微信,立即获得
香港保险定制方案
▼
欢迎咨询
加
微信
香港保险/资产规划
<<了解更多
<<更多香港资讯请关注
港岛小财女
天涯海角也要找到Ni:
说实话,香港保险其实不是保险
中发现Ni:
说实话,香港保险其实不是保险
中发现Ni:
说实话,香港保险其实不是保险
中发现Ni:
说实话,香港保险其实不是保险
中发现Ni:
说实话,香港保险其实不是保险
中发现Ni:
说实话,香港保险其实不是保险
中发现Ni:
说实话,香港保险其实不是保险
回复
使用道具
举报
发布主题
返回列表
高级模式
B
Color
Image
Link
Quote
Code
Smilies
您需要登录后才可以回帖
登录
|
立即注册
本版积分规则
发表回复
回帖后跳转到最后一页
浏览过的版块
教育
返回顶部
返回列表