设为首页
收藏本站
搜索
热搜:
活动
交友
discuz
本版
帖子
用户
登陆
注册
财经
优好知识网
BBS
快速发布
个人中心
今日签到
私信列表
消息中心
搜索全站
扫码关注官方微信
扫码下载APP
返回顶部
优好知识网(uhzs.com)
›
资讯
›
财经
›
2025年11月18日,香港太平洋保险推出新款储蓄险(鑫相伴) ...
热门问答
更多热门问答
2025内蒙古呼和浩特市教育系统所属事业单位
2024下半年延安市事业单位招聘岗位表筛选(
2025年湖南郴州市招聘大学生乡村医生补充公
2024年下半年无锡市梁溪区事业单位公开招聘
2026北京大学口腔医学院(医院)招聘3人公
2025四川南充市蓬州发展投资集团有限责任公
2025中国兵器工业集团春季校园招聘公告
2025永宁县卫生健康系统第二期专业技术人员
2025通辽博德蒙医医院招聘9人公告
2025中共济宁市委党校(济宁行政学院、济宁
技术文章
更多技术文章
KevinUnani
2025内蒙古呼和浩特市教育系统所属事业单位
RafaelIdorb
2024下半年延安市事业单位招聘岗位表筛选(
RafaelIdorb
2025年湖南郴州市招聘大学生乡村医生补充公
RafaelIdorb
2024年下半年无锡市梁溪区事业单位公开招聘
Tracyrat
2026北京大学口腔医学院(医院)招聘3人公
KevinUnani
2025四川南充市蓬州发展投资集团有限责任公
RafaelIdorb
2025中国兵器工业集团春季校园招聘公告
Tracyrat
2025永宁县卫生健康系统第二期专业技术人员
KevinUnani
2025通辽博德蒙医医院招聘9人公告
Tracyrat
2025中共济宁市委党校(济宁行政学院、济宁
友情链接
返回列表
2025年11月18日,香港太平洋保险推出新款储蓄险(鑫相伴)
0
回复
85239
查看
[复制链接]
RafaelIdorb
当前离线
积分
220529
RafaelIdorb
7万
主题
7万
帖子
22万
积分
论坛元老
论坛元老, 积分 220529, 距离下一级还需 9779470 积分
论坛元老, 积分 220529, 距离下一级还需 9779470 积分
积分
220529
发消息
RafaelIdorb
Lv.8
显示全部楼层
发表于 2025-11-24 11:37:00
|
阅读模式
内地及香港同行勿扰,谢谢!
2025年11月18日,香港太平洋保险公司推出新款储蓄险——鑫相伴终身年金保险计划。
图片来源:公司内部邮件
香港太平洋保险公司官网官网
https://hklife.cpic.com.cn
以下详细解析[鑫相伴终身年金]保障详情
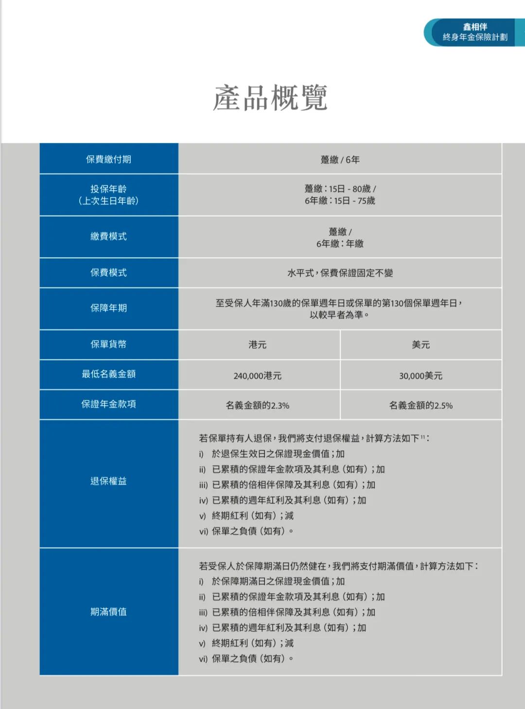
1:产品基本详情
图片来源:鑫相伴的产品简介
可选缴费期:1年、6年
投保年龄:出生15天—80岁
保障期:终身
保单货币:美元、港元
分红账户包含:保证现金价值+保证年金+周年红利+终期红利
这款产品最大的卖点——给保证年金到终身
图片来源:鑫相伴的产品简介
港元保单:
1年缴费期——投保第1周年固定打钱本金2.3%到终身;
6年缴费期——投保第6周年固定打钱本金2.3%到终身。
美元保单:
1年缴费期——投保第1周年固定打钱本金2.5%到终身;
6年缴费期——投保第6周年固定打钱本金2.5%到终身。
2:锁定终期分红
图片来源:鑫相伴的产品简介
分红账户包含:保证现金价值+保证年金+周年红利+终期红利
投保第10周年起,可把终期红利转换为周年红利。
转换比例:最高75%
3:保费假期
图片来源:鑫相伴的产品简介
产品缴费期:1年、6年
保费假期只适用6年缴费期,保单第2周年起可申请暂停缴交保费;
假期时间:每次1年,最多可申请2次。
4:转换受保人
图片来源:鑫相伴的产品简介
转换时间:投保第1周年日或之后
转换次数:无限次
5:保单分拆
图片来源:鑫相伴的产品简介
分拆时间:投保第3周年日或之后(周年日后的30天内提出申请);
分拆次数:每年可申请一次,可分拆2张或以上新保单。
6:保单继承选项
图片来源:鑫相伴的产品简介
可设置受保人身故时,让受益人成为保单新的受保人,保单不结束将继续分红增长。
7:第二持有人
图片来源:鑫相伴的产品简介
可设置保单第二持有人,原来的持有人不幸身故或失去精神上的行为能力,第二持有人可申请成为保单新的持有人。
8:保单暂托人
图片来源:鑫相伴的产品简介
如您希望委任保单受保人作为第二持有人及指定受保人能继承保单的岁数,您可同时申请为保单委任一位保单委托人。
万一您在受保人年满制定岁数前去世或失去精神上的行为能力,保单暂托人可申请暂时接管保单,直至受保人年满指定岁数,受保人可申请成为保单的持有人。
9:受保人意外身故赔偿
图片来源:鑫相伴的产品简介
受保人在第5周年日之前身故(身故是由意外导致),当时受保人年龄在18岁—60岁。意外身故理赔总保费100%(理赔金上限12.5万美元)。
10:身故赔偿支付选项
图片来源:鑫相伴的产品简介
受保人身故理赔给受益人身故理赔可选项:一笔过/分期形式
分期自订年期:分5年至20年支付,每期支付的金额一样;
分期自订年期及金额:
1:指定每期支付的金额,最长20年;
2:分5年至20年支付制定的金额;
3:可指定支付至受益人的某个岁数,最长支付20年。
11:产品投资策略
图片来源:鑫相伴的产品简介
债券和其他固定收入资产:65%—100%
增长型资产:0%—35%
债券和其他固定收入资产主要投资:政府和企业实体发行的具体良好信用评级前景的固定收益资产及私募债券;
增长型资产主要投资:股票型投资和另类投资(如私募股权投资)。
更多产品资讯/出产品计划书请联系您的理财顾问。
END
扫码添加客服微信
免费提供专业的咨询服务
香港和澳门21家保险公司
天涯海角也要找到Ni:
2025年11月18日,香港太平洋保险推出新款储蓄险(鑫相伴)
中发现Ni:
2025年11月18日,香港太平洋保险推出新款储蓄险(鑫相伴)
中发现Ni:
2025年11月18日,香港太平洋保险推出新款储蓄险(鑫相伴)
中发现Ni:
2025年11月18日,香港太平洋保险推出新款储蓄险(鑫相伴)
中发现Ni:
2025年11月18日,香港太平洋保险推出新款储蓄险(鑫相伴)
中发现Ni:
2025年11月18日,香港太平洋保险推出新款储蓄险(鑫相伴)
中发现Ni:
2025年11月18日,香港太平洋保险推出新款储蓄险(鑫相伴)
回复
使用道具
举报
发布主题
返回列表
高级模式
B
Color
Image
Link
Quote
Code
Smilies
您需要登录后才可以回帖
登录
|
立即注册
本版积分规则
发表回复
回帖后跳转到最后一页
浏览过的版块
教育
返回顶部
返回列表