设为首页
收藏本站
搜索
热搜:
活动
交友
discuz
本版
帖子
用户
登陆
注册
财经
优好知识网
BBS
快速发布
个人中心
今日签到
私信列表
消息中心
搜索全站
扫码关注官方微信
扫码下载APP
返回顶部
优好知识网(uhzs.com)
›
资讯
›
财经
›
香港万通保险公司,高端医疗险【优裕医疗保】保障详情 ...
热门问答
更多热门问答
2026吕梁市市直机关事业单位公益性岗位人员
2026年大庆杜尔伯特县招聘公益性岗位工作人
2026云南省精神病医院招聘编外工作人员6人
2026河北承德市承德县招聘公益性岗位人员11
2026广东广州医科大学附属医院招聘236人公
2025浙江省衢州市衢江区赴哈尔滨师范大学面
2026年上半年江苏南通市启东市医疗卫生单位
2025年福建宁德屏南县学校公开招聘新任教师
2025中国中医科学院西苑医院招聘手术麻醉科
2025安徽蚌埠市城市投资控股集团有限公司所
技术文章
更多技术文章
KevinUnani
2026年大庆杜尔伯特县招聘公益性岗位工作人
RafaelIdorb
2026云南省精神病医院招聘编外工作人员6人
RafaelIdorb
2026河北承德市承德县招聘公益性岗位人员11
RafaelIdorb
2026广东广州医科大学附属医院招聘236人公
Tracyrat
2025浙江省衢州市衢江区赴哈尔滨师范大学面
Tracyrat
2026年上半年江苏南通市启东市医疗卫生单位
Tracyrat
2025年福建宁德屏南县学校公开招聘新任教师
Tracyrat
2025中国中医科学院西苑医院招聘手术麻醉科
Tracyrat
2025安徽蚌埠市城市投资控股集团有限公司所
RafaelIdorb
2025四川华西第二医院医师、科研人员、实验
友情链接
返回列表
香港万通保险公司,高端医疗险【优裕医疗保】保障详情
0
回复
10001
查看
[复制链接]
RafaelIdorb
当前离线
积分
218444
RafaelIdorb
7万
主题
7万
帖子
21万
积分
论坛元老
论坛元老, 积分 218444, 距离下一级还需 9781555 积分
论坛元老, 积分 218444, 距离下一级还需 9781555 积分
积分
218444
发消息
RafaelIdorb
Lv.8
显示全部楼层
发表于 2026-3-19 10:02:45
|
阅读模式
内地及香港同行勿扰,谢谢!
香港万通保险公司在售高端医疗险——优裕医疗保。
图片来源:优裕医疗保的产品简介
以下详细解析【优裕医疗保】的保障详情
1:产品基本投保要求
图片来源:优裕医疗保的产品简介
投保年龄:出生15天—70岁
保障期:至100岁(保证终身续保)
投保货币:港元、澳门元
保费:每年/每半年/每季/每月缴费(保费会随着年龄增长而增加)
可选保障地域
• 香港、澳洲、新西兰
• 亚洲(香港、澳洲、新西兰除外)
• 全球(亚洲除外)
终身保障限额:6,000万港元
每年保障限额:1,200万港元
自付费选择
0/15,000/30,000/100,000港元
2:保证终身续保
图片来源:优裕医疗保的产品简介
3:无索赔奖励
图片来源:优裕医疗保的产品简介
连续3年或以上无任何索赔,可获保费折扣奖励。
4:保障表
(入院治疗前/入院治疗中/入院治疗后/延伸保障/全球紧急治疗保障/身故保障)
图片来源:优裕医疗保的产品简介
5:保障项目生效时间
图片来源:优裕医疗保的产品简介
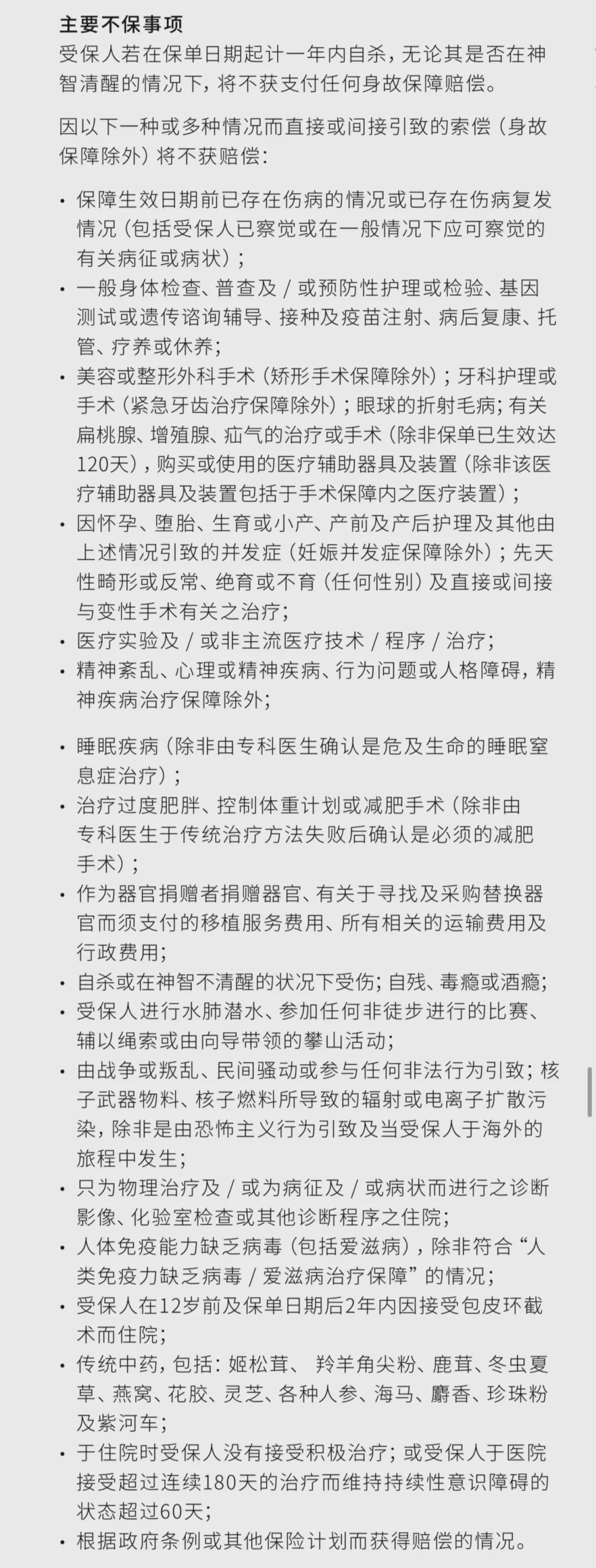
6:产品主要不保事项
图片来源:优裕医疗保的产品简介
7:0岁—99岁的保费表
图片来源:优裕医疗保的产品简介
END
扫码添加客服微信
免费提供专业的咨询服务
香港和澳门21家保险公司
天涯海角也要找到Ni:
香港万通保险公司,高端医疗险【优裕医疗保】保障详情
中发现Ni:
香港万通保险公司,高端医疗险【优裕医疗保】保障详情
中发现Ni:
香港万通保险公司,高端医疗险【优裕医疗保】保障详情
中发现Ni:
香港万通保险公司,高端医疗险【优裕医疗保】保障详情
中发现Ni:
香港万通保险公司,高端医疗险【优裕医疗保】保障详情
中发现Ni:
香港万通保险公司,高端医疗险【优裕医疗保】保障详情
中发现Ni:
香港万通保险公司,高端医疗险【优裕医疗保】保障详情
回复
使用道具
举报
发布主题
返回列表
高级模式
B
Color
Image
Link
Quote
Code
Smilies
您需要登录后才可以回帖
登录
|
立即注册
本版积分规则
发表回复
回帖后跳转到最后一页
浏览过的版块
教育
返回顶部
返回列表