设为首页
收藏本站
搜索
热搜:
活动
交友
discuz
本版
帖子
用户
登陆
注册
财经
优好知识网
BBS
快速发布
个人中心
今日签到
私信列表
消息中心
搜索全站
扫码关注官方微信
扫码下载APP
返回顶部
优好知识网(uhzs.com)
›
资讯
›
财经
›
香港保险2025年第四季优惠大全来啦!
热门问答
更多热门问答
在香港保险经纪与代理人之间,我为什么选择
香港保险,转账和支付保费全流程讲解
2025河南洛阳工业控股集团有限公司招聘2人
2025辽宁中国刑事警察学院招聘高水平运动员
2025福建厦门市集美区新亭小学顶岗教师招聘
2025青海黄南州民族高级中学校园引才1人公
2024中共天津市和平区委党校招聘拟聘用人员
2025江苏无锡市卫生健康委直属事业单位招聘
2025河南黄河故道水生态治理有限公司招聘6
广东省人民医院赣州医院(赣州市立医院)劳
技术文章
更多技术文章
KevinUnani
在香港保险经纪与代理人之间,我为什么选择
KevinUnani
香港保险,转账和支付保费全流程讲解
Tracyrat
2025河南洛阳工业控股集团有限公司招聘2人
RafaelIdorb
2025辽宁中国刑事警察学院招聘高水平运动员
KevinUnani
2025福建厦门市集美区新亭小学顶岗教师招聘
Tracyrat
2025青海黄南州民族高级中学校园引才1人公
Tracyrat
2024中共天津市和平区委党校招聘拟聘用人员
Tracyrat
2025江苏无锡市卫生健康委直属事业单位招聘
RafaelIdorb
2025河南黄河故道水生态治理有限公司招聘6
RafaelIdorb
广东省人民医院赣州医院(赣州市立医院)劳
友情链接
返回列表
香港保险2025年第四季优惠大全来啦!
0
回复
90032
查看
[复制链接]
Tracyrat
当前离线
积分
198449
Tracyrat
6万
主题
6万
帖子
19万
积分
论坛元老
论坛元老, 积分 198449, 距离下一级还需 9801550 积分
论坛元老, 积分 198449, 距离下一级还需 9801550 积分
积分
198449
发消息
Tracyrat
Lv.8
显示全部楼层
发表于 2025-12-2 15:12:48
|
阅读模式
今天为挚爱各国读者分享2025年第四季各大香港保险公司优惠信息。包括几大主流香港保险公司,以及多款热销香港保险产品,请您收藏!
2025年第四季香港保险优惠详情
首先为读者介绍香今年香港最热销AIA香港友邦保险公司盈御3、环宇盈活、爱伴航等计划优惠详情
一文看懂香港友邦保险盈御多元货币计划3(视频)
香港AIA友邦保险环宇盈活计划一文看懂
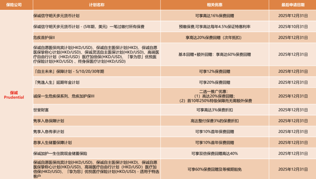
其次为您介绍香港保诚保险公司信守明天、危疾加护保、诚保一生等计划之优惠
香港保诚信守明天案例分享,买香港保险可避免娃哈哈式争产吗?(视频)
香港宏利保险公司宏挚传承等计划优惠颇有诚意,宏利环球货币计划、活耀人生危疾保PRO等均有优惠
香港富卫人寿盈聚天下、危疾优易保、危疾应援保等计划均可享优惠
香港AXA安盛保险公司安进、挚汇、盈家等计划均有优惠
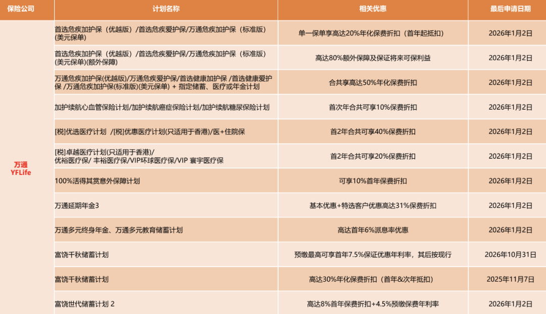
香港万通富饶千秋、万通延期年金3、首选危疾加护保等计划均有优惠
香港永明万年青星河尊享&星河传承、永越多元货币保险计划2等计划均有优惠
中国人寿(海外)丰饶传承储蓄保险计划 III 、傲珑盛世储蓄保险计划等计划均有优惠
立桥保险之智选储蓄保、息享年年、世代等计划均有优惠
中国太平洋保险金如意储蓄保险、颐养天年延期年金、世代臻享储蓄寿险等计划均有优惠
忠意启航首富、跨越创富保、灵活升誉保等计划均有优惠
您还有机会享有iPhone 17等丰厚礼品的机会哦!
天涯海角也要找到Ni:
香港保险2025年第四季优惠大全来啦!
中发现Ni:
香港保险2025年第四季优惠大全来啦!
中发现Ni:
香港保险2025年第四季优惠大全来啦!
中发现Ni:
香港保险2025年第四季优惠大全来啦!
中发现Ni:
香港保险2025年第四季优惠大全来啦!
中发现Ni:
香港保险2025年第四季优惠大全来啦!
中发现Ni:
香港保险2025年第四季优惠大全来啦!
回复
使用道具
举报
发布主题
返回列表
高级模式
B
Color
Image
Link
Quote
Code
Smilies
您需要登录后才可以回帖
登录
|
立即注册
本版积分规则
发表回复
回帖后跳转到最后一页
返回顶部
返回列表