设为首页
收藏本站
搜索
热搜:
活动
交友
discuz
本版
帖子
用户
登陆
注册
财经
优好知识网
BBS
快速发布
个人中心
今日签到
私信列表
消息中心
搜索全站
扫码关注官方微信
扫码下载APP
返回顶部
优好知识网(uhzs.com)
›
资讯
›
财经
›
哪些保险适合在香港买,哪些适合在内地买? ...
热门问答
更多热门问答
2025福建晋江鞋纺城商业管理有限公司招聘7
2025年嘉兴市秀洲区人民医院公开招聘编外合
2025赤峰市中小学校和幼儿园招聘第二批次报
2026国家公务员进面名单公布(四川5901人)
2024内蒙古阿拉善盟第三批次急需紧缺专业人
2025年温州瓯海区仙岩社区医院招聘执业医师
2025湖北恩施市福牛物业有限公司招聘恩施市
2026国考外交部专业能力测试和面试公告
2024辽宁葫芦岛市南票区事业单位招聘工作人
2026国考进面人员名单一览表(中国人民银行
技术文章
更多技术文章
Tracyrat
2025福建晋江鞋纺城商业管理有限公司招聘7
RafaelIdorb
2025年嘉兴市秀洲区人民医院公开招聘编外合
Tracyrat
2025赤峰市中小学校和幼儿园招聘第二批次报
RafaelIdorb
2026国家公务员进面名单公布(四川5901人)
Tracyrat
2024内蒙古阿拉善盟第三批次急需紧缺专业人
KevinUnani
2025年温州瓯海区仙岩社区医院招聘执业医师
RafaelIdorb
2025湖北恩施市福牛物业有限公司招聘恩施市
Tracyrat
2026国考外交部专业能力测试和面试公告
RafaelIdorb
2024辽宁葫芦岛市南票区事业单位招聘工作人
RafaelIdorb
2026国考进面人员名单一览表(中国人民银行
友情链接
返回列表
哪些保险适合在香港买,哪些适合在内地买?
0
回复
26561
查看
[复制链接]
RafaelIdorb
当前离线
积分
198626
RafaelIdorb
6万
主题
6万
帖子
19万
积分
论坛元老
论坛元老, 积分 198626, 距离下一级还需 9801373 积分
论坛元老, 积分 198626, 距离下一级还需 9801373 积分
积分
198626
发消息
RafaelIdorb
Lv.8
显示全部楼层
发表于 2025-11-17 00:17:49
|
阅读模式
在接触保险行业后,我发现身边人的保险意识比我想象中更强,尤其是80和90后群体,多数家庭都有配置了不同险种或者准备配置新的险种。然而现实中,无论是内地还是香港的保险从业者,往往倾向于只强调自身优势。本文从中立角度出发,按险种分类分析其适用场景,帮助你根据需求合理配置。
主流的保险险种主要分为健康保障型和理财型两大类
健康保障型保险的核心是转移疾病或意外带来的经济风险,包括医疗险、重疾险、意外险和寿险。
1. 医疗险
医疗险是所有保险中最重要的一种,也是理赔概率最高的险种。它主要用于报销因疾病或意外产生的医疗费用,覆盖住院、手术、特殊门诊等多项支出,按合同约定比例进行报销,有效缓解“看病贵”的问题。需要注意的是,医疗险属于补偿型保险,赔付金额以实际发生的医疗费用为上限。
对于普通家庭而言,建议配置“基本医保+ 百万医疗险 + 惠民保”的组合,性价比最高,可以在控制保费支出的同时,获得相对较高的整体报销比例。
医疗险通常为一年期消费型产品,需每年续保,保障期满后保单现金价值为零。除中高端医疗需求(如覆盖全球最优质医疗资源、同时在海内外工作生活等),否则一般建议优先选择内地医疗险产品,更符合大多数人的实际就医场景与报销习惯。
2. 重疾险
重疾险,其重要性仅次于医疗险,是每个人尤其是家庭经济支柱一定要配置的险种,而它也是我配置的首份商业保险。它的核心功能是:当被保险人确诊合同约定的重大疾病、达到约定的疾病状态或实施了约定的手术后,保险公司会一次性给付约定保额。
很多人容易将重疾险与医疗险混淆。简单来说,医疗险主要是凭医疗费用单据进行报销,解决的是“看病花了多少钱”的问题;而重疾险的保险金则是一次性给付,更多是解决“生病期间不工作,收入中断了怎么办”的问题,用于大病后的长期休养期间的收入补偿、疗养开销以及部分医保不覆盖的自费项目 。
重疾险的起源可以追溯到1983年的南非,由心脏外科医生马里尤斯·巴纳德博士推动发明 。巴纳德博士在临床工作中发现,即使手术成功,许多患者(例如一位因经济压力术后无法充分休养,最终癌症复发的年轻母亲)却因财务困境无法安心康复。他深感“医生可以拯救病人的生理生命,却无法挽救一个家庭的经济生命”,于是与保险公司合作推出了重疾险 。
关于重疾险的保额规划,建议通常设置在50万至100万元人民币,或者参考个人年收入的3到5倍来配置 。建议优先选择香港终身重疾险,一样保障终身及身故,香港重疾保费会比内地同类产品低约30%,且支持每年按一定比例调升保额以抵御通胀。若想进一步加大保障杠杆,尤其需要强化作为家庭主要经济支柱时期的保额,建议可搭配购买内地消费型重疾险作为补充。
3. 意外险
主要保障意外事故导致的身故、伤残,同时报销相关医疗费用。这类保险保费极低、杠杆率高,建议配置20-50 万保额。需要注意的是,多数重疾险已包含部分意外险责任,可根据自身保障情况选择少买或不买。意外险建议直接选择内地购买。
4. 寿险
寿险的核心作用是,当被保险人身故或全残时,为家人提供经济支撑以覆盖生活成本或负债。其保费相对低廉、杠杆率高,尤其适合家庭责任较重的经济支柱,比如年轻家庭的主要收入来源者、有房贷等负债人群。建议家庭主要经济支柱配置该保险,保额可设定为5-10 年的家庭年支出。此外,多数重疾险涵盖寿险责任,可结合自身保障情况选择少买或不买。若需单独配置,直接选择内地购买即可。
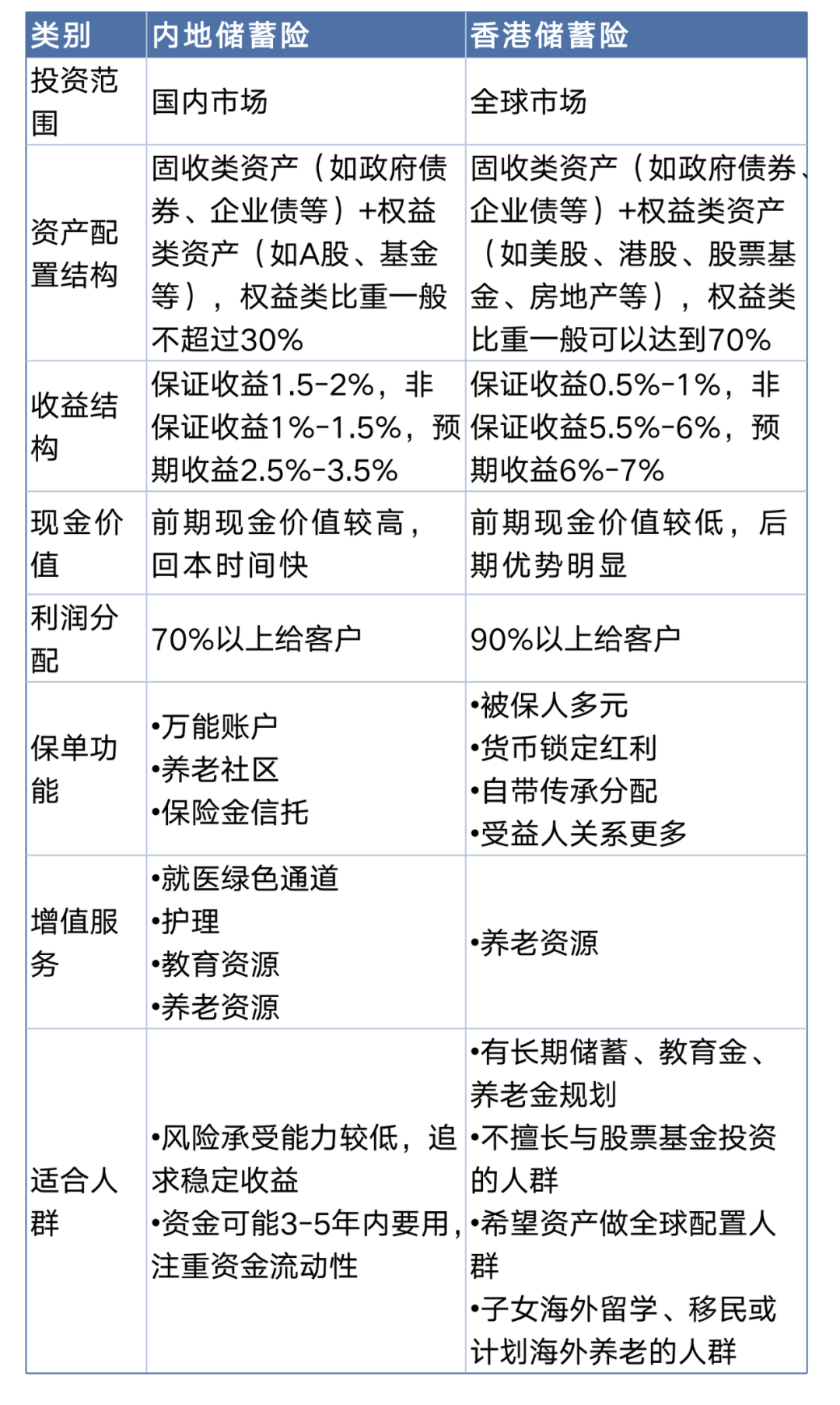
理财型保险以储蓄险为核心,现金价值按复利增长,兼具基础保障与强制储蓄属性,同时具备财富增值和财富传承的功能。
在当前的市场环境下,许多传统投资渠道的吸引力有所下降。一方面,创业本身具有较高不确定性;另一方面,曾经备受青睐的房产投资,如今门槛提高且市场波动加剧。同时,银行存款利率也处于较低水平,例如五年期定期存款利率仅在1.5%左右,难以有效抵御通胀。股市投资对普通散户而言,也面临诸多挑战。在这种“投资荒”的背景下,寻求长期稳健增值的家庭开始关注储蓄型保险,将其作为资产配置中的一个选项。
香港储蓄险是目前内地居民赴港购买最多的险种,其高达6-7%的复利已经比内地的整整高了一倍,而且属于境外美元优质资产,可以起到较好的分散配置作用。建议优先考虑香港的储蓄险,内地储蓄险作为部分补充。
香港储蓄险如此高收益原因在于,香港保险发展程度全球第一,其资产配置覆盖的都是全球优质投资标的,叠加香港作为全球金融中心的专业投资能力与成熟市场优势,更有机会实现稳健且更高的长期收益。
但储蓄险通常需要长期持有(例如5年以上) 才能显现其价值,前期退保可能会有损失,因此它更适合用于配置长期闲置的资金。也有法律监管、外汇限制、汇率波动等风险,实践中需做好收益和风险的平衡。
总结:
总体来看,香港保险与内地保险各有优势,实际配置时需结合自身经济水平、家庭结构、投资偏好及未来规划等综合考量。若想进一步了解香港与内地保险的详细差异及适配方案,可随时与我咨询。我会秉持中立客观的原则,为你定制最贴合需求的保障配置建议。
----------点击标题查看往期文章精选----------
破局35+职场困境,我做了个重要决定
为什么越来越多的中产跑去香港买保险?
天涯海角也要找到Ni:
哪些保险适合在香港买,哪些适合在内地买?
中发现Ni:
哪些保险适合在香港买,哪些适合在内地买?
中发现Ni:
哪些保险适合在香港买,哪些适合在内地买?
中发现Ni:
哪些保险适合在香港买,哪些适合在内地买?
中发现Ni:
哪些保险适合在香港买,哪些适合在内地买?
中发现Ni:
哪些保险适合在香港买,哪些适合在内地买?
中发现Ni:
哪些保险适合在香港买,哪些适合在内地买?
回复
使用道具
举报
发布主题
返回列表
高级模式
B
Color
Image
Link
Quote
Code
Smilies
您需要登录后才可以回帖
登录
|
立即注册
本版积分规则
发表回复
回帖后跳转到最后一页
浏览过的版块
新版块名称
返回顶部
返回列表